Интерактивный 3D просмотр
Кликните в центре изображения, дождитесь загрузки 3D модели. Крутить: левая кнопка мыши; Размер: колесо мыши
Данный микрофон можно использовать для записи закадрового голоса при озвучивании видео, для скайпа, блогов, стримов и даже для записи вашего музицирования под гитару. Также микрофон может быть использован с видео камерами (с некоторыми оговорками, о чем я расскажу далее).
Это наверняка самая простая в мире схема микрофонного усилителя. Тем не менее, даже такая простая схема позволяет намного улучшить качество записи голоса при использовании не очень качественных звуковых карт, интегрированных в материнские платы ноутбуков или десктопов. Обычно в таких звуковых картах установлен микрофонный усилитель мягко выражаясь, не очень хорошего качества. При подключении электретного капсюля к такому микрофонному входу напрямую, без дополнительного микрофонного усилителя, уровень записи может быть очень низким. При увеличении уровня записи средствами Windows сильно возрастают помехи и шумы.
Простейший микрофонный усилитель на одном транзисторе, описанный здесь может обеспечить дополнительное усиление до +20дБ, что зависит от того напряжение питания, которое подает конкретная звуковая карта на микрофонный вход и от усилительных свойств примененного транзистора. Если вы решите сделать схему на выводных (не SMD) компонентах, то лучше всего применить транзисторы BC547 или BC549 (примерный советский аналог — КТ3102). Это малошумящие транзисторы с высоким коэффициентом усиления.

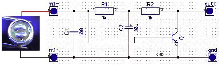
Рис. 1 Схема одного канала усилителя микрофона
В моей стереофонической SMD версии микрофона я применил SMD транзисторы BC847. Электретные капсюли я использовал типа Panasonic WM-61a, заказанные на Aliexpress. Это наиболее качественные из недорогих доступных микрофонных капсюлей с ровной частотной характеристикой. такие капсюли часто используются в недорогих измерительных микрофонах.
На принципиальной схеме (рис.1) сигнал с плюсового вывода капсюля подается непосредственно на базу транзистора. параллельно микрофону включен керамический конденсатор емкостью 100 пф. Он служит для устранения возможных высокочастотных помех. такие помехи (например сигнал мобильного телефона) могут продетектироваться одним из p-n переходов транзистора и вызвать на выходе звуковые шумы и помехи.
Резисторы R1 и R2 устанавливают режим работы транзистора по постоянному току. Для того, чтобы исключить из цепи отрицательной обратной связи переменную составляющую используется электролитический конденсатор C2. Если убрать этот конденсатор, то усиление очень сильно снизится. От емкости этого конденсатора зависит количество низких частот, которые воспроизводит наш микрофон. Чем больше емкость тем более низкие частоты способен усиливать каскад. Я решил слегка обрезать самые низкие частоты (при записи голоса они только мешают) и установил танталовый конденчсатор емкостью 10 микрофарад. Вы можете использовать конденсатор до 100 мкф.
Сигнал снимается непосредственно с коллектора транзистора. Сюда же подается питание от звуковой карты компьютера. Нагрузкой транзистора служит резистор, который находится внутри звуковой карты компьютера.
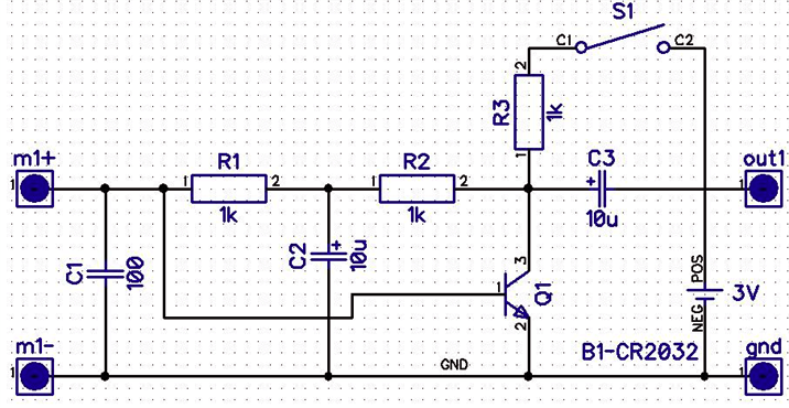
При подключении к большинству звуковых карт, интегрированных в материнские платы, на коллекторе транзистора будет напряжение в районе 1.2 в. При этом капсюлю в качестве питания достается всего около 0.8 вольта. Большинство электретных капсюлей нормально работают при таком низком напряжении питания, но это практически возможный минимум. По этой причине мой микрофон отказался нормально работать с видеокамерой Sony PJ810, при подключении к которой на коллекторе Q1 оказалось всего около 0.8 вольта, соответственно на капсюль пришло менее 0.5 вольта. И капсюль отказался работать при таком напряжении питания. Проблему можно решить введением в схему дополнительного источника питания — литиевой батарейки на 3 вольта, например типа 2032. Схема подключения приведена на рис. 2.

Рис. 2 Схема усилителя с питанием от литиевой батарейки CR2032
В этом случае у нас появляется дополнительные детали. Кроме самой батарейки, еще один конденсатор на 10 мкф, нагрузочный резистор на 1к и выключатель питания. Ничего не поделаешь, за все нужно платить.
В моей видеокамере Sony установлен очень качественный микрофонный усилитель и поэтому в принципе отпадает необходимость использования дополнительного предусилителя. Капсюли WM-61a прекрасно работают при прямом подключении к микрофонному входу камеры. И поэтому для использования на видеокамере я сделал второй микрофон, вообще без усилителей. Но такой микрофон становится не универсальным. При подключении к компьютеру с дешевой интегрированной звуковой картой микрофон с прямым включением капсюлей работает плохо. Как поступить, выбирать вам.

Капсюли WM-61 (WM-60) можно заказать здесь
Корпус микрофона и набор сменных крепленй я разработал в программе инженерного 3D моделирования SolidWorks и напечал на моем 3D принтере. Вот эти детали (Ссылка на загрузку в конце статьи):

3D модель. Корпус микрофона — основание

3D модель. Корпус микрофона — крышка с крепленем

3D модель. Адаптер для установки на штатив

3D модель. Адаптер для установки на башмак видеокамеры. деталь 1

3D модель. Адаптер для установки на башмак видеокамеры. деталь 2
ВНИМАНИЕ! Часть, которая устанавливается в башмак камеры после печати нуждается в небольшой подгонке с помощью надфиля.
В случае стерео варианта микрофона для соединения с видеокамерой или компьютер необходим экранированный кабель с двумя сигнальными проводами. Для подключения используется стерео штекер типа «мини — джек».




Печатная платка для стерео варианта микрофона была разведедена в DipTrace и сделана методом фотолитографии с использованием пленочного негативного фоторезиста Alpha.
Скачать проект печатной платы (DipTrace) и 3D модели для печати микрофона на 3Д принтере


