
Звуковой усилитель мощности из культовой игры Stray мощностью 200W (возможно)
Недавно прошел замечательную и очень атмосферную игру Stray, в которой вы играете за рыжего котика в постапокалиптическом киберпанк-мире, где вместо людей роботы, а в качестве врагов выступают злобные бактерии — мутанты размером с жирную крысу и дроны — полицейские. Это небольшая и довольно необычная Indi — игра с очень колоритным миром, напоминающим рыночные районы и трущобы Гонконга.
Игра мне понравилась своей спокойной атмосферой и приятной музыкой, к тому же я — кошатник, а это одна из немногих игр про котов. Я даже сделал на своем втором YouTube канале фантастический ролик по этой игре, рассказывающий вымышленную историю моей турецкой кошки Рокси.
Все это хорошо, но вы спросите, какое отношение имеет эта игра к аудио электронике? Путешествуя по закоулкам мира Stray я обратил внимание на некую принципиальную схему усилителя, которая встречается в нескольких локациях в игре.
Впервые эту схему я увидел на двери Эллиота, робота — программиста:


Также схему этого усилителя можно увидеть на стене в квартире робота Шеймуса, сына робота по имени Док:


Кроме того схему усилителя можно заметить на стене в домике робота-ученого Дока в локации «канализация»:

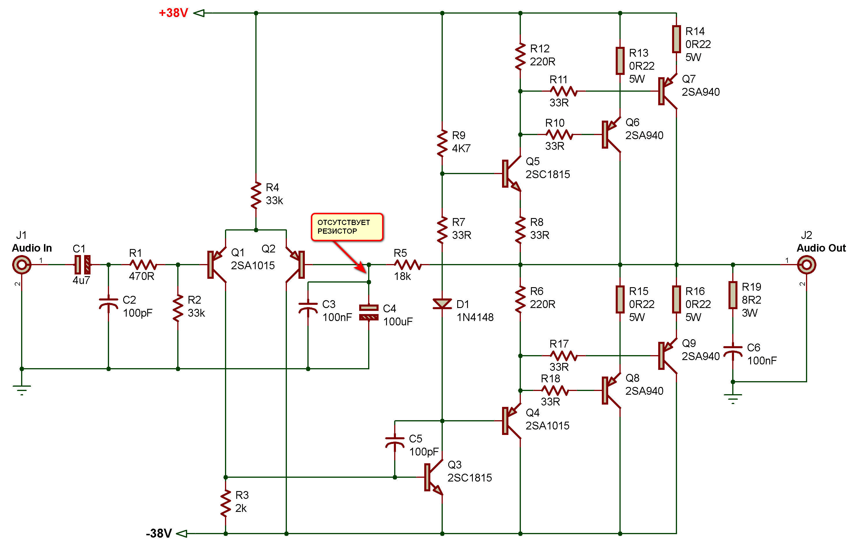
Мне стало любопытно, что это за усилитель. На картинке далее привожу схему так как она представлена в игре:

На схеме хорошо видны все номиналы элементов, но к сожалению не понятно какое напряжение источника питания у этого усилителя.
Я попробовал погуглить и в конце концов нашел на просторах интернета эту схему в немного другом виде и с одной ошибкой (о чем рассажу далее) , но это была определенно эта схема:

Это аналог схемы из Stray, который я нашел в интернет. Скорее всего авторы игры использовали оригинальную схему (какого то промышленного усилителя), а это уже перерисовка.
Как видим в этой версии схемы в цепи обратной связи отсутствует резистор сопротивлением 470 Ом, который есть в схеме из игры. Очевидно, что без этого резистора усилитель правильно работать не сможет, так как без резистора будет практически устранена отрицательная обратная связь по пересеянному току. С точки зрения схемотехники такой усилитель подставляет собой мощный операционный усилитель. Такие схемы не могут нормально работать без ООС. В остальном обе схемы идентичны.
Зато на схеме из интернета мы видим параметры питания усилителя — это двухполярный источник напряжением ±38 вольт.
Кроме того схема была подписана как «простой усилитель модностью 200W». Схема была опубликована на сайте Pinterest.
Входной дифференциальный каскад собран на маломощных транзисторах Q1 и Q2 типа 2SA1015 структуры PNP. На транзисторе Q3 типа 2SC1815 собран усилитель напряжения. Пред-оконечный каскад собран на транзисторах Q5 типа 2SC1815 и транзисторе Q4 типа 2SA1015.
Оконечный каскад собран на четырех мощных транзисторах одинаковой структуры PNP типа 2SA940. В каждом плече использованы по два транзистора, который включены параллельно. Это сделано для увеличения максимальной выходной мощности. При желании вы можете использовать только два транзистора, но максимальная мощность будет меньше. Для этого нужно исключить из схемы элементы Q7, Q9, R14, R16, R11, R17. При этом можно также удалить резисторы R10, R18, подключив базы мощных транзисторов напрямую (заменив указанные резисторы перемычками), но я бы посоветовал все таки резисторы оставить.
Цепочка R19 C6 на выходе усилителя служит для устранения возможного самовозбуждения во высоким частотам.
Установка «отсутствующего» резистора 470 Ом между общей точкой с4 и с3 и базой транзистора Q2 — обязательна. без резистора усилитель работать не будет.
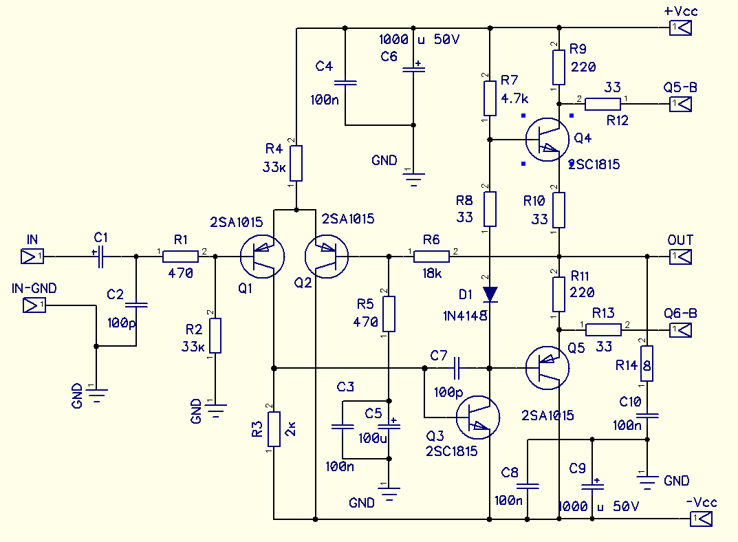
Ниже я привожу «свою» схему из программы DilTrace (без оконечных транзисторов). имейте в виду, что нумерация компонентов в проекте DipTrace не соответствует рисунку из интернета, я нумеровал так, как мне было удобно. думаю вы разберетесь.

Схема из моего проекта DipTrace, соответствующая «аутентичной» схеме из игры Stray (с резистором R5)
Транзисторы для усилителя можно очень дешево заказать по следующим ссылкам:



К сожалению я сейчас нахожусь в путешествии и у меня нет технической возможности повторить этот усилитель в железе. Я сделал симуляцию усилителя в Proteus, в виртуальном виде усилитель работает, хотя я не нашел в библиотеке Proteus аутентичных транзисторов, на которых должна быть собрана эта схема. Я заменил их просто двумя подходящими кремниевыми транзисторами из имеющихся в Proteus. Проект для симуляции в протеус вы можете скачать по ссылке в конце статьи.
Для тех энтузиастов, которые хотели бы попробовать собрать усилитель, я развел печатную плату в программе DipTrace.


оконечные каскады и мощные резисторы 0.22 Ом 5W устанавливаются отдельно на радиаторах охлаждения и соединяются с платой усилителя проводами.
Настройка данного усилителя теоретически не отличается от настройки любого подобного усилителя с двухполярным питанием. Поскольку в такой схеме динамики подключаются без разделительного конденсатора, то всегда есть опасность повреждения громкоговорителей при появлении на выходе усилителя постоянного напряжения. желательно использовать любую схему защиты громкоговорителей от постоянного напряжения.
В идеале в точке подключения громкоговорителя должно быть 0 вольт постоянного напряжения относительно общего провода (нужно измерять без входного сигнала). В реальных усилителях допускается небольшой разбаланс плеч усилителя и небольшое постоянное напряжение от единиц до пары десятков милливольт.
Если вы решите повторить этот усилитель отпишитесь пожалуйста в комментариях. если бы я был сейчас дома, обязательно бы собрал себе аутентичный усилитель из игры Stray, как истинный кошатник и поклонник это замечательной игры.
Скачать файлы проекта:
Схема и печатная плата (DipTrace)
Симуляция в Proteus
