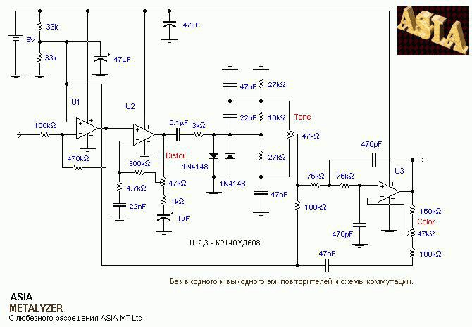
Педаль «Дисторшн» на трех операционных усилителях с регулировкой гейна (ручка Distor, степень искажения), Тона (тембра) и громкости. На схеме отсутствует коммутация и входные и выходные повторительные каскады. Можно применить любые решения. Здесь только темброобразующая часть

