Импульсный DC — DC источник высокого напряжения
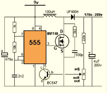
Взяв за основу генератор на таймере 555 можно построить простой регулируемый преобразователь постоянного напряжения 9 — 170 В без необходимости изготовления сложного импульсного трансформатора. В качестве индуктивного элемента используется несложный в изготовлении однообмоточный дроссель индуктивностью 100 микрогенри. Можно применить готовый дроссель или намотать его самостоятельно. Первоначально этот преобразователь разрабатывался для питания цифровых электровакуумных индикаторов в стильных ретро-часах:

В схеме использована одна микросхема таймера NE555 и несколько навесных элементов. В цепи регулировки выходного напряжения используется биполярный транзистор BC547. В качестве ключевого элемента преобразователя можно использовать любой MOSFET транзистор с рабочим напряжением не ниже 300 вольт. В данном случае применен транзистор IRF740.

Питать устройство можно от источника с напряжением от +6 до +15 вольт. При этом конечно будет изменяться максимальное выходное напряжение преобразователя.

микросхемы таймера 555 можно купить здесь

Схемка идеально работает 👍 , собрал для проверки подсветки тв .
Единственное что подстроечный резистор нужен 10 кОм , если транзистор КТ315 .