Electro Harmonix Graphic Equalizer EH-7600 — это педаль эффектов Эквалайзер для гитары. Эквалайзер — это многополосный регулятор тембра, позволяющий в широких пределах настраивать тембр звучания музыкального инструмента. Эквалайзер Electro Harmonix Graphic Equalizer EH-7600 обеспечивает регулировку тембра электрогитары в девяти частотных полосах.

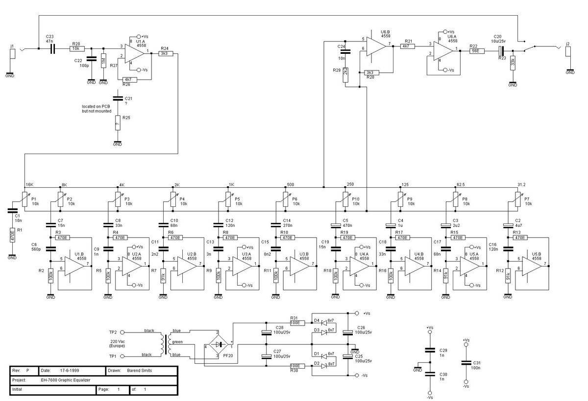
Принципиальная схема эффекта Electro Harmonix Graphic Equalizer EH-7600
