Обычно ложные срабатывания в устройства, собранных на интегральном таймере NE555 имеют место в момент включения питания. Давайте рассмотрим проблему и метод ее устранения на примере конструкции простого хозяйственного таймера. Микросхема 555 в моностабильном режиме управляет реле, которое подключает какое-то устройство в сеть на заданное время после нажатия на кнопку. Представим, что «какое-то устройство» это, например, кипятильник. Ложное срабатывание микросхемы 555 в момент включения делает всё устройство практически бесполезным, так как подразумевается что кипятильник будет включаться в сеть только по нажатию кнопки и только тогда, когда нам это нужно.

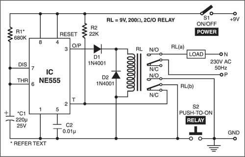
Таймер NE555 сконфигурирован для работы в моностабильном режиме. Идея заключена в необычном заземлении схемы. Схема соединяется с земляным проводом через нормально-разомкнутый контакт реле RL(b), и через переключатель S2. В момент включения питания выключателем S1, цепь цепь общего провода будет разорвана до тех пор, пока не будет нажата кнопка старта S2.
Чтобы запустить выдержку времени и включить нагрузку, включите питание таймера, включите S1, а затем кратковременно нажмите на кнопку S2. Первоначально цепь общего провода замкнется через кнопку S2, на выходе 555 появится высокий уровень и сработает реле, подключив нагрузку к сети и замкнув цепь общего провода на период задержки времени. Результирующий выход на выводе 3 идет высоко и активирует реле RL для управления нагрузкой. Теперь, после
С указанными на схеме номиналами R1-C1 время включения нагрузки составляет приблизительно 3 минуты. Это время можно легко изменить, манипулируя номиналами резистора R1 и конденсатора C1 в соответствии с требованием для работы нагрузки. В конце цикла реле обесточивается, контакты реле RL(b) снова разрывают цепь общего (земляного) провода схемы.
