
Винтажный усилитель FENDER BASSMAN входит в двадцатку самых дорогих ретро-комбиков. На сегодняшний день оригинальный BASSMAN продается на вторичном рынке по цене от $11,500 до $14,000. тем не менее усилитель этого легендарного комбика может быть повторен успешно радиолюбителями. Давайте подробно рассмотрим схему комбика пот каскада к каскаду.

Скачать схему FENDER BASSMAN 5F6-A в формате PDF
Первый каскад усилителя на лампе 12AY7
Первый каскад усилителя на лампе 12AY7
Предварительный усилитель содержит два усилителя напряжения. первый усилитель — для входа «BRIGHT», а второй вход — для входа «NORMAL». Каскад спроектирован для усиления относительно слабых сигналов со звукоснимателей электрогитары и содержит цепи подавления помех радио диапазона. В этом каскаде работает двойной триод 12AY7. Подавление помех в диапазоне радиочастот осуществляется сеточными резисторами 68k совместно с внутренней емкостю лампы.
Для звуковых частот входной импеданс равен 1 мегаом на первом входе и 136 лОм на входе 2.

Схема входного каскада FENDER BASSMAN
Второй каскад на лампе 12AX7. Усилитель напряжения
Второй каскад усилителя Bassman 5F6-A собран на первой половинке двойного триода 12AX7. В отличие от первого каскада, катодный резистор на 820 Ом здесь не зашунтирован конденсатором большой емкости.

Схема второго каскада. Усилитель напряжения
Входной импеданс каскада на максимальной громкости составляет 351 к.
на графике ниже приведены АЧХ канала Bright (сплошные линии) и канала «Normal» (пунктирные линии) для уровней громкости 100, 50, 25, 12.5 и 6.25 процентов. Второй каскад усилителя напряжения добавляет к уровням 23дБ

Третий каскад — катодный повторитель
Третий каскад — катодный повторитель, собран он на втором триоде лампы 12AX7. Катодный повторитель не усиливает сигнал по напряжению, но обеспечивает низкое выходное сопротивление для раскачки следующего за ним каскада регулятора тембра. Катодный повторитель работает как буферный каскад между выходом усилителя напряжения и входом регулятора тембра.

Схема третьего каскада. Катодный поаторитель
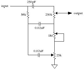
Регулятор тембра (темброблок)
Блок регулировок тембра позволяет изменять звучание гитары с помощью трех ручек управления — Bass (Низкие частоты), midrange (диапазон средних частот) и treble (высокие частоты). Темброблок раскачивается сигналом с выхода катодного повторителя, собранного на второй половинке лампы 12AX7. Катодный повторитель имеет очень малый выходной импеданс, поэтому его выходной сигнал относительно постоянен при разных сопротивлениях нагрузки. Эти два фактора — низкий выходной импеданс и высокий входной, делают АЧХ регулятора тембра практически независимой от предыдущего и следующего каскадов.
Пассивная схема темброблока манипулирует частотной характеристикой посредством частотно-зависимого ослабления сигнала. Затухание сигнала, которое вносится пассивным регулятором тембра, компенсируется каскадами усилителей напряжения и фазоинверсным каскадом.

Схема темброблока усилителя Fender Bassman
Далее приводятся графики частотных характеристик темброблока усилителя для различных позиций ручек управления

Bass — Минимум
Midrange — Минимум
Treble — Минимум

Bass — Минимум
Midrange — Минимум
Treble — Максимум

Bass — Минимум
Midrange — Максимум
Treble — Минимум

Bass — Минимум
Midrange — Максимум
Treble — Максимум

Bass — Максимум
Midrange — Минимум
Treble — Минимум

Bass — Максимум
Midrange — Минимум
Treble — Максимум

Bass — Максимум
Midrange — Максимум
Treble — Минимум

Bass — Максимум
Midrange — Максимум
Treble — Максимум
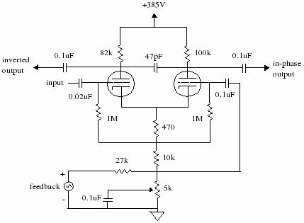
Фазоинвертор
Каскад фазоинвертора создает сигналы противоположной фазы для раскачки духтактного оконечного каскада, и при этом обеспечивает дополнительное усиление по напряжению.

На высоких частотах, когда регулятор Presence установлен на максимум, входной импеданс каскада достигает 1.9 мегаом. В минимальном положении ручки Presence, входной импеданс возрастает до 2.7 мегаом. Отрицательная обратная связь, которой охвачен каскад, еще больше увеличивает входное сопротивление.
Двухтактный выходной каскад
Ключевым звеном в формировании индивидуального звучания усилителя Fender Bassman является его оконечный каскад. Происходит это по той причине, что нелинейная характеристика оконечного каскада обогащает выходной сигнал компонентами (гармониками), которые отсутствуют во входном каскаде.

Изначально в оригинальном усилителе 5F6-A, в его оконечном каскаде использовалась пара ламп типа 5881, но в более поздних моделях применялись лампы 6L6, имеющие близкие характеристики. В нашем анализе мы используем широко распространенные лампы 6L6GC. Выходной трансформатор усилителя имеет обозначение 45249. Сопоротивление первичной обмотки 4 килоом, а вторичной — 2 ома.
На графике показано напряжение на вторичной обмотке выходного трансформатора на нагрузке 2 ома относительно входного напряжения на сетке верхней по схеме лампы. Также показано линейное приближение и приближение третьего порядка для кривой.

Нелинейное поведение оконечного усилителя отчетливо видно как отклонение от прямой линии. Однако приближение третьего порядка практически незаметно, что указывает на то, что большую чать нелинейности можно описать произведением постоянной и куба входного напряжения переменного тока. В условиях замкнутого контура обратной связи гармонические искажения усилителя значительно меньше
Усилитель мощности Marshall JTM45 — это прямая копия схемы Bassman 5F6-A, за исключением одного очень важного изменения: сигнал отрицательной обратной связи берется с выхода 16-омного трансформатора вместо выхода 2 Ом. Это почти утраивает напряжение обратной связи, которое уменьшает нелинейное искажение и выравнивает частотную характеристику усилителя за счет меньшего общего усиления.
Поздние Marshall, в том числе JMP50 1987 года используют пентоды EL34. Поэтому звучание схемы отличается при практически одинаковой схеме.
Источник питания
Блок питания усилителя состоит из кенотрона GZ34 (кенотрон это лампа — выпрямитель) и серии низкочастотных фильтров, сглаживающих пульсации напряжения. Каждая секция фильтров питает свой каскад усилителя. Самыми «прожорливыми» потребителями электроэнергии в усилителе являются две выходные лампы. Поскольку пентоды работают в двухтактном режиме, такой каскад относительно невосприимчив к пульсациям электропитания. Напряжение на эти лампы подается с первой цепочки фильтра. где присутствует максимальная пульсация. Каскады предусилителя наиболее чувствительны к качеству питающего напряжения, поэтому питание на них подается с последующих фильтрующих цепочек, где пульсации минимальны.

