Самодельный импульсный источник питания — полумост на специализированной микросхеме IR2153 на 120 — 150 Вт
Часто начинающие радиолюбители опасаются связываться с конструированием импульсных источников питания полагая, что это очень сложно. тем не менее, используя доступные современные специализированные микросхемы можно очень быстро и относительно легко построить простой ИБП на различные напряжения и мощности, который можно с успехом использовать для питания различных радиолюбительских конструкций.
Микросхема IR2153 представляет собой высоковольтный драйвер с встроенным генератором, аналогичным по структуре типовому генератору на таймере 555. Микросхема выпускается в 8-выводном корпусе типа DIP-8 или SOIC-8

Заказать микросхему IR2153 на Алиэкспресс
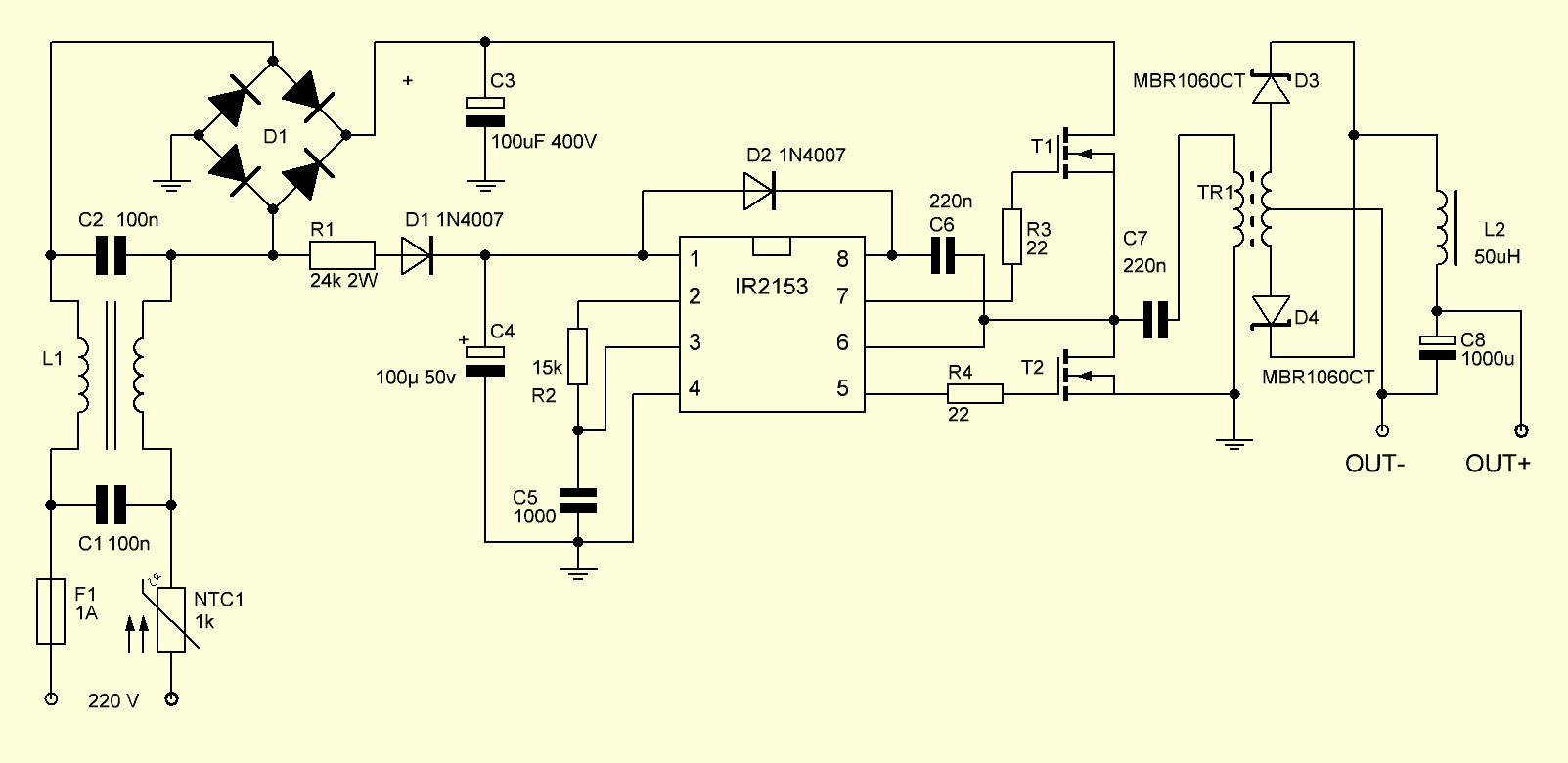
Типовая схема включения микросхемы приведена на рисунке ниже. (схема взята из документации на IR2153):

Функции выводов микросхемы:
1 — VCC — Напряжение питание логики и внутреннего драйвера
2 — Rt — Времязадающий резистор
3 — Ct — Времязадающий конденсатор
4 — COM — Земля
5 — LO — Выход драйвера верхнего уровня
6 — Vs — Возврат плавающего источника питания верхнего уровня
7 — HO — Выход драйвера нижнего уровня
8 — Vb — Плавающий источник питания ключей верхнего уровня
Частота преобразования, на которой работает блок питания на IR2153, определяется резистором, включенным между выводами RT(2) и CT(3) и конденсатором, включенным между выводом CT(3) и общим проводом COM(4).
Номиналы этих элементов можно определить, воспользовавшись специальной таблицей на рисунке ниже (нажмите чтобы увеличить):

Слева по оси Y видим значения частоты, внизу на оси X — значения сопротивления резистора RT. Кривые на графике соответствуют шести фиксированным значениям емкости конденсатора CT. Допустим у нас конденсатор емкостью 1000 пФ, смотрим что для этого с резистором сопротивлением 1 кОм частота преобразования будет около 80 кГц.
Предлагаемый блок питания обеспечивает нагрузочный ток около 3A при выходном напряжении около 12..50 В. Выходное напряжение можно легко изменить, изменив количество витков вторичной обмотки импульсного трансформатора. Как рассчитать трансформатор будет описано ниже. Подобный блок питания я успешно использовал совместно со звуковым стереофоническим усилителем мощности на двух микросхемах микросхемах TDA2050. Также можно использовать в гитарном комбо-усилителе с усилителем на тех же TDA2050 или для питания каких — то других устройств с похожими потребностями.
Схема блока питания приведена на рисунке ниже (кликните чтобы увеличить):

Преимущество этой схемы — она крайне проста и содержит минимум деталей. Недостатки — отсутствие стабилизации выходного напряжения и цепей защиты.
О деталях. Термистор NTC1 установлен последовательно с входом устройства и служит для уменьшения броска тока в момент включения блока питания. Сопротивление термистора при комнатной температуре — в районе 3 Ом. Бросок тока при включении блока в сеть 230 вольт возникает в момент заряда сглаживающего конденсатора C3. Терморезистор можно выпаять из платы старого компьютерного блока питания, как впрочем и некоторые другие компоненты этой схемы. Поэтому не выбрасывайте старые компьютерные блоки, из них можно добыть много полезного для радиолюбительской практики. В принципе, терморезистор можно исключить из схемы, заменив его постоянным резистором мощностью пару ватт и сопротивлением 3-5 Ом. Можно применить термистор типа NTC 5D-9 или других типов с подходящими параметрами, например вот эти с Алиэкспресс.

Предохранитель F1 удалять из схемы крайне нежелательно.
Компоненты С1, L1 и C2 образуют сетевой фильтр, который предотвращает проникновение высокочастотных помех от нашего блока в сеть 230 В. Конденсаторы C1 и C2 должны быть рассчитаны на напряжение не менее 250..275 вольт. На работу блока питания сетевой фильтр не оказывает влияния, а служит для защиты питающей сети. Этот узел можно исключить, а обмотки катушки на плате заменить перемычками.

Диодный мост D1 служит для выпрямления переменного напряжения 230 вольт, поэтому нужно применить мостик с соответствующими параметрами:

резистор R1 — гасящий, через него течет ток питания микросхемы. Нужно применить резистор мощностью не менее 2 ватт. резисторы R3 и R4 в цепях затворов ключевых транзисторов могут иметь номинал от 15 до 33 Ом. Ключевые транзисторы можно использовать любые на подходящую мощность и напряжение не менее 600 вольт. Отлично подойдут распространенные IRF840. Для увеличения надежности блока, а также если вы захотите увеличить мощность, ключевые транзисторы желательно установить на радиаторы.
Самой ответственной деталью является импульсный трансформатор. Его можно намотать, например, на кольцевом сердечнике от электронного трансформатора, на популярном среди радиолюбителей советском ферритовом кольце с проницаемостью 2000, а можно использовать трансформатор от компьютерного блока питания. В зависимости от нужного напряжения на выходе, такой трансформатор можно использовать без переделки. На рисунке ниже показана схема такого трансформатора и его внешний вид


Если нужно большее напряжение то придется разобрать трансформатор и перемотать вторичную обмотку. Разобрать такой трансформатор не всегда получится без его повреждения, поэтому в таком случае лучше намотать трансформатор самому, например, на ферритовом кольце. Для полумолстовой схемы в сердечнике трансформатора не требуется зазор, что упрощает задачу изготовления трансформатора в домашних условиях.
Расчет импульсного трансформатора
Предположим что мы хотим использовать самодельный трансформатор на основе советского ферритового кольца. Прежде всего нам нужно скачать программу для расчета. Будем использовать бесплатную программу Lite-CalcIT.
Программа очень маленькая и не нуждается в какой-либо инсталляции. Просто скачиваем архив по ссылке, разархивируем файлы программы в какую-нибудь папку и запускаем (можно запускать с флэшки).
Предположим что у нас есть ферритовое кольцо российского производства типа М2000НМ, с размерами 40х25х11.
Я хочу получить на выходе выпрямителя постоянное напряжение 40 вольт и мощность нагрузки 120 вт.
При этом у меня в наличии только провод диаметром 0.5 мм.
Итак, начинаем.
В окне программы справа вверху нажимаем кнопку «Выбор Сердечника»

Открывается дополнительное окно в котором выбираем следующие параметры:

включаем радиокнопку «Форма» — R (кольцо),
в верхнем выпадающем списке выберем R 40,0/25,0/11,0 2000НМ Россия,
дальше в списке «материал» выбираем 2000НМ Россия
После этого нажимаем на кнопку Применить.
Если появляется окно предупреждения то игнорируем его, так как мы еще не ввели правильные параметры обмоток трансформатора.
В основном окне программы задаем следующие параметры:
Схема преобразования: Выбираем Полумостовая.

Схема преобразования: Выбираем Полумостовая.
Напряжение питания: постоянное.
Минимальное: 266 В.
Номинальное: 295 В.
Максимальное: 325 В.
Тип контроллера: IR2153.
Частота генерации 41 кГц.
Стабилизации выходов – нет.
Принудительное охлаждение – нет.
Для вторичной обмотки выбираем:
Номинальное напряжение = 40 В.
Номинальная мощность = 120 Вт.
Диаметр провода указываем 0.5мм.
Для первичной обмотки также укажем диаметр провода = 0.5мм
Схему выпрямления выбираем типа 1.
У нас все готово и теперь нажимаем на кнопку Рассчитать!
В правой половине окна читаем данные нашего импульсного трансформатора.
Мы получили:
- Габаритная мощность трансформатора = 348.7 Вт,
- Потребляемая нагрузкой мощность = 123.2 Вт,
- Коэффициент заполнения окна = 0.116,
- Число витков первичной обмотки = 70,
- Диаметр провода первичной обмотки = 0.5, намотка в один провод,
- Число витков вторичной обмотки = 22 + 22 (у нас обмотка из 2 частей, с отводом от середины),
- Диаметр провода вторичной обмотки = 0.5, намотка в ТРИ провода
Окно программы будет выглядеть вот так (кликните чтобы увеличить):

Как видим, размеры кольца более чем достаточны для наших целей. Перед намоткой трансформатора берем наждачную бумагу или надфиль и слегка притупляем острые грани ферритового кольца, чтобы при плотной намотке они не повредили изоляцию обмотки.
Наматываем на кольцо один слой изоленты или фторопластовой ленты, после чего наматываем 70 витков первичной обмотки, равномерно распределяя провод по кольцу.
После намотки первичной обмотки изолируем ее сверху, наматывая пару слоев изоленты (малярного скотча, фторопластовой лены, и т.д.) и сверху наматываем обе части вторичной обмотки по 22 витка каждая. Намотку вторичных обмоток необходимо производить жгутом из трех проводов, диаметром 0.5 мм. также стараемся равномерно распределять провод по кольцу. Это улучшит качество работы трансформатора.

Обычно собранный из исправных деталей блок начинает работать сразу. Первое включение в сеть производим через лампу накаливания мощностью примерно 60 ватт. Включаем лампу последовательно с блоком питания. При первом включении лампа должна вспыхнуть и погаснуть — это зарядился сглаживающий конденсатор. Если лампа горит постоянно, это означает что блок питания неисправен. Может быть замыкание в монтаже либо наличие некачественных деталей. Проверяем монтаж и детали, и включаем снова через лампу. если все хорошо, проверяем наличие выходного напряжения на выходе блока. Имейте в виду, что при включении блока в сеть через лампу накаливания, нагружать его каким-либо серьезным током блок нельзя. Если блок работает, можно попробовать включить его напрямую в сеть и проверить как он держит нагрузку. Если блок периодически запускается и сразу выключается, это может означать нехватку напряжения питания микросхемы IR2153, в таком случае можно немного уменьшить сопротивление резистора R1
При работе с импульсными блоками питания соблюдайте осторожность. На элементах схемы присутствует опасное для жизни напряжение!

А как доработать схему — Мостовая двуполярная, и можно ли на выходе поставить стабилизатор с защитой и регулировкой ее по току?