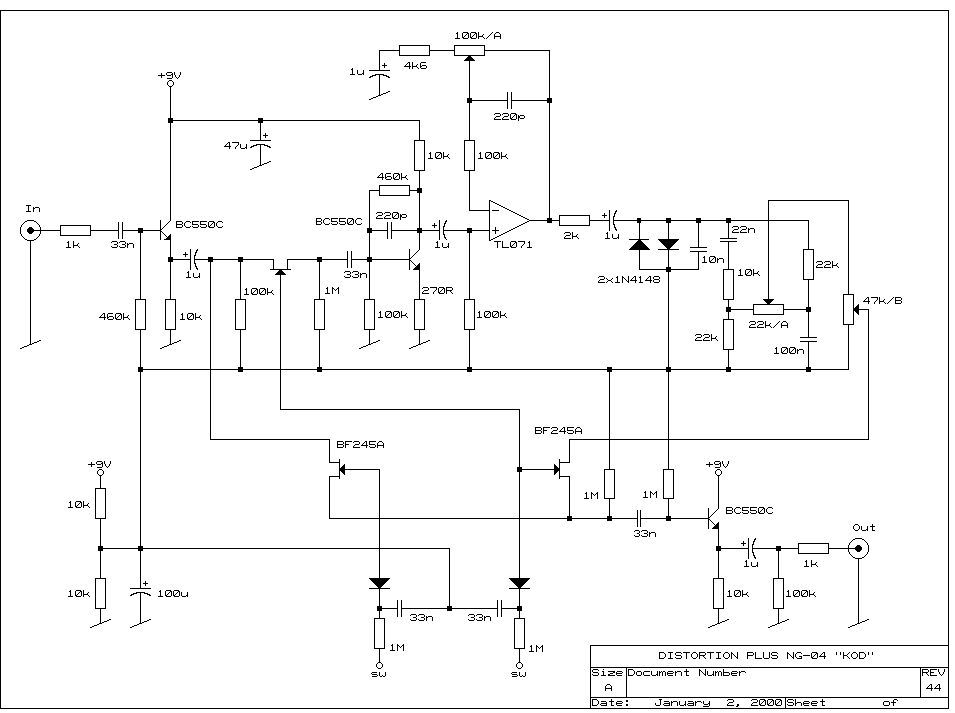
Простая педаль Distortion на одном операционном усилителе. «Байпасс» выполнен на полевых транзисторах BF254A. Управляющие напряжения для переключения нужно подавать на входы SW. В качестве управляющей схемы можно использовать классический триггер на двух биполярных транзисторах. также вполне возможно управление от микроконтроллера, если использовать этот узел в составе более сложного преампа.

