Самодельный компрессор для звукозаписи и мастеринга
Доработанная версия компрессора Дэвида Б. Томаса, основанная на схеме известного компрессора Joe Meek
О проекте What Compressor
Думаю, многие современные радиолюбители, увлекающиеся конструированием студийных музыкальных устройств, DIYers уже знакомы с проектом «What Compressor», который, по-видимому, возник из-за неудовлетворенности одного человека компрессором Alesis 3630 и его увлечением устройствами Joe Meek.

Автор проекта DeeT, как он себя называет, щедро поделился с интернет сообществом схемой и историей создания устройства, но в проекте отсутствует дизайн печатной платы. Схема сравнительно сложная, поэтому для многих радиолюбителей будет довольно сложно развести ее самостоятельно. Тем не менее, у многих людей достаточно навыков и терпения, чтобы иметь дело с SMD устройствами, которые он, по-видимому, использовал в десяти прототипах, которые он упоминает на своей странице.

Фабричный компрессор Joe Meek С2.
Я также встречал проект на сайте 1176neve (к сожалению эта страница уже не открывается — прим. переводчика), который занимается этим интересными устройствами, где есть разведенная печатная плата, но я был несколько озадачен тем, какие операционные усилители автор выбрал для своей версии. DeeT специально упоминает о требованиях к операционным усилителям, это должны быть малошумящие устройства, способные работать на нагрузку 600 Ом.
Очевидным выбором является популярный и недорогой NE5532 с чрезвычайно низким уровнем шума и очень низким искажением при работе на нагрузку 600 Ом. К сожалению, печатная плата автора сайта 1176neve рассчитана на установку счетверенных ОУ TL074, которые не удовлетворяют вышеуказанному требованию, а также несовместимы по распиновке с NE5532. Поэтому, если вы хотите использовать сдвоенные операционные усилители, проект 1176neve бесполезен без серьезной модификации.
В схеме исходного проекта «what compressor» в цепях прохождения звукового сигнала используются микросхемы семейства MC3317X однако «почтенный» NE5532 на частоте 1 кГц имеет почти в два раза меньше искажений и более чем в десять раз меньше на 10 кГц!
Несколько небольших доработок схемы
DeeT объясняет небольшое количество ручек управления в своём what compressor тем, что он хотел создать специализированный «вокальный» компрессор. Но его более ранняя разработка, Joe Cheep, включает в себя регулятор атаки. Кроме того, он не содержит так называемый «резистор Эприл» (April Resistor, регулятор, названный так по имени вокалистки Эприл, которая записывалась через этот компрессор — прим. переводчика) который устанавливает подмешивание прямого (необработанного) сигнала к сжатому (обработанному). Вероятно, это делает его более ранний дизайн более универсальным, чем его более поздний.

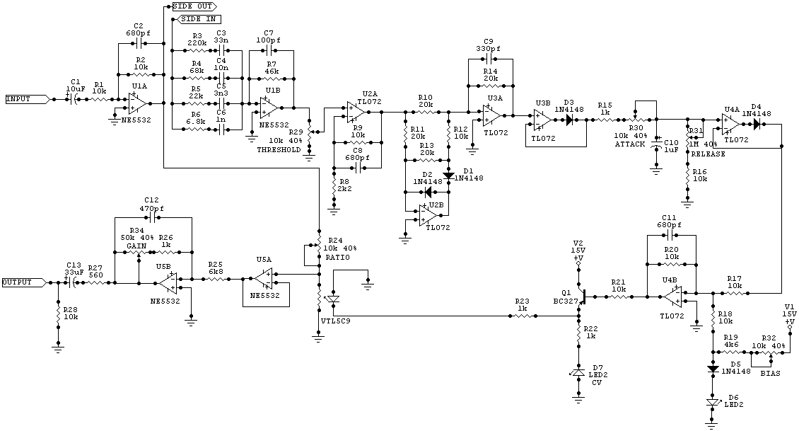
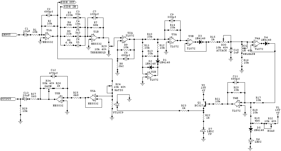
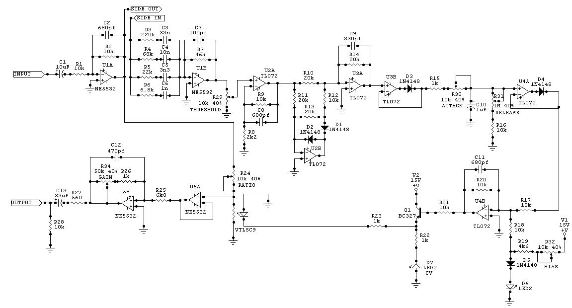
Принципиальная схема компрессора с доработками. Кликните на схеме чтобы увеличить.
В моём варианте схемы я вернул регулятор атаки от Joe Cheep и регулятор затухания. Я также исключил «резистор Эприл. Если вы хотите смешать «сухой» и сжатый сигналы, вы должны разделить сигнал и использовать микшер. Я изменил значение регулятора усиления, чтобы обеспечить больший диапазон и переименовал регулятор «COMPRESSION» (Сжатие) в «THRESHOLD» (порог), что более правильно и более соответствует реальной функции регулятора. (было бы разумнее назвать его регулятором компрессии, если бы этот регулятор изменял коэффициент сжатия , чего на самом деле нет). Также есть вход / выход цепи Side Chain, который может быть подключен к стандартным разъемам TRS 1/4 дюйма, чтобы вы могли легко получить доступ к цепи Side Chain ( в этой цепи применен фильтр 3dB / Oct). Если вам не нужна такая функция, вы должны замкнуть вместе точки SIDE E OUT и SIDE E IN.
По описанию, What Compressor DeeT обеспечивает степень сжатия до 1,5: 1 — это, на самом деле, очень мало. Возможно, это объясняет «прозрачность» его звучания. Я добавил регулятор Ratio (соотношение), который позволяет регулировать сжатие от 1: 1 до отрицательного уменьшения. С добавленными ручками управления атакой / затуханием и RATIO устройство стало чем-то совершенно непохожим на оригинальный What Compressor. Я считаю, что управление атакой особенно полезно для того, чтобы позволить транзиентам (переходным процессам) пройти на выход устройства , придавая особый эффект перкуссионным звукам на более высоких установках сжатия. Самое лучшее в оптическом сжатии заключается в том, что независимо от того, насколько вы его усиливаете, оно никогда не звучит по-настоящему плохо — интересно, уникально или как-то иначе, но никогда не плохо.

Дефицитный резисторный оптрон VTL5C9 и самодельный Оптоизолятор (на переднем плане). Исследованию результатов применения разных оптронов в этой схеме нужно бы посвятить отдельную статью. В настоящее время я тестирую в этой схеме оптроны Silonex NSL-32SR3.
Способ, которым я включил регулятор Ratio, заключается в изменении отношения сопротивлений на делителе напряжения, а не изменении коэффициента усиления цепи управляющего напряжения. Первоначально это было сделано для преодоления разницы между оптронjv VTL5C9в What Compressor и самодельным оптроном, который я сделал для прототипа. Самодельный оптрон имел гораздо большее сопротивление. Это приводит к изменению входного импеданса выходной цепи, что делает эту часть схемы более чувствительной к EMI / RFI (электромагнитным и радиочастотным наводкам и помехам). Поэтому печатная плата была переработана, с целью сделать выводы оптрона как можно короче.

Я не встречал другой схемы, которая реализует RATIO таким образом, но на самом деле многие оптические компрессоры вообще не имеют управления RATIO. Это изящный (можно сказать, упрощенный) подход, но считайте, что он позволяет фоторезистору оптрона работать в одном и том же диапазоне независимо от установки RATIO и является настоящим регулятором RATIO, а не тем, что изменяет усиление в цепи управляющего напряжения.
Я исключил дополнительную схему DeeT, используемую для генерации «двойного» времени затухания. Время восстановления фоторезистора изменяется в зависимости от воздействия света во времени. То есть фотоэлемент восстанавливается медленнее при освещении в течение более длительного периода. «Двойной релиз» или, скорее, постоянно изменяемый релиз — это то, что, по-видимому, присуще самому оптическому элементу управления усилением! Тем не менее, имейте в виду, что эффект будет иметь место только при более низких настройках ручки Release (восстановление) .
Все это позволяет избавиться от одной микросхему и означает, что полный одиночный канал теперь подходит для одной платы — больше нет общей для двух каналов микросхемы.
Высокочастотный фильтр (U1-B на схеме «What Compressor») В цепи Side Chain является идеей, которая, по-видимому, запатентована ATI, по крайней мере, за пару лет до того, как появился What Compressor. Я не согласен с утверждением DeeT о том, что он превращает компрессор в де-эссер. Если де-эссинг является целью, было бы лучше ориентироваться на определенную фактическую частоте, а не давать всей цепи Side Chain затухание 3dB на октаву. Хотя фильтр действительно дает компрессору хороший отклик на сигнале множества разных инструментов. Это отличная идея, но тот факт, что кто-то может применить фильтр высоких частот на Side Chain и патентовать, это кажется смешным. К счастью, если вы делаете компрессор его для личного использования , вам не нужно беспокоиться о том, чтобы заплатить ATI.
Наконец, мой прибор использует сдвоенные 8-пиновые DIP-микросхемы которые позволяют использовать либо DIP-версии изначально применяемые операционных усилителей MC33178 и TL062 от DeeT, либо заменять их любым из множества сдвоенных ОУ и проверить на звучание. Вы даже можете использовать TL072 в аудиотракте, если вы действительно этого хотите (хотя я бы предложил использовать его только в SideChain)! Если кто-то когда-либо создаст операционный усилитель лучший, чем NE5532, вы сможете установить его в эту схему. Поэтому используйте панельки для микросхем
Печатная плата
Распайка земляного полигона. Плоскость заземления обеспечивает низкий уровень шума. Так как я сам изготавливаю платы и не делаю метализированные отверстия, любая заземленная панель, которая обычно покрывается компонентом на верхней стороне, соединяется с трассой и площадкой заземления на плоскости, что позволяет припаять провод от снизу и до верхней части платы. Компоненты, которые возможно припаять сверху, имеют квадратные площадки, которые могут быть непосредственно припаяны к компоненту на верхней плоскости заземления. Соедините все заземленные пэды с соответствующими площадками на плате. Если вы делаете одностороннюю плату, обязательно соедините все точки заземления. Они обозначены квадратной площадкой с крестом на верхнем слое.

Я разработал плату для непосредственной установки 9-миллиметровых потенциометров. Eсли вы используете другие потенциометры, например, закрепляемые на корпусе устройства, можете просто припаять провода к этим точкам. Подстроечные резисторы смещения установлены таким образом, чтобы к ним легко можно было получить доступ для калибровки оптронов. Одноканальный компрессор помещается на плату размером около 4 дюймов.

Плата со стороны печатных проводников (уменьшено).

Плата со стороны компонентов (уменьшено)
Скачать архив с печатной платой и схемой (плата в натуральную величину для печати)
Послушать пример звучания записи с этим компрессором
Long Way Down — ремикс через описываемый компрессор
Long Way Down — оригинал:
Перевод MBS Electronics
источник http://mnats.net/what_compressor.htmlhttp://mnats.net/what_compressor.html

Искажения в звуке присутствуют. Это слышно даже «невооружённым» ухом. Вообще, оптопары вещь очень капризная. Сам с ними возился. Самый ярко выраженный каприз у них это искажения на НЧ, на частотах порядка 50-100 Гц. Автору на заметку: «прогнать» это дело на генераторе и спектроанализаторе. Но ИМХО полевики менее капризные, если их уметь «готовить». С уважением.
Да, согласен. Здесь скорее дело в субъективной оценке звука, а не в фактических параметрах, которые мы можем отследить с помощью приборов. Многим нравится окраска звука, которую придает оптический компрессор. Полевики хороши тем что они самые быстрые из всех типов управляемых аттенюаторов и их хорошо применять в лимитерах. Лично мне нравится работа схем на «лонгтейл» (на дифф. парах + ОУ) как компромисс. Они не дают специфической окраски звука и имеют хорошую повторяемость параметров.