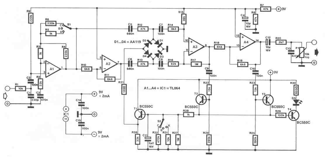
Несложный гитарный компрессор. Схема компрессора спроектирована с использованием широко доступных компонентов. не используются какие-либо специализированные микросхемы или дефицитные резистивные оптроны. Устройство собрано на одном счетверенном операционном усилителе TL064 (можно использовать сдвоенные ОУ типа TL062, TL082, NE5532 и им подобные).

Характер компресси гитарного звука изменяется при помощи двух переключателей S1 и S2. Потенциометром P1 можно регулировать уровень выходного сигнала эффекта.
