Эта схема предназначена для обеспечения задержки срабатывания реле при включении питания. У такого узла может быть много применений. Например реле времени можно использовать для задержки подключения акустических систем (звуковых колонок) при включении мощного усилителя звуковой частоты. Это позволит избежать щелчков в колонках при включении усилителя в сеть, когда в схеме усилителя возникают переходные процессы.
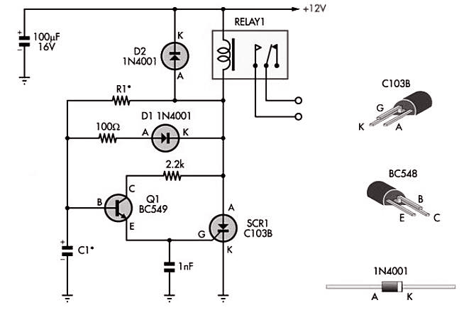
Длительность задержки устанавливается подбором номиналов резистора R1 и конденсатора C1. При включении питания конденсатор C1 медленно заряжается через резистор R1 и обмотку реле. Когда напряжение на C1 превышает пороговое напряжение база — эмиттер транзистора Q1, откроется тиристор SCR и включиется реле. При отключении питания диод D1 быстро разряжает конденсатор C1 через резистор 100 Ом. Это гарантирует, что каждый раз при пропадании питания схема перезапускается и сохраняется заданное время задержки.

Принципиальная электрическая схема реле времени задержки включения нагрузки
В качестве транзистора Q1 можно использовать практически любой кремниевый NPN транзистор. После включения тиристора SCR1 транзистор находится в закрытом состоянии. Фактически, единственный элемент, который находится в активном состоянии после включения SCR1 — это реле RELAY1.
Для задержки подключения динамиков при включении усилителя низкой частоты достаточно времени задержки около 5 секунд. Для такой задержки номиналы следующие: R1 = 560 кОм, C1 = 10 МКф.
Еще один пример использования такого реле — это защита электродвигателя в случае кратковременных отключений электроэнергии.
Статья переведена с английского MBS Electronics 19 июня 2017г. Источник

Использовал для задержки включения динамиков в усилителе. Работает
C1 не разряжается должным образом. И как следствие — время задержки включения зависит от времени, прошедшего с момента выключения. Подобрал R1C1 под время задержки 4 секунды. Но, через 1 час после выключения задержка составила 5 секунд, через 2 часа — 6 секунд… Жду, сколько будет утром)