
Walkie-Talkie, он же «рация», переносная радиостанция и т.д. Фактически, переносные радиостанции получили широкое распространение во время Второй мировой войны. Сначала они применялись в армии, а после окончания войны пришли и в обычную жизнь. В конце 20 века нв территории СССР под термином Walkie-Talkie в основном подразумевалась небольшая мобильная радиостанция, работающая в разрешенном диапазоне частот «СиБи», или Citizen`s Band (диапазон для горожан) — 26,960−27,855 Мгц. В свое время такие радиостанции были весьма распространены, но с бурным развитием мобильной связи в начале нулевых, устройства диапазона СиБи были потеснены на рынке мобильными телефонами, а затем и смартфонами (которые поначалу так и называли — «коммуникаторы»).
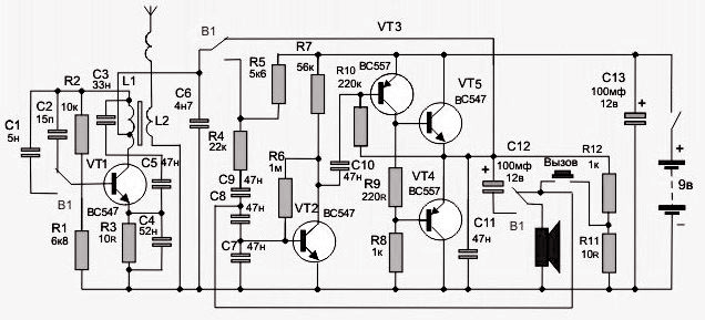
Радиолюбители часто повторяли простые однодиапазонные версии таких приемо-передатчиков, не содержащие дефицитных деталей. На транзисторе VT1 Собран высокочастотный блок устройства. В режиме передачи он служит задающим генератором высокой частоты. При этом модуляция осуществляется по цепи питания каскада. В режиме приема транзистор этого каскада работает как сверхрегенератор,

Схема простой радиостанции 27 Мгц на пяти транзисторах
осуществляя прием сигнала частотой 27 Мгц и прямое преобразование его в звуковой сигнала. чувствительность сверхрегенеративного каскада очень высока и сопоставима с чувствительностью супергеретодинных приемников. Оставшиеся 4 транзистора работают в усилителе низкой частоты (УНЧ) Который работает в качестве усилителя звука в режиме приема и как модулятор — в режиме передачи. В режиме передатчика роль микрофона выполняет динамическая головка B1, которая на время передачи переключается с выхода УНЧ на его вход. А выход УНЧ соединяется с цепью питания высокочастотного каскада. Таким образом осуществляется модуляция ВЧ сигнала.
Замечания по компонентам схемы. Резисторы можно применить любой мощности кроме резистора R3. Его мощность должна быть не менее четверти ватта. В качестве C1 — C11 желательно применить слюдяные конденсаторы, это позволит добиться максимальной стабильности частотных параметров. Если нет слюдяных, можно применить любые, но стабильность частоты радиостанции ухудшится. Конденсаторы C12 и C13 обычные электролитические.
Катушки L1 и L2 наматываются на одном и том же каркасе от транзисторного приемника. Каркас имеет диаметр 4 мм и ферритовый подстроечник. Катушка L1 имеет 4 витка эмалированного провода диаметром 0.25 мм. Отвод делается после первого витка. Катушка L2 наматывается на том же каркасе и имеет полтора витка такого же провода. Антенна изготовлена в виде пружины диаметром 0.5 См, навитой проводом в эмалевой изоляции диаметром 0.5 мм. Длина пружины (спирали) 8-10 см.
