Интегральный таймер 555 — это одна из самых распространенных в мире и популярных микросхем. На этом маленьком универсальном чипе можно собрать тысячи интересных и полезных устройств. сейчас микросхему 555 выпускают все кому не лень, и порой встает вопрос о проверке микросхемы перед использованием ее в какой-либо конструкции.
Предлагаемый тестер микросхем 555 прост в изготовлении и использовании, и кроме проверки работоспособности микросхемы в целом, позволяет также проверить функционирование каждого пина NE555. Если описываемый гаджет подтверждает работоспособность микросхемы, то она будет исправно функционировать в любом другом устройстве (при условии, конечно, если устройство корректно спроектировано).
В основном таймер используется в двух базовых конфигурациях. Это моностабильный и астабильный (нестабильный) режимы.

Как работает NE555 тестер?
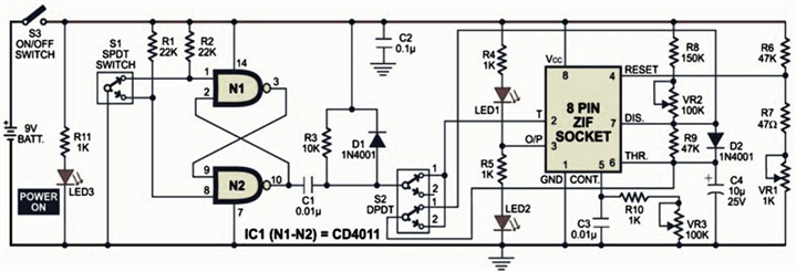
DPDT переключатель S2 позволяет выбрать режим работы таймера. Когда этот переключатель находится в положении 1-1 проверяемая микросхема таймера работает в режиме моностабильного мультивибратора. В этом случае приход запускающего импульса происходит при нажатии на кнопку S1. Узел подавления дребезга контактов кнопки собрана на двух логических элементах 2и-не N1 и N2 и генерирует идеальный прямоугольный импульс при нажатии на кнопку.
Резистор R3, конденсатор C1 и диод D1 представляют собой дифференцирующую цепь, она формирует импульс с длительностью меньшей, чем длительность ожидаемого выходного импульса. Длительность выходного импульса зависит от параметров последовательно соединенных резисторов R10 и VR3 и конденсатора C4. Когда DPDT переключатель S2 в позиции 2-2, таймер конфигурируется для работы в режиме астабильного мультивибратора. В этом режиме на выходе микросхемы мы имеем последовательность прямоугольных импульсов. Длительность высокого уровня импульса определяется параметрами элементов R8, VR2, R9 и конденсатора C4. Длительность низкого уровня импульсов определяется номиналами элементов R9 и C4.
Вывод «сброс» таймера (4) обычно должен быть подтянут к напряжению питания (Vcc). Более точно выражаясь, напряжение на выводе 4 должно быть выше 0.8 В. Когда вы включаете таймер в моностабильном режиме, на его выходе появляется низкий уровень в момент, когда напряжение на выводе сброса (4) становится меньше 0.8 вольта.
Вывод Control (5) можно использовать для управления длительностью выходного импульса в моностабильном режиме, и длительностью высокого уровня импульсов в режиме мультивибратора. Управление производится подачей на этот вывод внешнего напряжения. Для этой цели в схему введены резистор R10 и потенциометр VR3.
Расчёты схемы
В моностабильном режиме ширина импульса рассчитывается по следующей формуле:
Общее_Сопротивление_ЦепиЗаряда * Зарядняемкость * 1,1
Эта формула работает в том случае, если к выводу 5 таймера не подключен внешний резистор. Ширину импульса можно уменьшить если подключить внешний резистор.
Время высокого и низкого периодов в режиме мультивибратора вычисляем так:
Время высокого периода = 0.69 * зарядноесопротивление * заряднаяемкость
Время низеого периода = 0.69 разрядноесопротивление * заряднаяемкость
И опять же, эти формулы имеют смысл если к ножке 5 не подключен внешний резистор. Время высокого периода можно уменьшить, если подключить внешний резистор между выводом 5 и землей.
Функционал схемы
данное устройство можно использовать чтобы:
- Проверить работу таймера 555 в режиме астабильного мультивибратора
- Проверить работу таймера 555 в моностабильном режиме
- Способность вывода сброса обнулять состояние таймера во всех режимах и переводить его выход в низкоуровневое состояние.
- Способность вывода Control изменять время высокого уровня выходного сигнала в режиме мультивибратора или ширину выходного импульса в моностабильном режиме.
Схема питается от батареи напряжением 9 в., что делает устройство мобильным. Вы можете собрать эту схему на обычной макетной плате или развести печатную плату в расчёте на имеющиеся детали и корпус.
Для временной установки тестируемого таймера понадобится панелька. лучше всего использовать ZIF панель с нулевым усилием. В крайнем случае можно использовать обычную 8-пиновую панельку под микросхемы, но последние имеют ограниченный ресурс.
Процедура тестирования таймера 555
-Установите таймер в панель.
-Установите переключатель S2 в положение 1-1.
-Включите источник питания выключателем S2. Должен засветиться светодиод LED3, показывая готовность устройства к работе.
Если микросхема в порядке, светодиод LEL1 должен светиться. Это происходит потому, что таймер настроен на работу в моностабильном режиме, и в отсутствии запускающего импульса на его выходе — низкий уровень. Нажмите на кнопку S1, подав таким образом на вход таймера одиночный запускающий импульс. Светодиод LED1 должен погаснуть, а LED2 — засветиться. После завершения определенного периода времени LED2 погаснет а LED1 снова засветится. Переменным резистором VR2 можно менять длительность включенного состояния таймера.
Для проверки функции Сброса таймера запустите его нажатием на кнопку S1 и не дожидаясь окончания импульса, быстро уменьшите сопротивление потенциометра VR2 до предела влево. Это уменьшит напряжение на выводе 4 менее 0.8 В. LED1 должен загореться снова, а LED2 — погаснуть.
Теперь можно считать, что процедура тестирования завершена, и микросхема таймера в порядке. Ее можно смело использовать в других конструкциях.
Перевод с английского Mr. Shanti. Источник — журнал Electronics For You (Индия). https://electronicsforu.com
