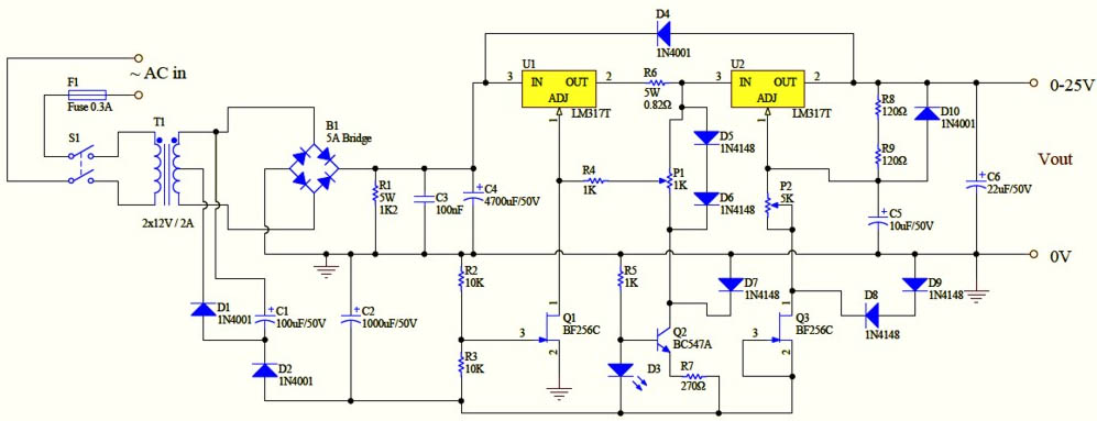
Предлагаемый лабораторный блок питания способен обеспечивать ток до 1,5 А, при напряжении от 0 до 25 В. Схема довольно проста и использует очень распространенные электронные компоненты.
Схема питается от сети переменного тока через понижающий трансформатор и выпрямительный мост B1. На выходе выпрямителя получается постоянное напряжение около 33 вольт. Дополнительный маломощный выпрямитель на диодах D1, D2 и конденсаторах C1 и C2 подключен к части вторичной обмотки сетевого трансформатора и формирует дополнительное напряжение отрицательной полярности, необходимое для работы узла стабилизатора.

В правой части схемы мы видим обычный очень распространенный стабилизатор напряжения LM317 (U2). Минимально возможное напряжение на выходе этой микросхемы — около 1.25 В. Поскольку мы хотим иметь возможность устанавливать выходное напряжение нашего блока питания от 0 вольт, а не от 1.25, то для этого как раз и используется источник отрицательного напряжения на элементах D1, D2, C1 и C2.
Диоды D5 и D6 смещены от дополнительного источника отрицательного постоянного напряжения через транзистор Q2, который используется как источник стабильного тока. Транзистор Q2 стабилизирует падение напряжения на D5 и D6 примерно до — 1,25 В. Таким образом, выходное напряжение можно регулировать от почти 0 до 25 В с помощью потенциометра P2
В средней части схемы используется второй регулятор LM317 (U1), который действует как регулируемый ограничитель тока. Резистор R6 — это датчик тока. По мере увеличения тока падение напряжения на R6 также увеличивается, и как только оно достигает уровня 1,25 В, запускается внутренний ограничитель тока U1. Потенциометром P1 мы устанавливаем желаемый порог ограничения выходного тока.
Конструкция блока питания.
Компоненты схемы источника питания установлены на печатной плате. Чертежи платы в формате PDF можно скачать по ссылке:

Для лабораторного блока питания рекомендуется использовать металлический корпус. На передней панели корпуса желательно установить цифровой или стрелочный измеритель напряжения и тока. Дешевые цифровые вольтметры — амперметры встраиваемого типа можно заказать здесь:


Как и в любом линейном источнике питания, выделение тепла на регулирующем элементе увеличиваются по мере уменьшения выходного напряжения. Чтобы избежать перегрева LM317, оба регулятора необходимо установить на радиаторах


Возможная конструкция лабораторного блока питания
Статься переведена с английского 18 июня 2017г. Источник
ЗДЕСЬ
