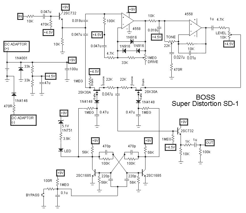
BOSS Super Distortion SD-1 — это стандартная искажающая педаль от BOSS. Стандартный вариант схемы от BOSS с электронным ByPass на триггере и полевых транзисторов в качестве аналоговых ключей. Кроме указанных на схеме можно применить транзисторы BC547-BC549 и операционный усилитель TL062, TL072, TL082. Диоды в ограничителе — 1N4148. При питании педали от батареи следует отдать предпочтение экономичным ОУ TL062, потребляющим небольшой ток от источника питания.

