
Самый простой способ сделать качественный усилитель для наушников с минимальным количеством деталей
Для аудиофилов и радиолюбителей стремление к творческому подходу часто приводит к созданию аудиопроектов своими руками. Создание собственного усилителя для наушников может оказаться полезным занятием, а микросхема операционного усилителя (ОУ) NE5532 является популярным выбором для достижения высококачественного воспроизведения звука. В этой статье я покажу вам процесс создания самодельного усилителя для наушников на микросхеме NE5532 с возможностью питания от с однополярного источника питания на 12 В.
Почему именно NE5532?

NE5532 — это сдвоенный высокопроизводительный операционный усилитель, получивший широкую популярность в аудиоприложениях благодаря превосходному сочетанию характеристик. Некоторые ключевые преимущества чипа NE5532 включают в себя:
- Низкий уровень шума: NE5532 обладает низким уровнем шума, что делает его подходящим для аудиоприложений, где минимизация нежелательного фонового шума имеет решающее значение. Это особенно важно для усилителей для наушников, где четкость и точность звука имеют первостепенное значение.
- Высокая скорость нарастания выходного напряжения: Скорость нарастания — это характеристика того, насколько быстро операционный усилитель может реагировать на изменения входного напряжения. Высокая скорость нарастания напряжения NE5532 гарантирует, что он может точно воспроизводить быстро меняющиеся аудиосигналы, сохраняя динамический диапазон и переходные характеристики. Типовой показатель скорости нарастания для NE5532 — 9В/мкс)
- Полоса пропускания: NE5532 имеет широкую полосу пропускания, что позволяет ему обрабатывать широкий диапазон частот. Это важно для точного воспроизведения всего спектра аудиосигналов: от глубоких басов до четких высоких частот. NE5532 может усиливать сигналы с частотой вплоть до 10MHz.
- Низкий уровень гармоник (THD): Низкий уровень THD гарантирует, что усилитель вносит минимальные искажения в аудиосигнал, что приводит к более чистому и точному воспроизведению исходного звука. Типовое значение параметра на частоте 1кГц составляет всего 0,002%.
- Высокая нагрузочная способность: Операционный усилитель NE5532 способен отдавать в нагрузку сравнительно высокий ток. Это позволяет подключить наушники напрямую к выходу операционного усилителя без использования дополнительных транзисторов. Кроме того, в качествен усилителя наушников NE5532 отлично работает с относительно высокоомными профессиональными наушникками, такими как например AKG Studio Monitor. У таких наушников номинальное сопротивление катушки 600 ом. Поэтому такие наушники будут очень тихо звучать если их подключить к выходу смартфона или ноутбука. Однако они будут нормально работать при использовании их с усилителем на NE5532.
- 2 канала в одном корпусе: NE5532 — это сдвоенный операционный усилитель. То есть в одном корпусе мы имеем по сути два отдельных операционных усилителя. Поэтому мы можем сделать стереофонический усилитель всего лишь на одной микросхеме NE5532.
Принципиальная схема
Принцип построения усилителя на NE5532 позволяет легко масштабировать наш усилитель. То есть мы можем сделать усилитель для практически для любого количества головных телефонов. Иногда бывают ситуации, когда нам необходимо подключить одновременно несколько пар наушников и при этом желательно иметь раздельную регулировку громкости для каждой пары. Например это может быть запись в студии, когда наушниками должны пользоваться одновременно несколько музыкантов. Или если вы хотите послушать музыку или посмотреть фильм одновременно с друзьями, но при этом нежелательно включать звук через громкоговорители. Например в общественном транспорте, в каком-то другом месте, где нежелательно громко включать музыку.
Сначала рассмотрим базовую схему стереофонического усилителя. такая схема позволяет подключить одну пару наушников.

Компоненты:
- U1 NE5532 — микросхема сдвоенного операционного усилителя
- Резисторы: 10k — 2 шт. 20kΩ — 2шт, 47kΩ — 2шт
- Конденсаторы: С1, С2 — 1μF 16В; С3, С4 — 22pF; C5, C6, C8 — 470uf 16В; C7 — 0.1μF; C9 — 47μF 16В.
- R1 Сдвоенный потенциометр: 50kΩ (регулировка громкости)
- Источник питания: 12V DC
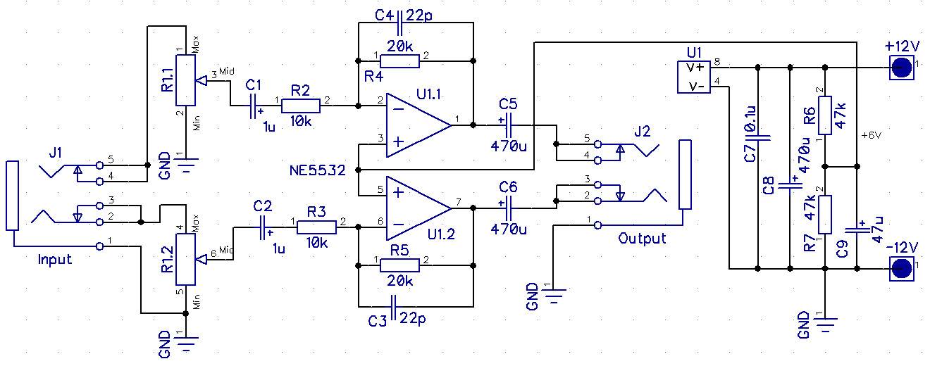
С точки зрения схемотехники это обычная инвертирующая схема включения операционного усилителя с однополярным источником питания. звуковой сигнал поступает с входного разъема. используется стандартный самый распространенный аудио-разъем типа 35RAPC4BH3. Это обычный 3.5мм миниджек «мама»:

3.5mm Minijack гнездо типа 35RAPC4BH3
Поскольку у нас стереофонический усилитель, то для регулировки громкости используется сдвоенный потенциометр R1.

В схеме используется потенциометр сопротивлением 50k, однако вы можете использовать любой с номиналом от 10 до 50 килоом.
Поскольку ОУ включен по инвертирующей схеме, его коэффициент усиления по напряжению определяется соотношением сопротивлений резистора обратной связи и резистора на инвертирующем входе. В нашем случае это 20k/10k = 2.
Обычно рекомендуется питать операционный усилитель от двуполярного источника питания (если микросхема не разработана специально для использования с униполярным питанием). Однако большинство операционных усилителей могут без проблем работать и с одним источником питания. В том числе и наша микросхема NE5532. Для работы ОУ от однополярного источника нужно подать на один из ее входов напряжение смещения, равное половине напряжения питания. Для получения такого напряжения в нашей схеме используется простой делитель напряжения на двух резисторах R6 и R7 сопротивлением 47к.
конденсаторы C7, C8 и C9 — блокировочные. Они служат для уменьшения влияния помех по питанию.
Нагрузка усилителя (наушники) подключаются к выходам ОУ через разделительные конденсаторы большой емкости C5 и C6. Дело в том, что в случае с униполярным питанием на выходе ОУ всегда присутствует постоянное напряжение смещения, равное половине напряжения питания. То есть в нашем случае на выходе ОУ будет постоянное напряжение 6V. Наушники нельзя подключить напрямую к такому выходу, так как постоянное напряжение может просто сжечь звуковую катушку наушников. И даже если катушка не сгорит, наушники будут работать с искажениями. Конденсаторы C5 и C6 отфильтровывают постоянное напряжение, пропуская на катушку наушников только переменную составляющую.
Печатная плата
Для базовой схемы стерео усилителя я разработал небольшую печатную плату в программе Doptrace. Плата односторонняя. На верхней стороне платы есть три перемычки. Файлы проекта платы вы можете скачать по этой ссылке…

Печатная плата вид со стороны дорожек

Печатная плата вид со стороны компонентов

Как видите, потенциометр и 3.5мм разъемы установлены непосредственно на плату. Однако никто вам не мешает, к примеру, не устанавливать потенциометр на плату, а установить его на передней стенке вашего усилителя, если вы так хотите. Вы можете соединить потенциометр с платой с помощью проводов, если это оправдано в вашей конструкции.
при сборке любой печатной платы нужно следовать простому правилу: сначала устанавливаем самые мелкие компоненты — резисторы, штыри в плату, мелкие конденсаторы и проволочные перемычки (если они есть в конструкции). затем более крупные компоненты как в этом видео:
Видеоролик сборки платы усилителя
Увеличение количества каналов усилителя
Мы можем как угодно масштабировать наш усилитель. например, если нам нужен четырехканальный усилитель, то просто делаем четыре таких блока и соединяем их как показано на диаграмме:

При этом входной 3.5мм разъем устанавливаем только один (X1). К нему подключаем объединённые выводы потенциометров левых и правых каналов усилителей соответственно. Естественно выходных 3.5мм гнезд должно быть столько же сколько у нас каналов и пар наушников. Шины питания всех усилителей соединяем и и подключаем к источнику питания.
Это — самая простая схема объединения нескольких базовых блоков для получения многоканального усилителя для наушников. Данная схема не требует никаких дополнительных компонентов кроме, конечно, дополнительных усилителей. Улучшить параметры многоканального усилителя можно, если на его входе использовать буферный каскад на основе эмиттерного повторителя или дополнительного операционного усилителя. Например на микросхеме NE5534. Эта микросхема содержит один ОУ полностью аналогичный по параметрам NE5532 (но только один в корпусе).
Печатная плата для масштабированного базового блока
Для соединения нескольких базовых блоков я развёл упрощенную печатную плату. На этой плате установлены все компоненты кроме переменных резисторов, входного и выходных разъемов. Подразумевается, что для многоканального усилителя наушников потенциометры и разъемы будут устанавливаться на стенках корпуса усилителя. В случае многоканального усилителя у нас будет один входной разъем, несколько регуляторов громкости и выходных разъемов. По числу требуемых каналов усилителя. Таким образом мы сможем прослушивать один и тот же звуковой сигнал на нескольких наушниках и раздельно регулировать громкость для каждой стерео пары наушников.

Печатная плата базового блока без разъемов и потенциометров
Видеоролик — сборка платы базового блока
Видео — масштабирование усилителя на примере трех каналов для трех стерео наушников
Заключение:
Создание усилителя для наушников с использованием микросхемы NE5532 — приятный проект для любителей звука, которым нужен высококачественный звук при ограниченном бюджете. Благодаря низкому уровню шума, высокой скорости нарастания напряжения, широкой полосе пропускания и низкому коэффициенту нелинейных искажений чип NE5532 является отличным выбором для достижения чистого и достоверного воспроизведения звука.
