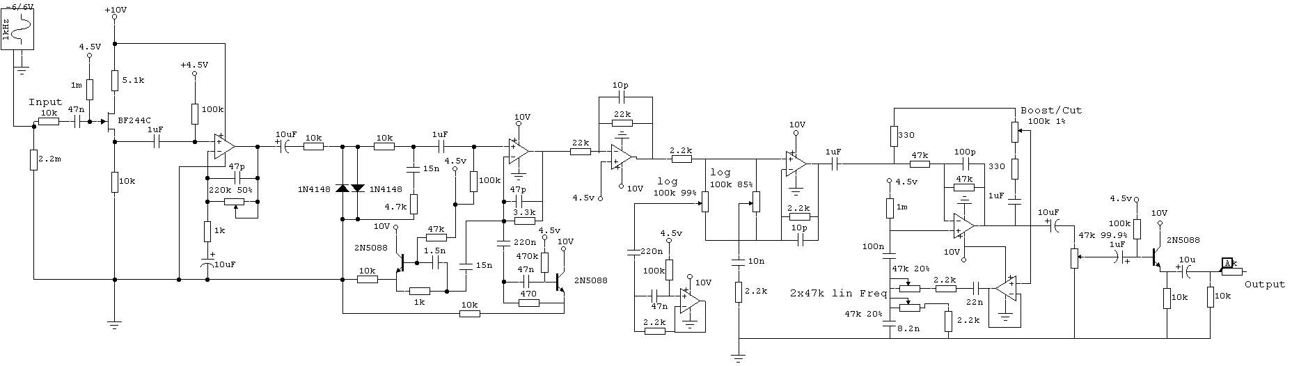
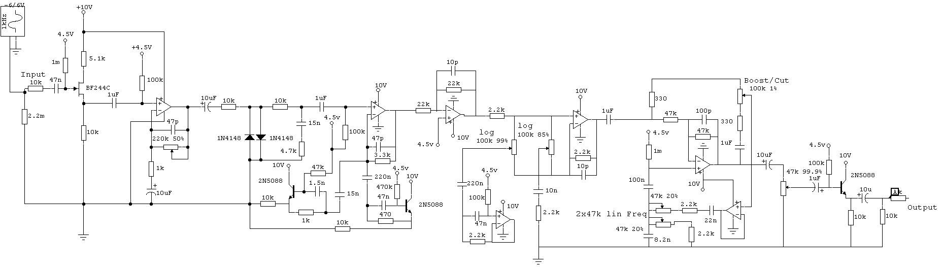
Схема гитарной педали — дисторшн BOSS Metal Zone MT-1

особенность данной педали эффектов от японской фирмы BOSS — это необычный двухступенчатый ограничитель сигнала. Первая ступень — это обычный симметричный пассивный ограничитель на двух диодах 1N4148, которые включены встречно — параллельно. Вторая ступень ограничителя — это логарифмический каскад на операционном усилителе и двух транзисторах 2N5088.
Входной каскад педали собран на полевом транзисторе BF244 и имеет входное сопротивление в районе 2 МОм. Высокое входное сопротивление педали позволяет сохранить все нюансы звучания гитары даже с высокоомными звукоснимателями с двойными обмотками. Такие звукосниматели чаще всего используются в «тяжелой» музыке.
