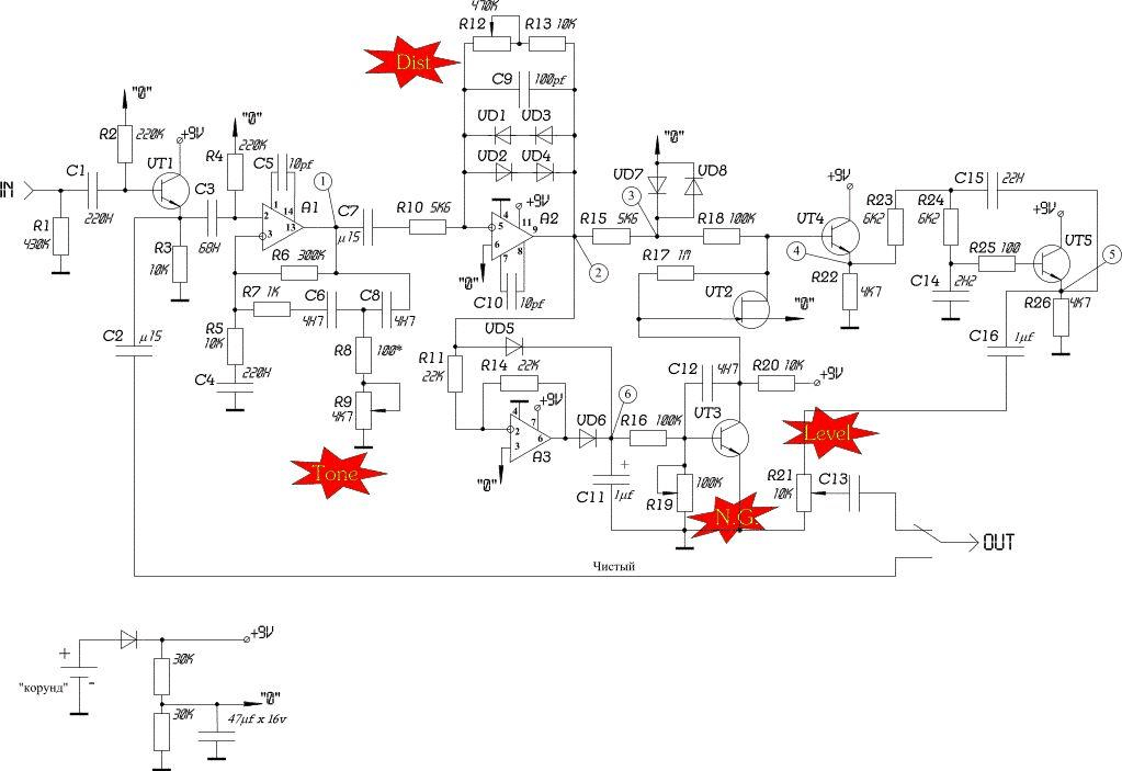
Схема педали Distortion Box. distortion + noise gate. Кликните чтобы увеличить или скачать

Педаль собрана на трех операционных усилителях и на пяти транзисторах. Узел амплитудного ограничителся, создающий эффект Distortion собран на ОУ А2, в цепь отрицательной обратной связи которого включены две цепочки диодов UD1, UD3 и UD2, UD4. Цепочки включены встречно — параллельно. Вторая ступень ограничителя состоит из двух диодов UD7 и UD8.
Узел шумоподавителя (noise gate) работает следующим образом. Сигнал электрогитары снимается с выхода А2 и подается на вход амплитудного детектора на ОУ А3. Пульсации выпрямленного напряжения сглаживаются конденсатором С11 м поступают на управляющую цепь, состоящую из биполярного транзистора UT3 и полевого транзистора UT2. Если уровень сигнала ниже установленного порога, напряжения, то полевой транзистор открыт и шунтирует выходной сигнал. Как только уровень сигнала с А2 увеличивается выше установленного порога, полевой транзистор закрывается и сигнал поступает на выход устройства.
Порог срабатывания системы шумоподавления устанавливается потенциометром R19. Педаль питается от батареи напряжением 9 В. искусственная средняя точка, необходимая для питания операционных усилителей от однополярного источника создается делителем напряжения, состоящим из двух резисторов сопротивлением 30 к и конденсатора 47 мкФ. На операционном усилителе А1 собран регулятор тембра, представляющий собой активный фильтр на основе гиратора. Частота настройки фильтра регулируется переменным резистором R9 «Tone». Глубина ограничения, то есть количество искажений эффекта distortion устанавливается потенциометром R12 в цепи обратной связи ОУ А2.
