Микрофонный предусилитель для электретного микрофона со встроенным микрофоном, трхполосным регулятором тембра и питанием от li-ion аккумулятора для записи закадрового голоса и стримов

В этой статье я расскажу о второй версии предусилителя для электретного микрофона. С первым вариантом на операционном усилителе NE5532 вы можете ознакомиться в этой статье
Была поставлена задача сделать очень простое и экономичное устройство с питанием от встроенного Li-Ion аккумулятора, с возможностью подзарядки от USB компьютера, телефонной зарядки или повербанка. Я предпочитаю микрофонные предусилители с батарейным питанием, так как они обеспечивают полное отсутствие помех по цепям питания. Тем не менее этот усилитель может фактически питаться от USB, то есть он может работать во время зарядки его встроенного аккумулятора.
Усилитель оборудован трехполосным регулятором тембра по низким (100Гц), средним (1000Гц) и высоким (10кГц) частотам. Возможно это не так актуально для записи закадрового голоса на видео (собственно для этого и делался усилитель), так как тембр микрофона всегда можно «подкрутить» программным эквалайзером в монтажке, но это может быть актуально при использовании усилителя для стримы и прямых трансляций. В этом случае при использовании разных микрофонов можно будет оперативно подстроить тембр голоса «железными» регуляторами усилителя.
Кроме того, уже после того как я собрал усилитель, появилась мысль оборудовать его встроенным микрофоном. Я просверлил в крышке корпуса усилителя отверстие диаметром 6мм и установил туда электретный микрофонный капсюль. Это превратило усилитель в универсальное устройство, фактически в микрофон с усилителем, регулятором тембра и с автономным питанием. Что касается внешних микрофонов, то усилитель может работать с любым «компьютерным» микрофоном или микрофоном — петличкой. Я использую его с самодельным микрофоном на основе капсюля Panasonic WM-61a.

Питается устройство от небольшого Li-Ion аккумулятора ёмкостью 550mAh, от которого схема потребляет чуть больше одного миллиампера. Время автономной работы составляет примерно 500 часов (около 20 дней). Это довольно много. Мне еще ни разу не удалось полностью «посадить» батарею. Просто иногда подключаю в USB и подзаряжаю. Вы можете использовать аккумулятор меньшей емкости и соответственно более дешевый. Ставить аккумулятор большей емкости думаю нецелесообразно, так как он будет работать почти «вхолостую».
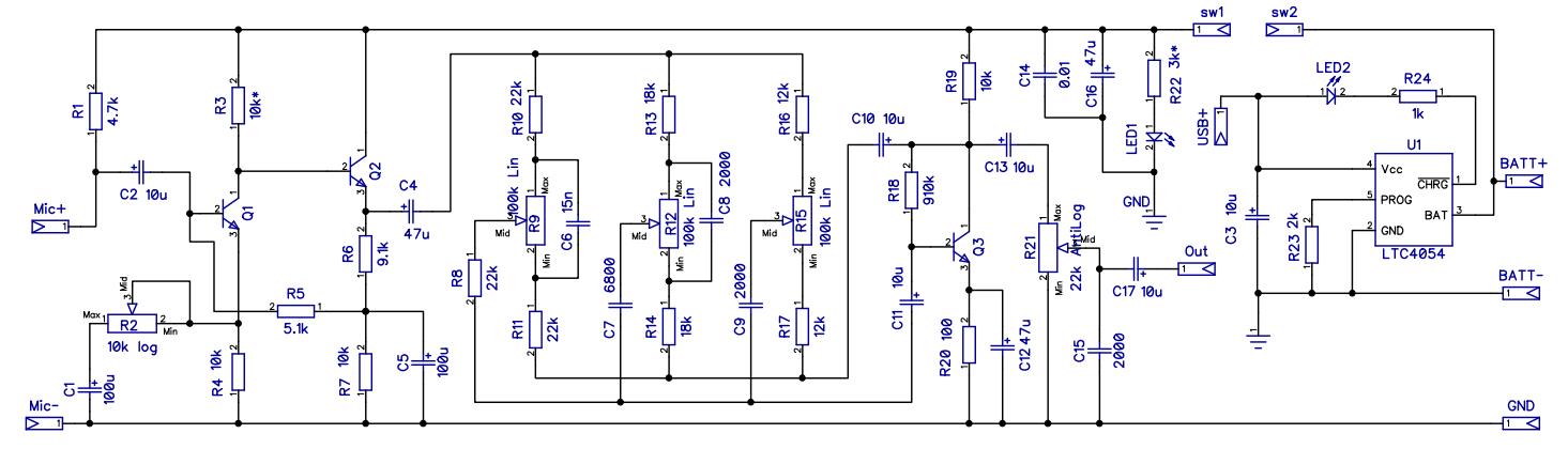
Принципиальная схема
Принципиальная схема усилителя приедена на рисунке ниже. Чтобы увеличить схему кликните на ней мышкой. Схема откроется в новом окне браузера:

Усилитель собран всего на трех транзисторах типа BC547 или BC549. Микрофонный контакты гнезда «миниджек» соединяются со входом усилителя к точкам Mic+ и Mic- таким образом, чтобы сигнальный (плюсовой) вывод микрофонного капсюля соединялся с гнездом Mic+, а минусовой вывод капсюля (он же «земля») — к контакту Mic-. Гнездо служит для подключения внешнего микрофона. Если вы хотите использовать еще и внутренний встроенный микрофонный капсюль, устанавливаемый на верхней крышке корпуса усилителя, то минус его нужно соединить с контактом платы Mic-, а плюс нужно соединить с дополнительным выводом гнезда Миниджек. Нужно использовать гнездо миниджек с автоматическим разрывом контактов при включении в него штеккера. Тогда внутренний микрофон будет автоматически отключаться при подключении внешнего микрофона. Если у вас нет такого гнезда, придется установить переключатель, чтобы избежать параллельного соединения двух микрофонов.
В качестве встроенного микрофона я рекомендую использовать капсюль WM-61 или их китайский клон (тоже хорошо работают).

Напряжение питания на капсюль подается через резистор R1. Вы можете попробовать подобрать сопротивление этого резистора в пределах 1…10 кОм для достижения оптимального режима работы капсюля, что определяется по максимуму его сигнала. Это целесообразно делать для того внешнего микрофона с которым вы планируете работать чаще всего или для встроенного капсюля.
На транзисторах Q1 и Q2 собран усилительный каскад с непосредственной связью между двумя транзисторами. Усиление каскада (ручка «Gain») регулируется потенциометром R2, Этот потенциометр плавно уменьшает коэффициент отрицательной обратной связи по по переменному току, замыкая часть переменного напряжения на коллекторе Q1 на землю.
С выхода эмиттерного повторителя на транзисторе Q2 сигнал поступает на трехполосный регулятор тембра, собранный на транзисторе Q3. Регулирующая схема на потенциометрах R9, R12, R15 включена в цепь отрицательной обратной связи усилительного каскада на транзисторе Q3.
Работа трехполосного регулятора тембра — симуляция в Proteus (видео)
С выхода регуляторна тембра (коллектор Q3) через конденсатор С13 сигнал поступает на регулятор выходного уровня R21 и через еще один разделительный конденсатор C17 поступает на выходной разъем типа мини-джек. Конденсатор C17 нужен для того, чтобы предотвратить попадание постоянного напряжения из микрофонного входа компьютерной звуковой карты на движок потенциометра R21. Это напряжение присутствует на входах звуковых карт и служит для питания электретных микрофонов. Если не устанавливать конденсатор С17 то напряжение смещения, подаваемое со звуковой кары вызовет неприятные шумы, трески и шорохи при регулировании выходного сигнала потенциометром R21.
Контроллер заряда литий ионного аккумулятора собран на распространенной микросхеме LTC4054. Во время заряда аккумулятора светится светодиод LED2. Светодиод гаснет когда батарея полностью заряжена.
Печатная плата разведена в программе DipTrace. Плата односторонняя, с перемычками со стороны установки деталей. Потенциометры я применил старые советские СП4Б (можно использовать современные), так как у меня оказалось их много, когда-то выпаял из советского микшерного пульта). Потенциометры устанавливаются на печатную плату и плата закрепляется на передней стенке корпуса именно на этих потенциометрах. Однако можно просто установить потенциометры на панели усилителя и соединить их с печатной платой кусочками проводов. Это особого значения не имеет.
Видео об изготовлении и испытании этого усилителя
Скачать архив с 3D моделями для печати корпуса и проектом печатной платы для программы DipTrace


Здравствуйте,посмотрел видео про мк. ус. можете подсказать какие кондёры поставили пикушечные км,трубчатые и будет ли менятца разница в качестве сигнала от этих кондёров.
И ещё один вопрос сильно грубо будет настройка тембра если поставить вместо 100к перемеников 50к .
Спасибо.
Здравствуйте, что касается конденсаторов (в схеме регулятора тембра) то я не заморачивался и тупо поставил керамику. Усилитель у меня для записи закадрового речевого голоса, поэтому мне не критично. Но конечно это не есть хорошо, в цепях прохождения звукового сигнала лучше использовать пленочные конденсаторы. Блокировочные по питанию — керамика без вариантов.
Вы можете попробовать потенциометры на 50 к, но несколько сузится диапазон регулировки тембра. Как совет — смоделировать схему в протеусе и посмотреть разнице между 100к и 50к. Протеус прекрасно моделирует эту схемку. Могут также измениться частоты регулировки, придется подобрать емкости конденсаторов. Все можно сделать витруально в том же протеусе