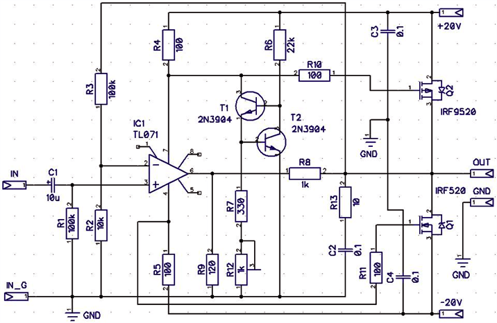
Этот очень простой но достаточно качественный усилитель низкой частоты содержит небольшое число компонентов и обеспечивает выходною мощность 20 Вт. В выходном каскаде использованы комплементарные MOSFET полевые транзисторы IRF9520 и IRF520.
Усиление по напряжению осуществляет каскад на операционном усилителе TL071. Фактически, эта схема представляет собой мощный операционный усилитель с полевыми транзисторами на выходе. Ток покоя выходного каскада устанавливается подстроечным резистором R12.

Транзисторы IRF9520 и IRF520 необходимо установить на радиаторы. В качестве нагрузки можно использовать громкоговоритель (колонку) с сопротивлением 8 Ом.
Конденсатор С1 — электролитический 10 мкФ 16В. С3 и С4 — керамические на максимальное напряжение 50 в. Постоянные резисторы мощностью 0.125 — 0.25 Вт. Подстроечный резистор любого типа.
Такой усилитель хорошо использовать в составе компьютерного аудио центра (придется сделать 2 усилителя для стерео варианта) а также схема отлично подходит в качестве усилителя мощности для небольшого гитарного комбика.
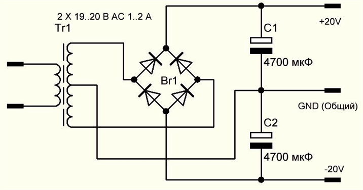
Блок питания усилителя можно собрать по такой схеме:

В качестве силового трансформатора можно применить любой трансформатор мощностью 30 — 40 вт с вторичной обмоткой на напряжение 38 — 40 вольт и отводом от средней точки. Можно использовать трансформатор с двумя отдельными вторичными обмотками на 19 — 20 вольт переменного напряжения.
Можно даже применить два отдельных трансформатора , соединив их первичные обмотки параллельно. А вторичные — последовательно. Печатная плата усилителя разведена в программе DipTrace. Скачать проект для DipTrace 3+ можно по ссылке в конце статьи. В архиве файлы печатной платы и принципиальная схема.



Скачать архив с проектом DipTrace


Зачем людей в заблуждение заводите этой схемой.. сразу посмотрев на схему блока питания видно, что .. 19в переменки превращаясь в постоянку получится ну ни как 20в, а 26в… это уже косяк.. далее уже не стоит
Под средней нагрузкой будет 20..21В