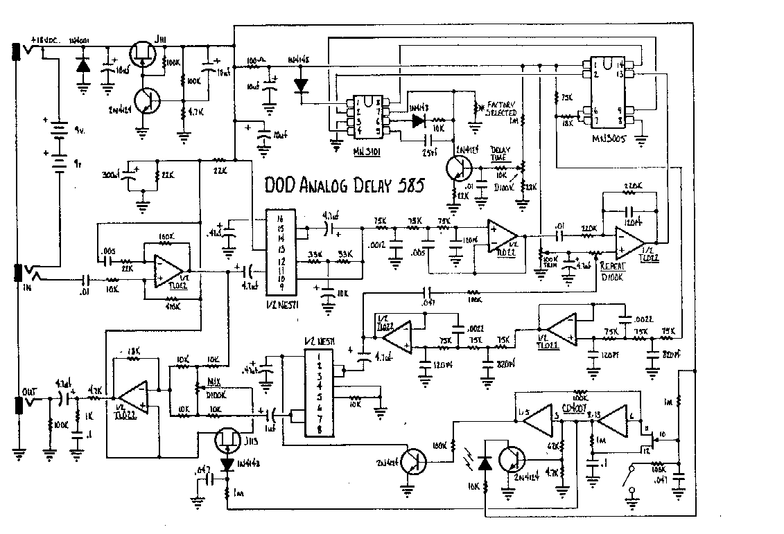
DOD Analog Delay 585


Гитарный эффект Delay (задержка). DOD Analog Delay 585

Гитарный эффект Delay (задержка). DOD Analog Delay 585

Добавить комментарий