Простой звуковой предварительный усилитель с регулировкой чувствительности для звукового усилителя мощности
Усилитель, предварительный усилитель, аудио усилитель, преамп lm358 усилительный каскад, операционный усилитель, нормирующий усилитель
Зачем нужен предусилитель?
Предварительный усилитель, или коротко — предусилитель (или еще короче — преамп) — это первая ступень, на которую поступает ваш музыкальный сигнал, прежде чем пройти через усилитель мощности и поступить на ваши звуковые колонки. Предварительный усилитель осуществляет очень важную функцию — он усиливает входной сигнал до напряжения, достаточного для правильной работы последней ступни усилителя — оконечного усилителя или усилителя мощности. Кроме того, предусилитель производит частотную коррекцию входного сигнал, проще говоря — регулировку тембра.
Существует огромное количество различных источников звуковых сигналов. Это MP3 плееры, ресиверы, микрофоны, звуковые карты ноутбуков, музыкальные синтезаторы, электрогитары и т.д. У всех этих источников могут быть совершенно разные по амплитуде выходные сигналы. В то же время, оконечный усилитель мощности имеет такой параметр, как чувствительность. Чувствительность усилителя мощности — это то напряжение сигнала, которое нужно подать на его вход, чтобы получить на выходе (на звуковых колонках) номинальную мощность. Конечно, мы можем подключить источник сигнала напрямую к усилителю мощности и мы что-то услышим в наших колонках. Но если наш источник (например смартфон) не способен обеспечить достаточный уровень сигнала, то мы никогда не сможем получить той мощности на колонках, которую теоретически способен развить наш усилитель.
Например, мы подключили выход смартфона непосредственно на вход усилителя мощности и хотим послушать музыку. Усилитель имеет мощность 30Вт и чувствительность 1.5 вольта. То есть для того, чтобы услышать на наших колонках музыку с мощностью 30 Вт, на вход усилителя нужно подать сигнал с амплитудой 1.5 В. Но наш смартфон развивает на выходе максимум 0.75 вольт. Поэтому максимальная мощность, которую мы сможем «выжать» из такой системы — это 15 Вт. То есть мы не сможем полностью задействовать возможности нашего усилителя мощности.
Для того, чтобы привести напряжение сигнала от разных источников в уровню, необходимому для правильной работы вашего усилителя мощности, и нужен предварительный усилитель. Кроме того, предварительный усилитель позволяет регулировать тембр и громкость звучания нашей музыки. Таким образом, предварительный усилитель — это совершенно необходимое звено полного звукового усилителя.

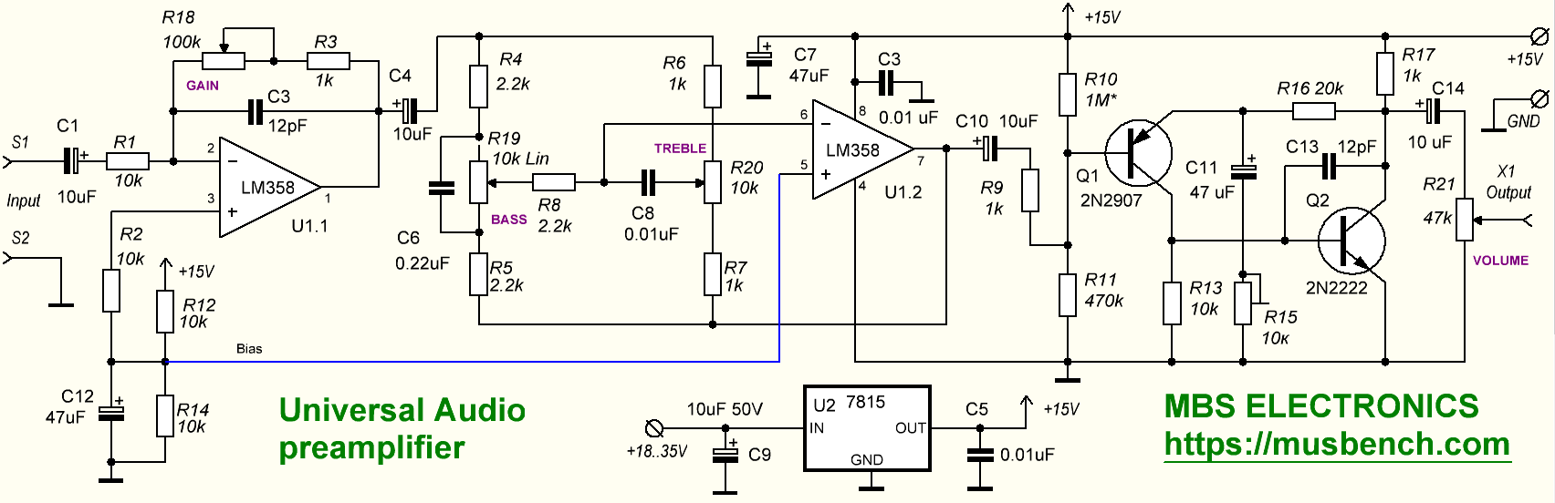
Принципиальная схема предварительного усилителя (кликните чтобы увеличить)
Описание работы схемы предусилителя
Усилитель собран на одном сдвоенном операционном усилителе LM358 (содержит два ОУ в одном 8-выводном корпусе) и двух транзисторах 2N2222 и 2N2907
Входной сигнал подается на входной разъем S1. Через разделительный конденсатор C1 он поступает на вход первого каскада на операционном усилителе U1.1. Этот каскад осуществляет предварительное усиление сигнала и регулировку общего усиления схемы (чувствительность или Gain). регулировка чувствительности осуществляется потенциометром R18 в широких пределах. Потенциометр включен в цепь обратной связи ОУ U1.1. Чем больше сопротивление этого потенциометра, тем выше усиление каскада, и, соответственно, чувствительность всего предусилителя.
Заказать ОУ LM358 можно здесь…

Если вам нужен больший диапазон регулировки чувствительности, вы можете использовать потенциометр с большим максимальным сопротивлением. Например на 470 кОм. Для моих целей величина 100 кОм оказалась оптимальной. Если вам вообще не нужна регулировка чувствительности, вы можете заменить потенциометр постоянным резистором, подобрав его сопротивление для получения нужной чувствительности. Кроме того, вы можете добавить в этот усилитель несколько звуковых входов, создав подобие аудио микшера. Как для этого модифицировать схему будет рассказано далее.
С выхода первого каскада сигнал подается на регулятор тембра по высоким и низким частотам. регулятор тембра собран на операционном усилителе U1.2.
Цепь регулировки тембра включает в себя потенциометры R19 и R20, резисторы R4, R5, R6, R7, R8 и конденсаторы C6, C8. Эти компоненты составляют мостовой регулятор тембра, который включен в цепь обратной связи операционного усилителя U1.2
Включение регулятора в цепь обратной связи (так называемый активный регулятор тембра) позволило увеличить глубину регулировки и использовать в регуляторе потенциометры с линейной зависимостью сопротивления от угла поворота. Если у вас в наличии только резисторы с логарифмической характеристикой, можно без проблем использовать и их, но в этом случае линейная характеристика усилителя будет НЕ в среднем положении потенциометров. Частоты регулировки тембра зависят от номиналов конденсаторов C6 и C8. В данном случае это около 160 Гц по низким частотам и около 10 кГц по высоким.
С выхода активного регулятора тембра, через разделительный конденсатор C10, сигнал подается на последний каскад, собранный на транзисторах Q1 и Q2. Это — нормирующий усилитель. Подстроечным резистором R15 можно установить коэффициент усиления этого каскада в широких пределах. И соответственно, максимальное выходное напряжение всего усилителя. Чем меньше сопротивление этого резистора, тем выше усиление каскада. На выходе каскада установлен регулятор громкости на потенциометре R21. С движка этого потенциометра сигнал поступает уже на ваш оконечный усилитель мощности.
Набор транзисторов 2N2222, 2N2907…

Я люблю транзисторные схемы, поэтому решил сделать третий каскад на транзисторах. Это очень интересная, проверенная временем и качественно работающая схема на двух транзисторах разной проводимости с непосредственной связью между транзисторами.
В принципе, можно упростить этот предварительный усилитель и исключить каскад на транзисторах. Тогда регулятор громкости R21 нужно подключить к нижнему выводу постоянного резистора R9 1k. Но в этом случае усилитель получится менее гибким и универсальным.
Керамические конденсаторы малой емкости C3 и C13 на 12 пикофарад осуществляют частотную коррекцию в области ультразвуковых частот и служат для устранения возможного самовозбуждения усилителя на этих частотах.
Питание Предусилителя
Для питания усилителя необходим стабилизированный источник напряжением от 12 до 15 вольт. Лучше 15. Я задумывал этот преамп для использования с усилителем мощности, который запитан от нестабилизированного напряжения 30..35 вольт. Поэтому в схеме преампа есть стабилизатор напряжения 15В на микросхеме 7815. При питании преампа от внешнего стабилизированного источника, регулятор 7815 и конденсатор C9 нужно удалить из схемы, а напряжение питания подавать на контакт платы +15В.
Поскольку питание усилителя происходит от однополярного источника, для правильной работы операционного усилителя на его не-инвертирующий вход (выводы 3 и 5 микросхемы U1) нужно подать напряжение смещения (Bias). Для этого служит делитель напряжения на резисторах R12, R14 и конденсаторе C12.

Варианты схемы предусилителя

Как я уже упоминал выше, вы можете добавить к этому усилителю неограниченное количество аудио входов, сделав небольшой микшер аудио сигналов. На схеме показано как добавить три входа. Вы можете добавить сколько угодно входных ячеек. Это превращает входной каскад в инвертирующий смеситель с регулировкой коэффициента усиления. При этом можно независимо регулировать уровень сигнала с каждого источника соответствующим переменным резистором.
Как вы уже поняли, я описал монофоническою версию предусилителя. Для использования в стерео усилителе нужно сделать два таких преампа и использовать сдвоенные потенциометры в регуляторах тембра и громкости.
Печатная плата предусилителя

Печатная плата была разработана в программе DipTrace. Скачать проект печатной платы можно по ссылке в конце статьи. Вы можете сделать печатную плату одним из доступных способов или модифицировать ее под ваши цели и имеющиеся в наличии компоненты.

Печатная плата — односторонняя, с перемычками со стороны компонентов. В основном использованы выводные компоненты. Единственный SMD компонент — это микросхема LM358. Она установлена на нижней стороне платы, там где проводящие дорожки. Вы можете модифицировать печатную плату под микросхему в Dip корпусе. Просто у меня были в наличии LM358 в SMD исполнении.
Скачать zip архив с проектом печатной платы для программы DipTrace…

Добрый день! Какую роль выполняет подбор резистора R10 (1М)?
резистор R1 фактически определяет режим работы этого каскада. Для указанных на схеме транзисторов и указанного напряжения питания вы можете просто установить как на схеме — 1M. Но если вы захотите использовать транзисторы другого типа, то лучше подобрать этот резистор по максимальному неискажённому сигналу на выходе. Это можно сделать используя переменный резистор на 1 M с подключенным последовательно ему резистором сопротивлением 100…500 к. Подаем на вход сигнал от генератора звуковой частоты и контролируя по осциллографу регулируем переменный резистор. Потом измеряем общее сопротивление двух резисторов и впаиваем вместо них постоянный близкого сопротивления. Если нет осциллографа и генератора то самый простой метод — измерить мультиметром напряжение на коллекторе Q2 и подбирая резистор R1 добиться в этой точке напряжения близкого к половине напряжения питания, в данном случае это 7.5V. Это и будет оптимальный режим работы каскада
Спасибо!