Усилитель на две пары головных телефонов с питанием от Li-Ion аккумулятора в корпусе, напечатанном на 3D принтере

Этот усилитель рассчитан на подключение двух стерео наушников и позволяет прослушивать звук двум людям одновременно. Например можно вдвоем смотреть фильм с одного ноутбука, телефона или планшета в поезде или самолете. Усилитель разработан для длительных творческих поездок. С его помощью можно например, вдвоем прослушать записанный на аудио рекордер материал или звуковое сопровождение отснятого видеоматериала, подключив усилитель к звуковому выходу видеокамеры или вдвоем работать над монтажом видео или аудио программы в условиях, когда нежелательно или невозможно подключить громкоговорители.
Усилитель питается от встроенного Li-Ion аккумулятора емкостью 1200 мАч напряжением 3.7В и может работать несколько дней от одного заряда.

Li-Ion аккумулятор, от которого питается усилитель.
Реальная продолжительность работы зависит от количества подключенных головных телефонов и от громкости прослушивания. В режиме покоя (молчания) усилитель потребляет от аккумулятора очень небольшой ток, порядка нескольких миллиампер. Встроенный контроллер заряда позволяет заряжать аккумулятор усилителя от обычного зарядного устройства для смартфона, от повербанка или просто от USB порта компьютера или ноутбука. Аккумулятор заряжается полностью примерно за пару часов. также имеется защита аккумулятора от переразряда, что предотвращает его выход из строя в случае глубокого разряда.
Гнездо для подключения входного сигнала и два выходных гнезда — стандартные гнезда типа 3.5 мм «миниджек»:


Регулировка громкости производится двумя сдвоенными потенциометрами раздельно для каждых головных телефонов.

Усилитель со снятой верхней крышкой. Конструкция усилителя. аккумулятор приклеен к крышке усилителя на двусторонний скотч. Потенциометры регуляторов громкости установлены на печатной плате. Плата закреплена в корпусе гайками потенциометров и одним винтом М3.
К усилителю можно подключить наушники с большим диапазоном сопротивлений звуковых катушек. Фактически можно использовать наушники с сопротивлением от 8 до 600 Ом. Я проверял устройство с профессиональными наушниками AKG сопротивлением 600 ом. При использовании таких высокоомных наушников выходная мощность усилителя конечно падает, но тем не менее громкость остается в приемлемых пределах (по крайней мере выше чем при подключении таких наушников напрямую к смартфону). Максимальная громкость достигается при использовании наушников с сопротивлением от 32 до 64 Ом.
Усилитель хорошо показал себя с профессиональными наушниками Sony MDR-7506 у которых импеданс (номинальное сопротивление наушников по переменному току) равен 63 Ом. Вместо наушников к выходу усилителя можно подключить миниатюрные акустические колонки с динамическими головками мощностью 1 — 3 Вт. Но, конечно, при таком низковольтном питании громкость будет небольшой. Однако микросхемы TDA2822, на которых собран этот усилитель, могут работать от источника питания до 12 вольт , при этом выходная мощность возрастет в несколько раз.
Основа усилителя — распространенная микросхема TDA2822. Это монолитный интегральный двухканальный звуковой усилитель, изначально разработанный для применения в миниатюрных радиоприёмниках и кассетных магнитофонах. Микросхема имеет 8 выводов и выпускается как в DIP корпусе так и в корпусе SOIC для поверхностного монтажа. Я использовал микросхему именно в SOIC исполнении для уменьшения размеров печатной платы, да и в радиомагазинах моего города я нашел только такие. Мне не хотелось долго ждать посылки, однако на Алиэкспресс эти микросхемы можно купить очень дешево и в любом исполнении — как в SMD варианте, так и в DIP. На Али микросхема стоит примерно 55 рублей за 10 штук.

За основу была взята типовая схема включения микросхемы из даташита но с небольшими изменениями сделанными для нормализации (уменьшения) коэффициента усиления микросхемы. На рисунке ниже — стандартная схема из документации на микросхему.

Типовая схема включения TDA2822, рекомендованная производителем.
Посмотреть видео о сборке усилителя для наушников
Посмотреть видео о доработке усилителя и уменьшении коэффициента усиления TDA2822
Также был добавлен блок питания, состоящий из Li-Ion аккумулятора емкостью 1200 мАч и готовая плата контроллера заряда на основе микросхемы TP4056. Плата имеет цепи защиты аккумулятора от перерпзряда. На Алиэкспресс можно купить партию 10 таких плат примерно за полтора доллара. Тоже крайне дешево. Плата очень удобна для использования в самодельных гаджетах и обеспечивает сравнительно большой зарядный ток 1A. Также есть светодиодная индикация состояния заряда и режима защиты. Выбрать одну или несколько таких плат вы можете кликнув на картинку ниже:

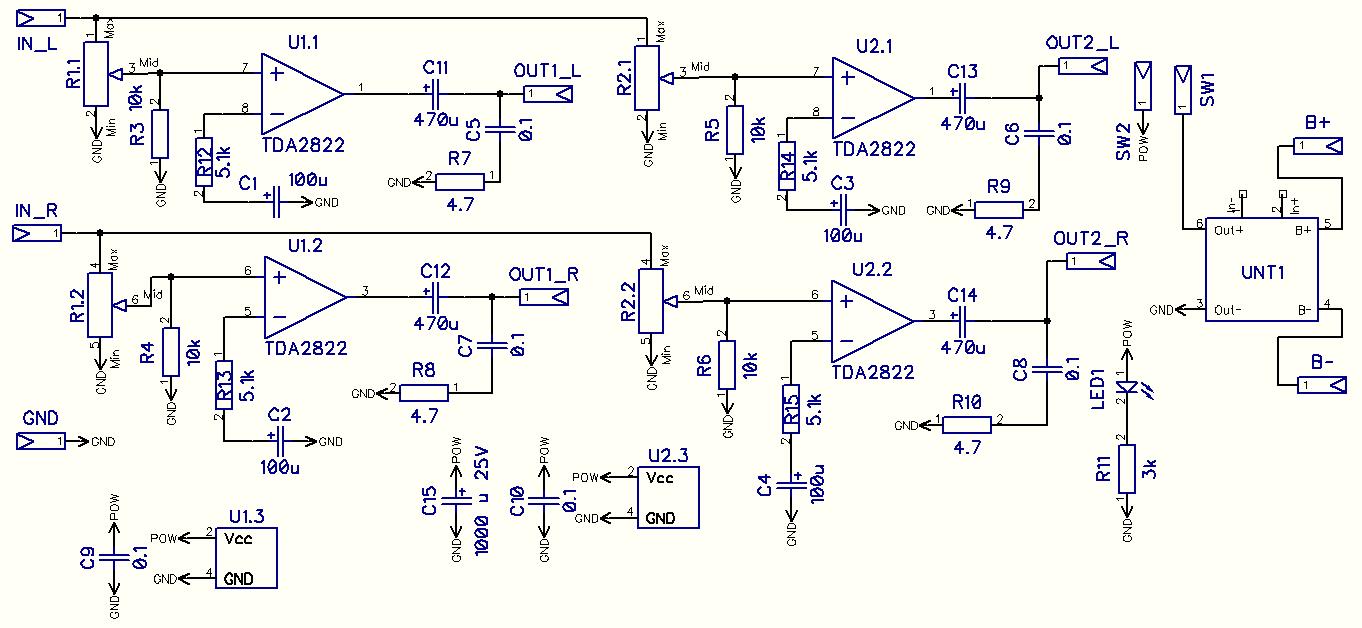
печатная плата усилителя была разработана в программе DipTrace. Давайте посмотрим на полную принципиальную схему устройства в схемном редакторе DipTrace (чтобы увеличить схему кликните на ней мышкой):

Принципиальная схема усилителя
Как видим, усилитель состоит из двух микросхем TDA2822 и платы контроллера заряда.
Главное отличие от рекомендуемой производителем схемы — это дополнительные резисторы R12, R13, R14 и R15, включенные последовательно с электролитическими конденсаторами в цепях инвертирующих входов микросхемы (на схеме из даташита это конденсаторы С1 и С2). Дело в том, что коэффициент усиления TDA2822 при включении по стандартной схеме максимален. Он равен 39dB. Для усилителя для наушников это слишком много.
Микросхема разрабатывалась для использования в приемниках и кассетных магнитофонах, там это оправдано. Сначала я собрал усилитель по схеме из даташита. Усилитель работал нормально, но из-за высокого коэффициента усиления на минимальной громкости прослушивался «рабочий» фон, характерное шипение. особенно при использовании низкоомных и достаточно чувствительных наушников. Добавление последовательно с конденсаторами резисторов сопротивлением 5.1К позволило уменьшить усиление схемы по
напряжению до оптимального значения, при этом пропали все шумы на выходе и усилитель перестал «ловить» радиочастотные наводки от близко расположенного мобильного телефона. Усилитель стал работать практически идеально. Нужно отметить, что с резисторами R12, R13, R14 и R15 сопротивлением 5.1К коэффициент усиления все еще довольно высок. Я специально оставил так для соих нужд. Вы можете поставить резисторы большего сопротивления. Думаю для широкого применения оптимальным будет сопротивление в районе 6.8 — 7.5 килоом. Теоретически можно сделать усилитель с настраиваемым усилением если заменить эти резисторы подстроечными на 10 килоом, но это выходит за рамки моей задачи. В конце статьи вы найдете ссылку на архив с файлами печатной платы и 3D моделями для печати корпуса и ручек усилителя.
Кроме того были добавлены регуляторы громкости на сдвоенных потенциометрах и емкость конденсатора по питанию была увеличена до 1000 мкФ. В цепи питания были добавлены блокировочные керамические конденсаторы емкостью 0.1 мкФ.
Плата контроллера заряда (на схеме она обозначена как UNIT1) устанавливается на печатную плату как обычный компонент и закрепляется отрезками медного провода и пайкой:

Несколько деталей не установлены на печатную плату. Три гнезда 3.5mm Mini-Jack и выключатель питания установлены на корпусе усилителя. Два светодиода (индикатор включения питания зеленого цвета и красный светодиод который светится во время заряда аккумулятора) закреплены на крышке усилителя. в отверстиях диаметром 3мм. Светодиоды зафиксированы в отверстиях каплей китайского суперклея (цианоакрилат). также на крышке закреплен литий-ионный аккумулятор, он приклеен двусторонним скотчем на тканевой основе

Крепление аккумулятора на крышке устройства
Я использовал такой аккумулятор

Выключатель питания — малогабаритный китайский перекидной выключатель на 2 положения я купил в радиомагазине.

У выключателя я укоротил выводы, откусив часть выводов бокорезами.

Печатная плата — односторонняя. Часть деталей SMD, часть — выводные. Выводные компоненты установлены на верхней стороне платы, а SMD компоненты — на нижней, со стороны печатных проводников. На верхней стороне платы также установлены несколько проволочных перемычек.

Это вид печатной платы со стороны компонентов (верхняя сторона). Ниже перечислены назначения портов платы:
IN_L, IN_R — Стерео-вход усилителя (Левый и правый канал).
GND — Общий провод (земля) входного разъема
OUT1_L, OUT1_R — Стерео выход для первого гнезда наушников (левый и правый)
OUT2_L, OUT2_R — Стерео выход для второго гнезда наушников (левый и правый)
SW1, SW2 — к этим контактам нужно припаять выводы выключателя питания
B+, B- к этим контактам нужно припаять выводы аккумулятора соблюдая полярность!

Большой квадратный пэд — это контакт для подключения «земли» выхдных разъемов, а большой круглый пэд — это отверстие под крепежный винт. В центре пэда нужно просверлить отверстие диаметром 3мм. Оно автоматически совпадет с соответствующим отверстием в донышке корпуса.
Провода от светодиода индикатора заряда аккумулятора (красный) нужно аккуратно припаять параллельно красному SMD светодиоду на плате контроллера заряда (если вы хотите видеть что аккумулятор заряжается). Зеленый светодиод (индикатор питания) можно установить прямо на плате, подобрав длину его ножек так, чтобы светодиод слегка выступал над краем корпуса. Тогда при закрытии крышки он как раз попадет в предназначенное для него отверстие на крышке. А можно установить прямо в отверстие крышки рядом со светодиодом заряда и также закрепить каплей суперклея. Тогда его тоже придется соединять с платой кусочками провода

А это вид платы со стороны проводников и SMD компонентов. Как видим, разведены не все связи. Тонкими синими линиями DipTrace показывает неразведенные соединения. Эти точки нужно соединить кусочками изолированного провода с нижней стороны платы так, как показано на рисунке ниже (синий и красные «проводники»):

Далее на рисунке 3D виды печатной платы усилителя:



Корпус усилителя был напечатан на 3D принтере из оранжевого ABS пластика. 3D модели корпуса были разработаны в программа SolidWorks и все размеры соответствуют размерам печатной платы.
Корпус состоит из 2 частей — собственно коробки и крышки.

Отверстия под потенциометры не просто круглые, а несколько продолговатые, сделаны в виде прорезей. Это необходимо для того, чтобы мы могли установить плату в впаянными потенциометрами внутрь корпуса , так как корпус достаточно узкий. Прорези под потенциометры полностью закрываются ручками, которые одеваются на оси потенциометров.

Это — крышка корпуса усилителя.

Это — ручки для потенциометров. Их я тоже напечатал на 3D принтере
Собранный без ошибок усилитель в налаживании не нуждается и начинает работать сразу. перед первым включением питания необходимо тщательно проверить монтаж и убедится в отсутствии «ляпсусов» припоя и замыканий, особенно в цепи аккумулятора. Замыкание в цепи аккумулятора может привести к его возгоранию и пожару.
Скачать проект печатной платы и 3D модели для печати корпуса в одном архиве..

