Здравствуйте, друзья! Сегодня еще одна электронная самоделка, которую я изготовил с применением 3D принтера и станка с ЧПУ CNC1610. Я решил сделать настоящий действующий электронный метроном в стильным корпусе, похожем на корпуса старых классических метрономов.

Как известно, метроном — это механическое, или теперь уже чаще, электронное устройство, призванное отмечать короткие промежутки времени равномерными ударами, щелчками или другими звуковыми сигналами. В основном метрономы используют музыканты во время репетиций или индивидуальных занятий на музыкальных инструментах.
Сложилось так, что классический механический метроном имеет форму пирамидки. Настоящего механического метронома у меня давно уже нет, но он был у меня когда-то давно, в детстве, когда я учился в музыкальной школе. Вот такой стандартный механический метроном.

Недостатком механического метронома является то, что он работает от пружинки, которую нужно постоянно заводить, как часы. Насколько я помню, полного завода пружины хватало минут на 7 или 10. Потом пружину нужно было заводить снова. Сегодня механические метрономы уступили место электронным и цифровым, которые более удобны в работе, не требуют завода пружины и способны отсчитывать временные интервалы с большой точностью

Цифровой электронный метроном BOSS DB-60
Электронные метрономы бывают аналоговые и цифровые. Также сейчас существует множество программных метрономов для разных платформ (Windows, Android и т.д.). Интерфейс многих программных метрономов имитирует внешний вид классических механических устройств, как например этот метроном для смартфона.

Наш самодельный метроном также имеет корпус, похожий на старые механические метрономы — в виде небольшой усеченной сверху пирамидки. Все детали корпуса я разработал в программе SolidWorks. Для метронома было разработано 3 детали, которые необходимо напечатать отдельно.

SolidWorks — сборка модели метронома

Нижняя крышка корпуса метронома

Ручка потенциометра
Самая большая деталь — собственно корпус. Я напечатал его из белого PLA пластика от компании BESTFILAMENTS. Нижнюю крышку и ручку потенциометра я напечатал черным ASB пластиком от того же Bestfilaments

3D печать корпуса метронома PLA белым пластиком
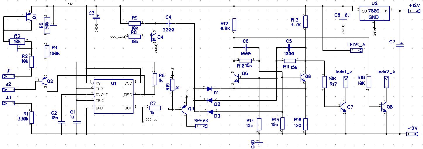
Принципиальная схема метронома
За основу был взят вот этот проект, собранный на распространенной и дешевой микросхеме интегрального таймера типа NE555. Я немного доработал схему и дополнил ее блоком управления светодиодами. Две цепочки по три соединенных последовательно разноцветных светодиодов загораются в такт щелчкам и имитируют качающийся маятник механического метронома. Приведу здесь исходную схему из первой статьи, которую я нашел в англоязычном сегменте интернета и перевел на русский язык для своего сайта

первоначальная схема метронома (см. эту статью)
В первоначальной схеме мы видим таймер 555, три транзистора структуры PNP, регулятор темпа на потенциометре Р1, динамическую головку SPK и несколько дополнительных элементов — резисторов и конденсаторов. Давайте теперь взглянем на модифицированную практическую схему нашего метронома. Схема нарисована в редакторе принципиальных схем программы DipTrace. Для того, чтобы увеличить схему кликните на ней мышкой.

Принципиальная схема метронома. Кликните чтобы увеличить
Первая (левая) половинка схемы практически полностью повторяет исходную схему. Изменена нумерация компонентов. Также в базовую цепь транзистора Q3 я добавил резистор R19 сопротивлением 1 килоом. Транзистор Q3 использован в качестве ключа, к которому напрямую, без каких-либо конденсаторов подключена низкоомная динамическая головка SPEAK. После сборки исходной схемы оказалось, что в паузах между импульсами метронома транзистор приоткрыт и через него и значит через динамическую головку течет постоянный ток. Это очень плохо. Для того, чтобы транзистор оставался закрытым в отсутствии импульсов я добавил резистор R19.
На микросхеме таймера 555 собран генератор коротких импульсов, которые снимаются с вывода 3 микросхемы. Через резистор R7 импульсы поступают на базу ключа на транзисторе Q3, к коллектору которого подключен громкоговоритель SPEAK. На схеме громкоговоритель не показан (так же как и потенциометр регулировки темпа). Схема рисовалась для разводки печатной платы, а динамическая головка устанавливается на корпусе метронома, а не на печатной плате. Поэтому ее нет на моей схеме. Головка подключается к на контакт платы SPEAK, а второй ее вывод соединяется с контактом -12V на плате.
Одновременно импульсы поступают на дополнительный ключ на транзисторе Q4 структуры NPN, этот каскад конвертирует импульсы генератора в формат, подходящий для управления узлом светодиодов.
На транзисторах Q1, Q2, потенциометре сопротивлением 100 килоом, постоянных резисторах R4, R2, R1 и подстроечных резисторах R3 и R5 собран узел регулировки темпа метронома. Зачем для регулировки темпа такой сравнительно сложный узел? Можно ведь было просто подключить потенциометр к выводам микросхемы и регулировать частоту! Да, но в этом случае регулировка темпа была бы очень неравномерной. на начальном участке регулировка была бы очень резкой, а на конечном — очень медленной. Для создания линейной шкалы регулировки и применен этот узел. Подстроечными резисторами можно вогнать регулировку темпа в желаемый диапазон, а потом разметить шкалу в единицах BPM, то есть в ударах-в-минуту. Потенциометр на схеме не показан, его средний вывод (движок) нужно подключить к контакту J2, а два крайних вывода — к контактам J1 и J3.

Проводники, обозначенные Leds1_k, Leds2_k и LEDS_A нужно соединить с одноименными контактами на печатной плате.
Блок питания метронома собран на стандартном регуляторе стабилизаторе напряжения 7809 на напряжение 9В. Метроном питается от внешнего адаптера с напряжением от +10 до +35 вольт через стандартное гнездо питания.

Градуировка метронома
Самый удобный способ градуировки метронома — использовать мою программу ТempTap. Запустите программу, включите метроном и нажимайте на клавишу «пробел» в такт щелчкам метронома. Программа вычислит темп в ударах в минуту (BPM).
- Переведите движок потенциометра в положение, соответствующее самому медленному темпу (по направлению к резистору R2). Подстроечным резистором R3 установите темп щелчков 40 ударов в минуту.
- Переведите движок потенциометра в положение, соответствующее самому быстрому темпу (ближе к резистору R1). Подстроечным резистором R5 установите темп щелчков 208 ударов в минуту.
После этого разделите всю шкалу на равные отрезки и промаркируйте следующим образом: 40 — 42 — 44 — 46 — 48 — 50 — 52 — 54 — 58 — 60 — 63 — 66 — 69 — 72 — 76 — 80 — 84 — 88 — 92 — 96 — 100 — 104 — 108 — 112 — 116 — 120 — 126 — 132 — 138 — 144 — 152 — 160 — 168 — 176 — 184 — 192 — 200 — 208. На этом настройку метронома можно считать законченной.
Процесс сборки метронома вы можете посмотреть в ЭТОМ ВИДЕО.
Список деталей для метронома:
Потенциометр с линейной зависимостью на 100K
R2, R8, R9, R14, R15, R17, R18 10K — Подстроечный резистор
R1 330K SMD 805 резистор
R5 50K Подстроечный резистор
R4 100K SMD 805 резистор
R6,R7, R19 1K SMD 805 резистор
R12 6.8K SMD 805 резистор
R13 4.7K SMD 805 резистор
R10, R11 15K SMD 805 резистор
R16 100 Ом SMD 805 резистор
C1 1µF SMD 805 конденсатор
C2 0.01µF SMD 805 конденсатор
C3, С7 47 uF 50V электролитический конденсатор
C4 2200 pF SMD 805 конденсатор
C5, C6 1000 pF SMD 805 конденсатор
C8 0.1 uF SMD 805 конденсатор
Q1, Q2 SMD PNP транзисторы BC857
Q3 Транзистор BC557
Q4, Q5, Q6 SMD NPN транзистор BC847
Q7, Q8 Транзистор BC546, BC547 или BC549
D1, D2, D3 SMD Диод 1N4148
U1 Микросхема NE555
U2 Интегральный стабилизатор напряжения 7809
Динамическая головка на 0.25 W

Купить микросхемы таймера 555 в Китае дешево


Печатная плата. Вид сверху


Печатная плата. Вид снизу
Скачать архив с файлами проекта можно по ссылке ниже. В архиве принципиальная схема, печатная плата, 3D модели для печати на 3D пинтере и файл проекта для симулятора Proteus.

