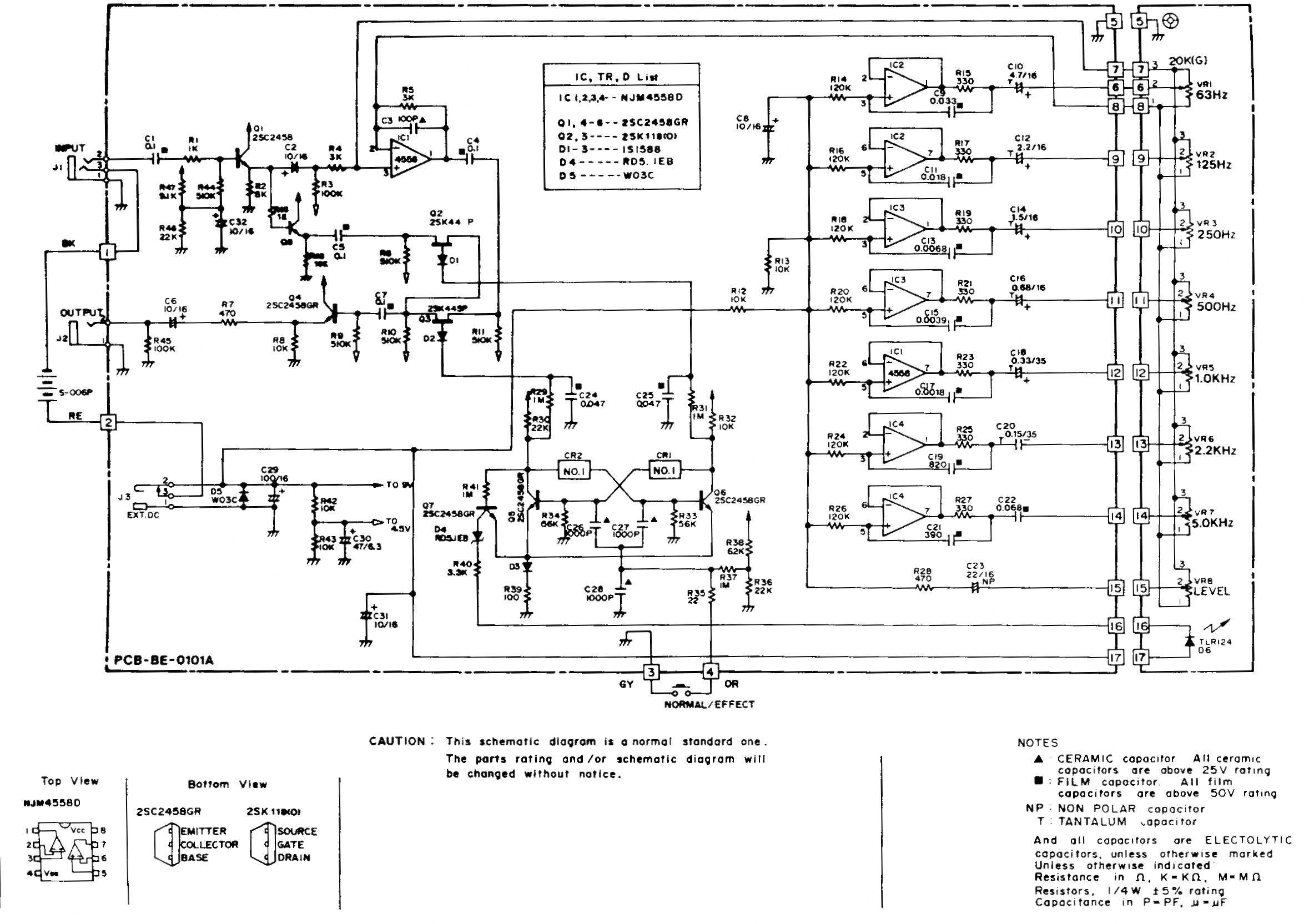
Эквалайзер Ibanez 7 Band EQ — это классический семи-полосный эквалайзер, предназначенный для коррекции тембра звучания электрогитары. Входной каскад педали эффекта собран на двух биполярных транзисторах Q1 и Q8. На биполярном транзисторе Q4 собран эмиттерный повторитель. Он включен на выходе устройства служит для уменьшения выходного сопротивления устройства для устранения влияния внешних устройств на работу схемы. Узел ByPass собран на двух аналоговых ключах на базе полевых транзисторов Q2 и Q3 и триггере на биполярных транзисторах Q5 и Q6. Собственно блок активных фильтров эквалайзера собран на четырех сдвоенных операционных усилителях IC1 — IC4 типа NJM45580

