Микросхема TDA7294 (см. Даташит здесь) — это интегральный звуковой усилитель класса AB, разработанный специально для приложений Hi-Fi.
IC имеет выходной каскад DMOS (Double Diffused MOS) и обеспечивает максимальную мощность 100 Вт RMS на нагрузке 8 Ом при питании от двуполярного источника напряжением +/- 38 В. Усилитель на TDA7294 имеет низкий уровень шума, малый коэффициент искажений, отличное подавление пульсаций питающего напряжения. Микросхема может работать в широком диапазоне питающих напряжений. TDA7294 имеет встроенные схемы защиты от короткого замыкания и перегрева.

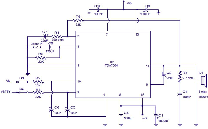
Данная схема сконфигурирована для обеспечения выходной мощности 100 Вт на нагрузке 8 Ом при питании +/- 38 В. Входной сигнал звуковой частоты подается на Неинвертирующий вход микросхемы (ножка 3) через электролитический конденсатор C8. конденсаторы C3, C4, C9 и C10 работают в фильтре питающего напряжения. Элементы R1 и C1 образуют Rc-цепочку, которая улучшает стабильность усилителя, предотвращая возможность его самовозбуждения на высоких частотах. Резистор R2 и конденсатор C6 определяют постоянную времени срабатывания режима «тишины» (Mute).
Несколько замечаний по схеме усилителя
- Диапазон напряжений питания при которых усилитель сохраняет работоспособность — от +/- 10 В до + / — 40 В. Изменяется только максимальная выходная мощность усилителя.
- Микросхему TDA7294 необходимо устанавливать на теплоотвод. Тепловое сопротивление должно быть 0,038 градуса по Цельсию / Вт.
- Используйте акустику сопротивлением 8 Ом и мощностью 150 Вт.
- Для получения выходной мощности 100 Вт напряжение питания должно быть +/- 38 В.
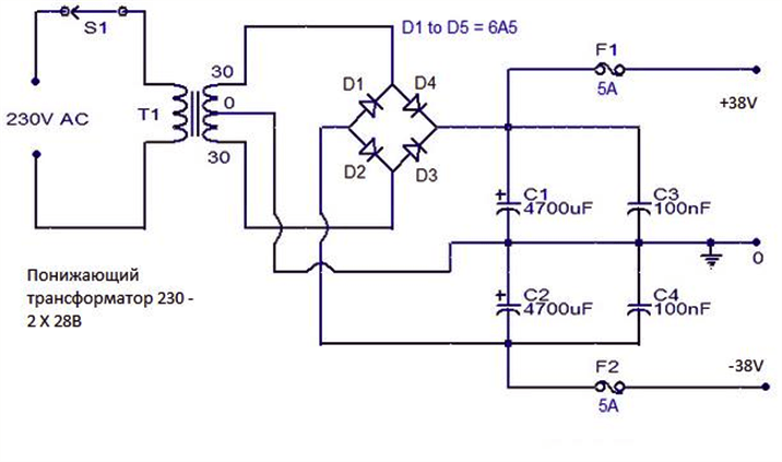
- Блок питания должен иметь хорошую фильтрацию выходного напряжения (возможную схему блока питания см. ниже).
- использование входа заглушения звука (MUTE). Звук отключается при напряжении на входе VM более 3.5 вольт. Звук включается при уменьшении напряжения на VM ниже 1.5 В.
- VSTBY — включение и выключения режима ожидания (режим с пониженным энергопотреблением). Пороговые напряжения такие же, как для входа VM.
- Входное сопротивление усилителя — около 100 кОм.
- Порог срабатывания защиты от перегрева — 145 градусов.
- Скорость нарастания выходного напряжения TDA7294 = 10В/мксек
- Коэффициент усиления с разомкнутой цепью ООС — 80 дб.
- ток покоя TDA7294 около 30 мА. Максимальное его значение
- составляет 65 мА
Одна из возможных схем блока питания усилителя:


Микросхемы TDA7294 можно купить в Китае по этой ссылке

Заказать готовую плату усилителя или набор деталей для сборки усилителя

На сколько я знаю все наоборот:
MUTE отключается (звук появляется) при напряжении на входе VM от 3,5 вольт.
Микросхема выходит из режима St-by (переходит в рабочий режим) при напряжении на VSTBY от 3,3 вольта.