В многополосных акустических системах для разделения частот звукового сигнала применяются пассивные или активные фильтры. Если мы используем для воспроизведения звука широкополосной усилитель, то обычно частоты разделяются пассивными фильтрами, входящими в состав схемы колонки громкоговорителя. С выхода фильтра сигнал подается на соответствующий громкоговоритель (высокочастотный, среднечастотный или низкочастотный). Однако более эффективно (но более дорого) разделять частоты сигнала после ступени пердварительного усилителя, перед усилителем мощности. Тогда придется для каждой полосы частот использовать свой УМЗЧ, рассчитанный по частотному диапазону и по требуемой мощности на работу в заданной полосе звукового диапазона.
В простейшем случае мы можем добавить к нашей системе звукоусиления (домашний кинотеатр, звуковая подсистема компьютера и т.д.) низкочастотную колонку, которую принято называть Сабвуфером. Такая колонка позволит воспроизводить самые низкие частоты, которые обычно недоступны стандартным недорогим акустическим системам с небольшими громкоговорителями и малым объемом ящика. Требуется только одна колонка — сабвуфер, поскольку наш слух не воспринимает направленность звука на самых низких частотах. То есть, канал сабвуфера нужен только один, но придется на его входе просуммировать сигналы левого и правого стереоканалов.
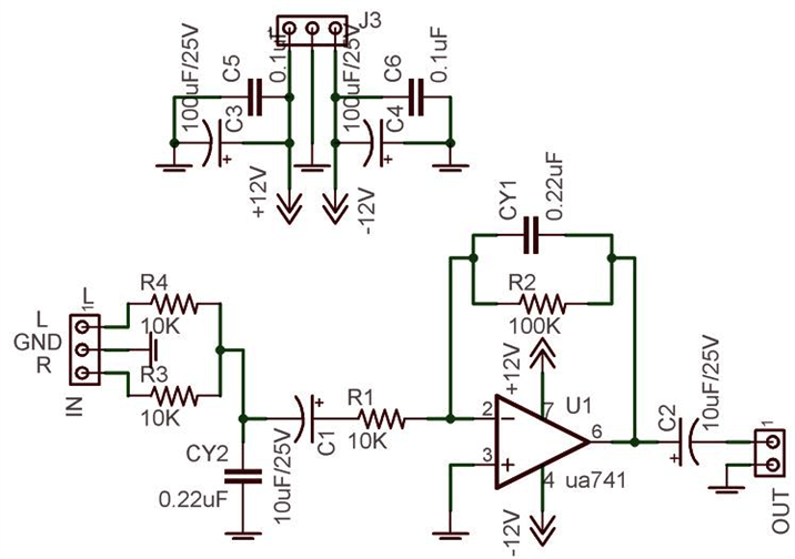
Здесь представлена одна из возможных схем активного фильтра — предусилителя для канала сабвуфера:

Фильтр собран на классическом операционном усилителе 741. Можно использовать любой ОУ общего назначения. Лично я отдал бы предпочтение малошумящему NE5534 или половинке NE5532. Можно использовать также дешевые TL071, TL081 и т.д. Частот среза фильтра лежит в области 25-80 герц. Для питания фильтра необходимо использовать стабилизированный двухполярный источник напряжением +/- 12 в.
Список деталей:
- R1,R3,R4 = 10K 1/4W
- R2=100K 1/4W
- CY1,CY2 = 0.22uF Polyester
- C1,C2 = 10uF/25V Electrolytic
- IC1 = uA741A Single Op-Amp Ic + 8 Pin Ic Socket
- 3 Pin Male & Female Connector x 2
- 2 Pin Male & Female Connector x 1
- PCB as in required size 4.5 cm x 3.4 cm
Переведено с английского. Источник..
