Простой DIY гитарный преамп на лампе 12AX7 — 12AU7
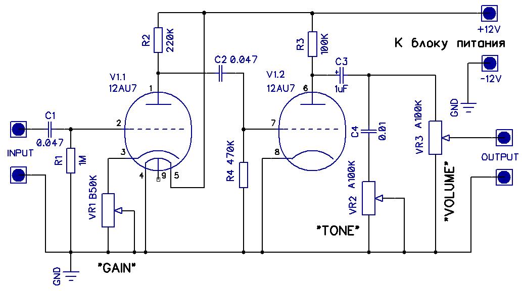
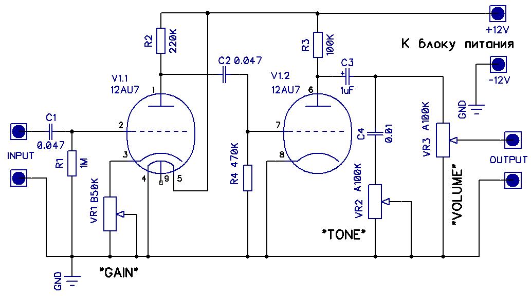
Это очень простая схема, в которой используется электронная лампа 12AX7 или 12AU7. Лампа работает при низком анодном напряжении, поэтому очень легко добиться эффекта перегрузки.
Для этой ламповой педали не требуется источник высокого напряжения, она работает от +12 вольт. Теоретически для питания педали можно использовать батарею на 12 вольт, но так как цепь накала лампы потребляет довольно большой ток и посадит батарею за считанные минуты, то подобные устройства лучше питать от сетевого источника.

Схема педали построена на одной лампе — двойном триоде. Можно использовать лампы 12AU7, 12AX7, 12AT7. Любая из данных ламп будет работать в данной схеме, однако несколько изменится количество гейна и окраска звука. Вы можете поэкспериментировать с разными лампами.

Лампы для этой педали можно купить здесь…
Потенциометром GAIN регулируется усиление первого каскада на лампе V1.1 , и соответственно, количество искажений.
Потенциометром TONE регулируем тембр звучания. В верхнем по схеме положении движка потенциометра высокочастотные составляющие сигнала замыкаются на «землю» через конденсатор C4 и звук становится мягче.
Уровень выходного сигнала регулируем потенциометром VOLUME.
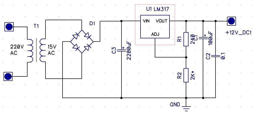
Схема сетевого блока питания представлена ниже:

Это стабилизированный источник питания на 12 вольт. В качестве регулятора использована микросхема LM317. Так как цепь накала лампы потребляет довольно значительный ток, микросхему необходимо установить на радиатор.
Диодный мостик можно использовать любой. Сетевой трансформатор со вторичной обмоткой на напряжение около 15 вольт и рассчитанной на ток в районе одного ампера.
Выходное напряжение блока питания можно точно подстроить, подобрав номинал резистора R2.
Вместо микросхемы LM317 можно использовать регулятор 7812. Тогда становятся не нужны резисторы R1 и R2. Микросхему 7812 тоже нужно установить на радиатор.
В следующем видео демонстрируется работа педали:
Печатные платы для педали не разрабатывались. Схема собрана методом навесного монтажа на ламповой панели и входном / выходном разъеме
