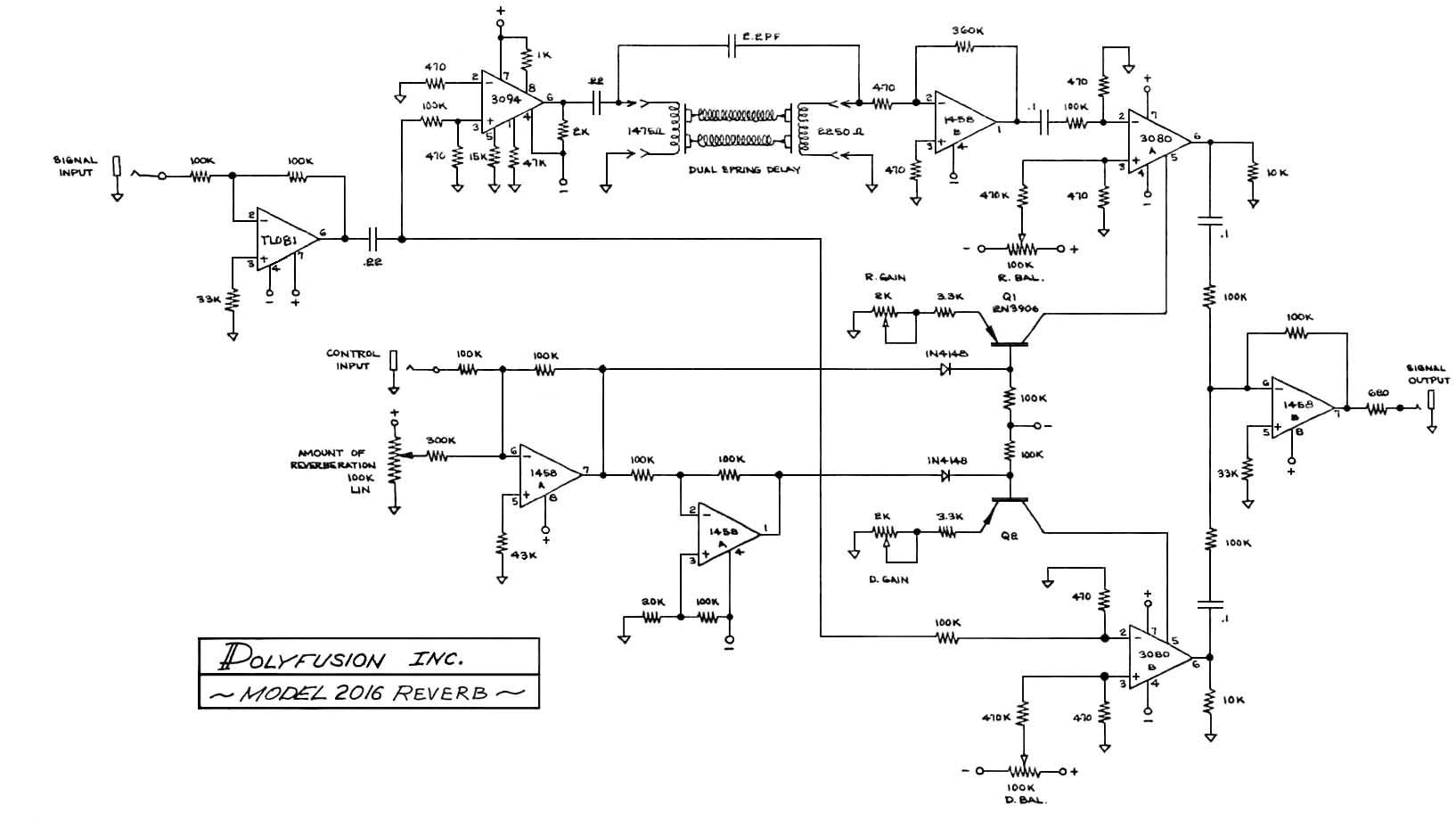
Polyfusion 2016 Reverb. Несложная схема тракта гитарного пружинного ревербератора. Пружинный ревербератор — это классика для обработки гитарного звука. Такие устройства применяются в гитарной технике до сих пор. Это современная схема гитарного пружинного ревербератора на операционных усилителях.

Принципиальная схема пружинного ревербератора Polyfusion 2016 Reverb

максимально неадекватная схема из 8 оперов, и двух транзисторов
Вам конечно виднее чем инженерам Polyfusion