Управляемый Напряжением Генератор (ГУН, VCO — Voltage Controlled Oscillator) — это генератор , частота выходного сигнала которого зависит от величины напряжения, подаваемого на специальный управляющий вход. Такие генераторы могут работать в разных частотных диапазонах, например, они издавна используются в радиочастотном диапазоне для настройки УКВ приемников.
В контексте данной статьи нас интересует ГУН, работающий в звуковом диапазоне. Такой генератор необходим для построения различных электронных музыкальных инструментов, таких как аналоговые музыкальные синтезаторы или синтезаторы звуков ударных инструментов. Кроме того, звуковой ГУН можно использовать в измерительном генераторе качающейся частоты, который, совместно с осциллографом, позволяет снимать амплитудно-частотные характеристики звуковых трактов, например усилителей, фильтров и т.д.
Чаще всего современный ГУН строится на основе специализированных микросхем, таких как NE566 или аналогичных. Если у вас нет такой микросхемы но необходим управляемый генератор, то его можно построить на основе операционных усилителей и транзисторов общего применения. нужно однако иметь в виду, что простые схемы ГУН на дискретных элементах часто имеют проблемы с термостабильностью (если не принимать специальных дополнительных мер для термостабилизации).
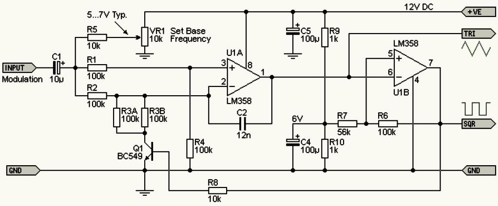
Самый дешевый ГУН можно создать на очень распространенной ОУ типа LM358. Это очень дешевое решение и его можно использовать если вам нужны частоты не выше 5 килогерц. Подобный ГУН на LM358 не очень хорошо работает на более высоких частотах. Дело в том, что LM358 — это маломощный операционный усилитель с очень простыми характеристикам. Однако, на этой микросхеме легко реализовать низкочастотный ГУН, для которого требуется только один источник питания +5ВВ…+15В. Схема такого ГУН с однополярным питанием приведена ниже:

Схема построена по известной структуре «интегратор-компаратор» и имеет два выхода, выход треугольного сигнала и выход прямоугольного сигнала. Если вам нужен синусоидальный сигнал, необходимо применить дополнительный узел преобразования треугольного сигнала в синусоидальный, например такой как на схеме в конце статьи.
Как работает схема ГУН?
На первом ОУ U1A построен интегратор, на втором U1B — компаратор. Электронный ключ построен на транзисторе Q1.
Интегратор (U1A) интегрирует поступающее на вход управляющее напряжение. Когда плавно увеличивающееся напряжение на выходе интегратора достигает порогового уровня, компаратор U1B переключается в противоположное состояние и переключает ключ на транзисторе Q1. При этом начинается обратное интегрирование и на входе интегратора появляется линейно спадающее напряжение. Это продолжается до момента следующего переключения компаратора, после чего цикл повторяется.
Резисторы во входных цепях предназначены для обеспечения идентичности положительного и отрицательного времени интегрирования, поэтому, R3A и R3B включены параллельно (так как точное половинное значение недоступно в большинстве серий резисторов).
Сигнал на выходеU1A представляет собой очень линейную треугольную волну. Частотный диапазон определяется емкостью конденсатора C2 и номиналами всех резисторов во входных цепях, но первичными частотозадающими резисторами являются R2 и R3 (A и B). Соотношение R1 и R4, а также R2 и R3 должно быть таким, как показано для треугольной волны. Если точные соотношения не поддерживаются, форма волны станет пилообразной с разными временами подъема и спада.
U1B — это компаратор (триггер Шмитта). Его выходное состояние меняется скачкообразно когда входное напряжение достигает верхнего или нижнего порога. Положительная обратная связь в компараторе используется для обеспечения того, чтобы треугольная волна имела определенный размах напряжения. Источник питания должен быть стабилизированным, иначе амплитуда двух выходов будет изменяться в зависимости от напряжения питания. При напряжении питания 12 В треугольная форма волны будет иметь амплитуду 3,6 В от пика до пика с центром на половине напряжения питания. Половина напряжения питания устанавливается делителем напряжения на резисторах R9 и R10.
Нет простого способа определить выходную частоту генератора, потому что она зависит от параметров входной цепи (особенно R2 и R3A, R3B) и C2. Кроме того, частота также зависит от пороговых напряжений компаратора (U1B). Резисторы R6 и R7 устанавливают порог, на который также влияет выходное напряжение U1B. Все это также немного зависит от сопротивления нагрузки и температуры микросхемы. При показанных значениях и в среднем положении движка VR1 частота составляет примерно 292 Гц. Согласно симулятору, зависимость частоты от входного напряжения — примерно 55 Гц на один вольт. Это означает, что если входное напряжение составляет 1 В, выходная частота составляет 55 Гц, 110 Гц для 2 В, 165 Гц для 3 В и так далее. В зависимости частоты от напряжения присутствует некоторая нелинейность. Наихудшая линейность будет при значениях входного напряжения близких к нулю или напряжению питания.
Если вам требуется прецизионный ГУН, то потребуется схема полной температурной компенсации. Таким образом, данную схему можно рассматривать как ГУН общего назначения.
Лучшая производительность может быть получена при замене ОУ на TL072 (или любой другой достаточно быстрый операционный усилитель) с использованием двуполярного источника питания. Поскольку большинство из таких ОУ не могут снизить выходное напряжение до уровня отрицательного источника питания, нам необходимо добавить дополнительный резистор (R9, см. рис. ниже), чтобы гарантировать, что транзистор (Q1) будет включаться и выключаться должным образом. Q1 можно заменить полевым МОП-транзистором с малым сигналом, таким как 2N7000, но реального преимущества нет. Однако использование 2N7000 или аналогичного может незначительно улучшить симметрию формы сигнала, поскольку его сопротивление ниже, чем у биполярного транзистора.

В данной схеме ГУН работает от двуполярного источника питания, однако особой выгоды от этого мы не получаем, так как это никаким образом не упрощает схему, кроме того, что это позволяет напрямую поддавать модулирующий сигнал.
В среднем положении движка VR1 в этой версии частота составляет около 296 Гц, а чувствительность модуляции составляет около 28 Гц/В . Чувствительность уменьшена вдвое, поскольку эффективное напряжение питания было увеличено вдвое по сравнению с версией с одним источником питания.
Выходные сигналы U1A и U1B более или менее симметричны относительно нуля. Начальная частота может быть установлена потенциометром VR1, а сигнал модуляции симметричен относительно нуля. Если цепь источника имеет непосредственную связь (если закоротить конденсатор C1), она должна обеспечивать некоторый ток. В среднем положении потенциометра входное напряжение не будет нулевым (как может показаться на первый взгляд). Напряжение будет около -1,3 В, и для получения линейного изменения частоты источник модулирующего напряжения должен иметь низкий выходной импеданс. При желании входной сигнал может подаваться через буфер на дополнительном операционном усилителе, но для большинства приложений в этом нет необходимости.
Если вход модуляции подтянут к земле (например, если подается постоянный ток от другого операционного усилителя), базовая частота будет увеличена примерно до 330 Гц. Цифра 296 Гц выше применима только тогда, когда сигнал модуляции имеет емкостную связь, как показано на схеме, и допускает смещение -1,3 В постоянного тока.
Преобразователь треугольного сигнала в синусоидальный
Для многих приложений, особенно таких, как сканирование частот динамиков или кроссоверных сетей, вам обычно требуется по крайней мере разумное подобие синусоидального сигнала. Следующая схема сделает именно это, но это не точная схема. Уровень выходного сигнала (и искажения) будут меняться в зависимости от температуры. В большинстве случаев это не является серьезным ограничением, но вряд ли вы получите низкий коэффициент искажений. Он будет примерно на уровне 1,5% THD (преимущественно нечетные гармоники).
Преобразователь треугольного сигнала в синусоидальный
Для многих приложений, особенно таких, как сканирование частот динамиков или кроссоверных сетей, вам обычно требуется по крайней мере разумное подобие синусоидлального сигнала. Следующая схема сделает именно это, но это не точная схема. Уровень выходного сигнала (и искажения) будут меняться в зависимости от температуры. В большинстве случаев это не является серьезным ограничением, но вряд ли вы получите низкий коэффициент искажений. Он будет примерно на уровне 1,5% THD (преимущественно нечетные гармоники).

Схема использует свойство нелинейности вольт — амперной характеристики полупроводниковых диодов. четыре диода используются для ограничения треугольной волны таким образом, чтобы получить минимальные искажения. Подстроечный резистор VR1 используется для обрезки искажений, но очень маловероятно, что вы сможете получить THD намного ниже 2%, потому что схема ограничителя значительно упрощена. Многие ИС функциональных генераторов используют расширенную версию диодного ограничителя для уменьшения искажений (но с гораздо более сложной схемой), но, несмотря на усложнение схемы, результат редко бывает лучше, чем 0,5.
Если вы не слишком беспокоитесь о минимизации искажений. просто используйте пару резисторов 2,2 кОм (обозначенных как «Alternate Divider», R1A и R2A). Схема, показанная на рисунке, рассчитана на входное напряжение около 8 В (пик-пик). Именно такой сигнал выдает ГУН на второй схеме. Если вы используете первую версию с одним источником питания, можно подавать сигнал на диодный ограничитель через конденсатор на 10 мкФ и одиночный резистор 1к. Просто удалите из схемы элементы VR1, R1A и R2A и подключите R1 напрямую к диодам.
Материал переведен с английского MBS Electronics. Источник https://sound-au.com/project162.htmhttps://sound-au.com/project162.htm
