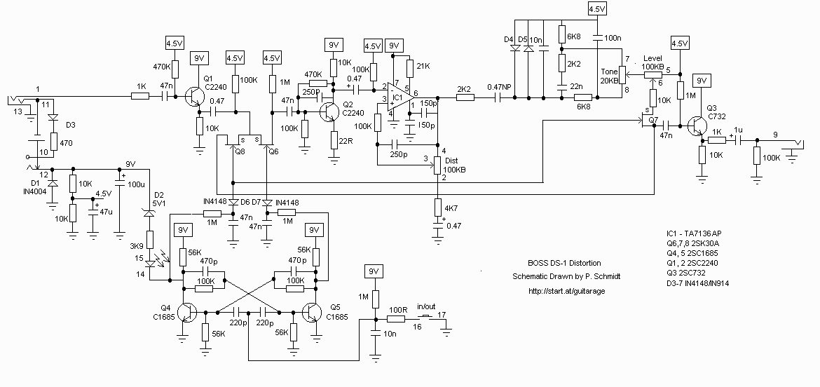
Классический дисторшн от BOSS. Приведена полная схема с цепью коммутации (кнопка in/out) Коммутация сделана на триггере (транзисторы Q4, Q5) и трех полевых транзисторах Q6, Q7, Q8.

Преимущества педали в плене возможности повторения радиолюбителем — довольно простая схема. Коммутация прямого и искаженного сигнала осуществляется простым электронным переключателем, состоящем из триггера на двух биполярных транзисторах и электронных ключей на двух полевых транзисторах. Входной каскад выполнен на биполярном транзисторе по схеме эмиттерного повторителя. Входное сопротивление педали 470 кОм. Педаль питается от источника постоянного напряжения 9V. Это может быть батарея или сетевой адаптер. Потребляемый ток в районе 10 мА.
Это очень популярная классическая педаль. Полный анализ схемы можно почитать в статье по ссылке…
