
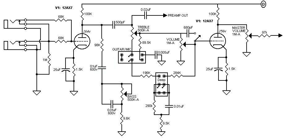
Принципиальная схема преампа Dumble 60s ODS Bass Preamp
Очень простая схема гитарного лампового преампа. Устройство собрано все го на одной лампе — двойном триоде 12AX7 (можно заменить на 6Н2П).

Принципиальная схема преампа Dumble 60s ODS Bass Preamp
Очень простая схема гитарного лампового преампа. Устройство собрано все го на одной лампе — двойном триоде 12AX7 (можно заменить на 6Н2П).