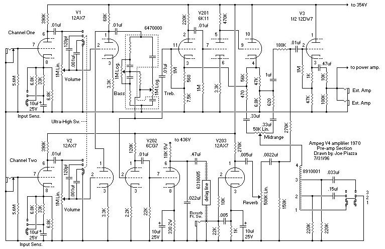
Все статьи блогаГитарная электроникаГитарные усилители и комбикиГитарные эффектыЛамповые СхемыМузыкальная электроникаAmpeg V4 Preamp Принципиальная схема гитарного преампа Ampeg V4 Preamp