Dumble 70s ODS Guitar Preamp


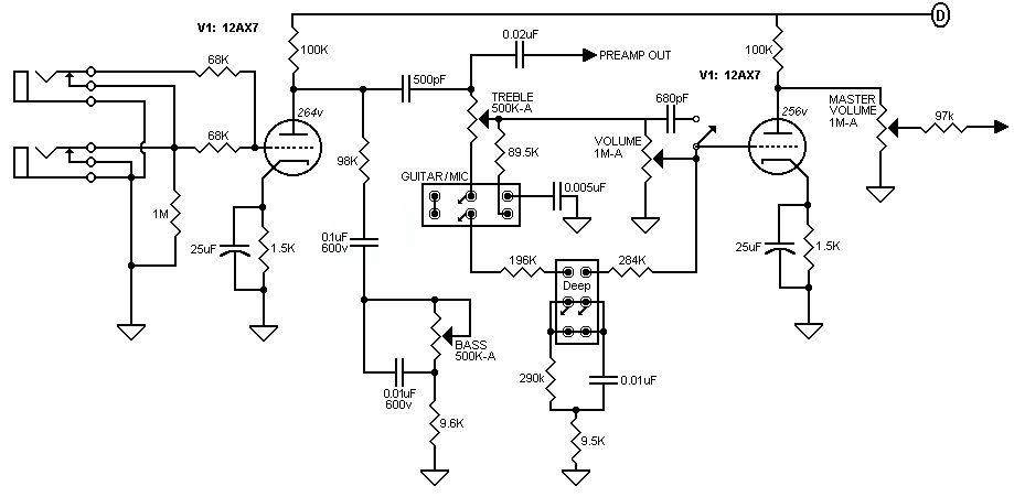
Принципиальная схема гитарного преампа Dumble 70s ODS Guitar Preamp

Принципиальная схема гитарного преампа Dumble 70s ODS Guitar Preamp


Добавить комментарий