Микросхема LM338 — это широко распространенный регулируемый стабилизатор напряжения, очень похожий на LM317, но более мощный, рассчитанный на ток до 5 ампер. Выходное напряжение микросхемы можно регулировать путем манипулировния опорным напряжением на выводе 1. Этот стабилизатор очень часто используется в промышленных и радиолюбительских конструкциях, но мало кто знает, что на этой микросхеме можно также сделать усилитель низкой частоты, обладающий довольно качественным звуком.
Микросхема выпускается в пластмассовом корпусе TO-220 и в металлическом корпусе типа TO-3-STEEL

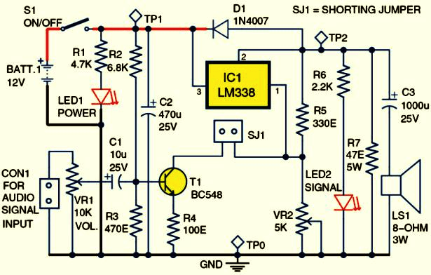
Принципиальная схема усилителя
Кроме микросхемы LM338 на принципиальной схеме вы видите транзистор BC548 (T1), несколько резисторов, два потенциометра (VR1 и VR2), громкоговоритель LS1 и немного других компонентов.

Микросхема LM338 сконфигурирована как усилитель класса «А». Поскольку на выходе усилителя всегда присутствует постоянное напряжение, что недопустимо для любого громкоговорителя, то усиленный сигнал подается на динамик через электролитический конденсатор большой емкости (C3). Конденсатор блокирует постоянную составляющую выходного тока и пропускает только звуковой сигнал.
Входной звуковой сигнал подается на базу транзистора Т1, который управляет опорным напряжением микросхемы IC1.
Схема работает от источника питания напряжением 12 В и обеспечивающим ток до 1 А. Это может быть батарея аккумуляторов или сетевой источник напряжения (адаптер).
Напряжения в тестовых точках схемы.
Во время настройки усилителя необходимо проверить напряжения в определенных тестовых точках его принципиальной схемы. тестовые точки обозначены TP0, TP1 и TP2. Напряжения должны быть следующие:
TP0 — 0В (Земля)
TP1 — Около 12 В
TP2 — 10 В

Печатная плата (вид со стороны проводников)

Печатная плата (вид со стороны компонентов)
Скачать печатную плату в высоком разрешении можно здесь

Список компонентов усилителя с их номиналами
Настройка усилителя сводится к следующему. Временно размыкаем перемычку SJ1 и устанавливаем движок VR1 на минимум (крайнее нижнее по схеме положение). После этого включаем питание усилителя выключателем S1. Подстраивая VR2, добиваемся в контрольной точке TP2 напряжения около 10В. После этого восстанавливаем перемычку SJ1. Помещаем плату в корпус подходящих размеров и усилитель готов к работе. Микросхему LM338 необходимо установить на теплоотвод (радиатор), так как в процессе работы она нагревается.
