Этот маленький гитарный усилитель был разработан с целью обеспечить максимальное удобство и компактность. Усилитель идеален для гитариста, который хотел бы иметь возможность практиковаться в игре на инструменте в любых условиях. При этом усилитель обеспечивает отличное «ламповое» качество звука. Поскольку конструктивно усилитель выполнен в виде отдельного устройства, музыкант может использовать его с любыми кабинетом (колонкой). Однако, это не исключает возможности встраивания его в небольшой кабинет. Тогда вы получаете маленький полноценный гитарный комбик.


Особенности усилителя
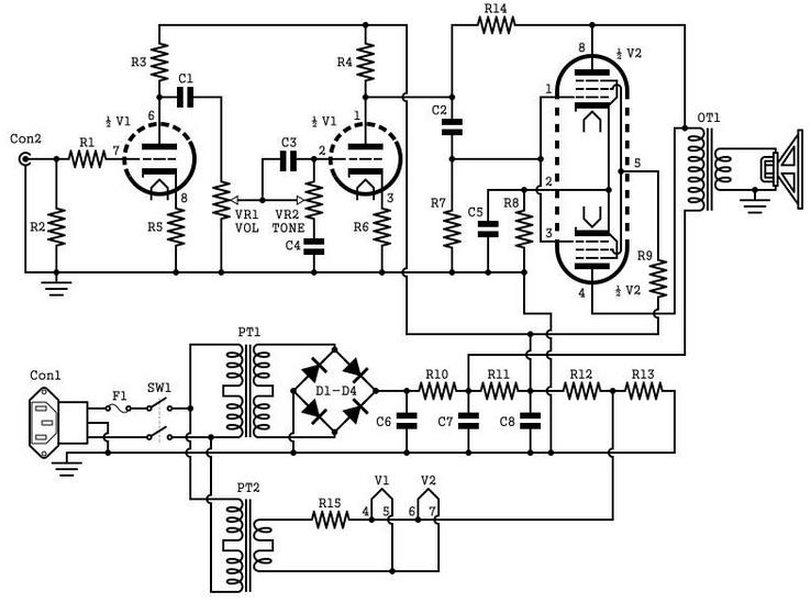
- Схема усилителя аналогична «фирменному» усилителю Fender Tweed Princeton
- Входные каскады собраны на широко распространенной лампе 12AX7
- Выходная лампа — двойной пентод 12L8GT. При отсутствии такой лампы ее можно заменить одной 6П14П, но при этом потребуется напряжение накала 6.3 в. В таком случае вместо 12AX7 можно применить советскую лампу 6Н2П, у которой напряжение накала также 6.3 в.

Цоколевка двойного пентода12L8GT
- Полупроводниковый выпрямительный мост в схеме питания
- Однотактный выходной каскад, работающий в режиме класса А
- На передней панели расположены регуляторы громкости и тембра, входное гнездо и выключатель питания
- Усилитель обладает низким уровней собственных шумов.

Список деталей усилителя (кликните чтобы увеличить)
Источник: http://www.audiotinker.com/electric-guitar-amplifier-2w.html
