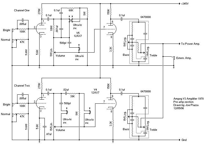
Все статьи блогаГитарная электроникаГитарные эффектыЛамповые СхемыМузыкальная электроникаAmpeg V3 Preamp (1970) Принципиальная схема гитарного преампа Ampeg V3 Preamp (модель 1970 года).