Простой профессиональный микрофонный преамп с фантомным питанием
Этот маленький предусилитель я много лет использую в своей студии как дополнительный микрофонный преамп. Много раз он меня здорово выручал, когда не хватало дополнительного микрофонного входа или на выездной записи. В последнее время я на постоянной основе использую эту коробочку на своем втором рабочем месте, где я создаю видео для своих YouTube каналов. Через ROLLS подключен к звуковой карте мой микрофон AKG C-535

У меня «фирменный» американский преамп, точно такой, как на этой фотографии. Оказалось, что принципиальная схема устройства очень проста для повторения и не содержит малораспространенных компонентов. Поэтому я советую этот мини-преамп для повторения радиолюбителями, которые ищут схему простого но качественного микрофонного предусилителя профессионального качества.
Итак, Rolls MP13 — это малогабаритный микрофонный предусилитель, выполненный в виде отдельного устройства с питанием от сетевого адаптера. В устройстве используется профессиональная балансная схема подключения микрофона (как в микшерных пультах), основанная на схеме прецизионного измерительного усилителя студийного класса. Прекрасное прозрачное звучание звучание ставит этот преамп рядом с дорогими суперпрофессиональными устройствами.

Одно из достоинств этого преампа — наличие разнообразных гнезд для подключения внешних устройств (микрофонов, микшерных пультов, усилителей, компрессоров и т.д.)
Конечно же, имеется стандартный сбалансированный XLR-F разъем для подключения микрофона и стандартный XLR-M разъем на выходе преампа. Кроме того есть обычный мультимедийный разъем 3.5 мм который можно использовать для подключения «компьютерных» электретных микрофонов. В случае с компьютерными микрофонами я бы сделал небольшую доработку узла 3.5 мм джека, чтобы уменьшить чувствительность и снизить питающее напряжение, подаваемое на такой микрофон. Как это сделать я расскажу позже.
Кроме XLR разъема, на выходе преампа имеется еще и стандартное гнездо под четвертьдюймовый джек.
Фантомное питание микрофонов, которое обеспечивает схема этого предусилителя меньше стандартного +48 вольт. Оно составляет +24 вольта. Но все микрофоны прекрасно работают с таким уровнем напряжения фантомного питания.
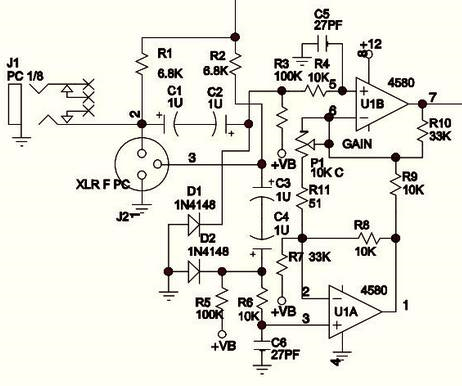
Принципиальная схема преампа Rolls MP13. Кликните на схеме чтобы её увеличить (откроется в новом окне браузера)

Схема преампа сравнительно проста и содержит всего две микросхемы — два сдвоенных операционных усилителя 4580. ОУ 4580 можно с успехом заменить малошумящими и широко распространенными NE5532. На двух ОУ первой микросхемы собран собственно симметричный микрофонный усилитель, усиливающий сигнал микрофона, подключенного к разъему XLR J2 или 3.5 mm гнездо J1. Фантомное питание подается на микрофон, как и положено по стандарту, через два резистора R1 и R2 сопротивлением 6.8 к. напряжение фантомного питания +24в создается в специальном преобразователе напряжения, о нам чуть позже. Регулятор чувствительности Gain — потенциометр P1 сопротивлением 10 к и обратной логарифмической зависимостью (группы C).

На втором сдвоенном ОУ собраны инвертор выходного сигнала и преобразователь напряжения +24в для фантомного питания. Инвертор необходим для получения противофазного напряжения для создания симметричного (сбалансированного) выходного сигнала. Это — обыкновенный инвертирующий усилитель на ОУ с коэффициентом усиления, равным единице

На ножку 2 выходного XLR разъема сигнал подается непосредственно с выхода микрофонного усилителя (на первой микросхеме), а на ножку 3 разъема — через это самый инвертирующий повторитель. Таким образом на выходе мы имеем стандартный сбалансированный (симметричный) сигнал. Кроме того, выходной сигнал дополнительно подается и на гнездо четверть дюймового джека J3.

На другой половинке второй микросхемы собран преобразователь напряжения 24в для фантомного питания. Это обычный генератор на ОУ, на выходе которого включен выпрямитель с удвоением напряжения на диодах D4 и D5. На конденсаторе C12 получается удвоенное напряжение питания. Включать и отключать фантом можно выключателем SW1.

Это — узел индикации перегрузки Clip. Он собран на транзисторе Q1. При превышении некоего порога напряжения на входе транзистор открывается и включает светодиод D3. Порог можно подобрать резистором R20.

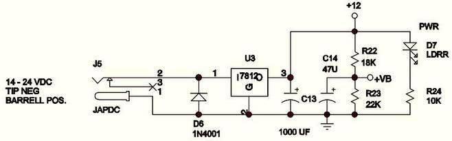
Это — узел питания устройства. В качестве стабилизатора использован распространенный регулятор напряжения типа 7812 на напряжение 12 вольт, на вход узла питания можно подавать постоянное напряжение от 14 до 24 вольт от сетевого адаптера. На выходе микросхемы 7812 включен делитель напряжения R22, R23, C14, который создает «искусственную среднюю точку», необходимую для правильной работы операционных усилителей. Светодиод D7 индицирует наличие напряжения питания.
И в заключении о подключении компьютерного (предназначенного для входов звуковых карт) электретного микрофона к этому преампу. В принципе, я подключал такой микрофон напрямую в разъем 3.4 мм, и микрофон работает, однако напряжение питания слишком велико для такого микрофона, который рассчитан на работу от питания 3 — 3 вольта, которое присутствует на микрофонных входах звуковых карт компьютеров. Кроме того в таком прямом включении с электретного микрофона сигнал был слишком велик, даже в минимальном положении регулятора чувствительности присутствовали искажения на громких звуках. Для того, чтобы заставит микрофон работать в нормальном режиме подключать его нужно через простой делитель напряжения, собранный по этой схеме:

Я сделал такой делитель в виде внешнего переходника. мне понадобилось гнездо, штекер на 3.5 мм и пара резисторов. С таким переходником электретный компьютерный микрофон работает превосходно. Если собирать преамп самостоятельно, имеет смысл добавить эти резисторы в схему самого преампа и избавиться от лишних проводов и переходников, так как профессиональных микрофонов, рассчитанных на подключение через 3.5 мм джек и требующих высокого напряжения питания, вы вряд ли сейчас найдете, за исключением некоторых измерительных микрофонов. Как вариант можно посоветовать в самодельной конструкции установку двух 3.5 мм гнезд одно из которых подключено к схеме через такой делитель напряжения.
MBS Electronics, июль 2018г.

«… Кроме того, симметричный выходной сигнал дополнительно подается и на гнездо четверть дюймового джека J3» — вот тут ошибочка, на схеме там только hot и земля.
Да, действительно, спасибо что заметили. Убрал слово «Симметричный». Хотя никто не мешает поставить стерео гнездо и подавать симметричный сигнал…
Hello, first of all, thank you for sharing. Are the op-amps in this circuit symmetrical or are they single-powered? Is the entire power supply a single +12V?