Цифровая схема реверса однофазного асинхронного двигателя на микроконтроллере PIC12F629
Это несложное цифровое устройство было разработано для управления однофазным асинхронным электродвигателем типа 6АЕ80 номинальной мощностью 1100 Вт. Одним из условий было наличие проводного пульта дистанционного управления с кабелем длиной 5 — 6 метров, небольшой вес пульта и низковольтное управление (для электробезопасности оператора). Устройство можно использовать с любым однофазным асинхронным электродвигателем, но следует учитывать мощность мотора. Для более мощных двигателей, возможно, потребуется применение в схеме электромагнитных реле, способных коммутировать больший ток.

Электродвигатель 6АЕ80
Чаще всего электрики делают подобные устройства на основе электромагнитных пускателей, представляющих собой практически мощные электромагнитные реле с обмотками на 220 вольт. Например, распространенных контакторах типа ПМЛ-1100. Это самое распространенное решение, но с точки зрения наших целей оно имеет ряд недостатков. Первое — это большие габариты устройства на электромагнитных контакторах, и второе — это необходимость тянуть к пульту управления (кнопочному пульту) силовые провода большого сечения, по которым течет сравнительно большой ток и присутствует опасное высокое сетевое напряжение 220 вольт. Ниже на картинке — фото одного из таких устройств:

Видим что такое устройство по размерам сопоставимо с размерами самого электродвигателя.
Я решил разработать небольшое по габаритам устройство с цифровым управлением на недорогом 8-пиновом микроконтроллере PIC12F629.
Применение микроконтроллера позволило реализовать управление двигателем всего двумя кнопками (вместо обычных трех кнопок в реверсе на пускателях). При этом оператору не нужно думать об остановке двигателя перед сменой направления вращения — об этом заботится программа, «зашитая» в микроконтроллер.

На фотографии — мой пульт управления двигателем. С блоком контроллера пульт соединяется мягким качественным кабелем длиной 6 метров (При необходимости длину кабеля можно увеличить). Применен микрофонный кабель с двумя жилами и экраном. Кабель имеет диаметр 6 мм (по изоляции) Такой кабель применяется ы звукотехнике для подключения микрофонов. В принципе можно использовать любой трехжильный провод. Я применил микрофонный, так как он качественный, стойкий к изгибам и обрывам, так как рассчитан на использование в «экстремальных» условиях живых концертов.

Микрофонный кабель (один из вариантов)
Пульт управления имеет две кнопки. Зеленая кнопка — вращение вперед, красная кнопка — реверс, то есть вращение в обратную сторону (следует учесть, что направления вращения — условные).
Если двигатель остановлен, то нажатие на любую из кнопок запускает двигатель в соответствующем направлении. Если во время вращения мотора нажать на любую из кнопок, то происходит выключение двигателя.
На корпусе пульта управления есть кольцо, предназначенное для того, чтобы пульт можно было повесить на стену или на шею оператора (желание заказчика). Двигатель используется с редуктором, в станке для гибки труб.
Корпуса пульта управления и самого контроллера разработаны в программе 3D моделирование SolidWorks и напечатаны на 3D принтере.

Корпус кнопочного пульта (слева) и контроллера (справа), распечатанные на 3D принтере.

Контроллер управления, закреплённый на пластиковой крышке распределительной коробки двигателя 6АЕ80.
Изменение направления вращения однофазного асинхронного двигателя
Существует несколько разновидностей асинхронных однофазных электродвигателей. В этой статье идет речь о двигателях с конденсаторным пуском. такой электродвигатель имеет две обмотки — рабочую (Р.О.) и пусковую (П.О.). рабочая обмотка включается в сеть 220 вольт напрямую, а пусковая — через специальн6ый пусковой конденсатор. Конденсатор позволяет создать сдвиг фаз переменного тока в пусковой обмотке относительно тока в рабочей обмотке.

На этой схеме (и в распределительной колодке нашего двигателя 6АЕ80) начало и конец рабочей обмотки обозначены как U1 и U2, а начало и конец пусковой обмотки — Z1 и Z2. Для того, чтобы изменить направление вращения достаточно поменять местами начало и конец любой из обмоток. Обычно используется реверс по рабочей обмотке, однако совершенно все равно, начало и конец какой обмотки менять между собой. Мы будем менять между собой выводы рабочей обмотки, то есть U1 и U2. Итак, схема для реверсивного включения будет выглядеть следующим образом:

Следует иметь в виду, что изменение направления вращения такого двигателя возможно только в момент его старта. При этом якорь двигателя должен быть неподвижен. Если переключить обмотку и подать питание на мотор, не дождавшись остановки вращения его якоря, то двигатель запустится в том же направлении, в котором он вращался до этого, не зависимо от включения обмотки.
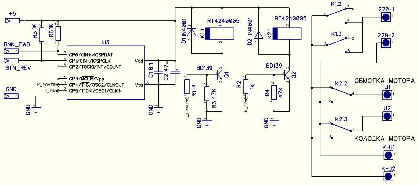
Принципиальная схема контроллера управления двигателем
Печатная плата разведена в программе DipTrace, поэтому принципиальная схема нарисована также в схемном редакторе DipTrace. Для того, чтобы увеличить схему, кликните на ней мышкой:

В данной схеме всем рулит микроконтроллер PIC12F629. Это небольшая микросхема в 8-выводном корпусе. Микроконтроллер настроен для работы от внутреннего (встроенного) генератора частотой 4 МГц, поэтому дополнительный кварцевый резонатор здесь не нужен. Для управления двигателем используются два порта микроконтроллера. Порт GP4 (вывод 3) управляет электромагнитным реле (К1) включения и выключения питания двигателя. Направление вращения переключает реле (К2), управляемое портом GP5 (вывод 2) микроконтроллера. Микроконтроллер управляет обмотками реле через ключи на сравнительно мощных транзисторах Q1 и Q2. Эти транзисторы необходимы, так как выходной порт микроконтроллера не может обеспечить ток, достаточный для включения электромагнитного реле. Катушки электромагнитных реле включены в коллекторные цепи транзисторов Q1 и Q2. Диоды, вколоченные параллельно катушкам реле катодом к плюсу питания и анодом к коллектору транзистора, защищают переходы транзисторов от индукционных бросков напряжения, возникающего в обмотках в момент срабатывания реле.
Для отслеживания нажатий на кнопки управления задействованы порты микроконтроллера GP0 и GP1 (выводы 7 и 6). Эти выводы настроены как входы и подтянуты к источнику питания +5В через резисторы R5 и R6 сопротивлением 1 кОм. Сами кнопки на схеме не показаны, так как схема рисовалась для разводки печатной платы, а кнопок на печатной плате нет, они устанавливаются в пульт ДУ. Кнопки подключаются к контактам платы BTN_FWD (кнопка ВПЕРЕД), BTN_REV (кнопка НАЗАД) и к контакту GND (земля):

Схема пульта дистанционного управления
На корпусе контроллера установлены три светодиода, которых нет на схеме и печатной плате. Дело в том, что установить светодиоды я решил уже когда собрал контроллер. первый, синий светодиод светится когда включено питание (+5В) контроллера. Второй светодиод, красный, светится когда срабатывает реле, коммутирующее направление вращения (K2). Третий светодиод, зеленый, светится когда двигатель включен, то есть на него подано питание 220В.
Если вы хотите установить светодиоды, схема их включения показана ниже. Также, при желании вы сможете модифицировать печатную плату контроллера, все файлы вы найдете в конце этой статьи. Мне дорабатывать плату было лень и я просто допаял три резистора навесным монтажом а сами светодиоды закрепил в отверстиях на корпусе контроллера при помощи небольшого количества цианоакрилата (суперклей).

Схема подключения светодиодов
Питание контроллера
В качестве источника питания этого контроллера я использовал обычный импульсный адаптер для смартфона с выходным напряжением 5 В. Для работы контроллера достаточно, чтобы адаптер обеспечивал выходной ток в районе 500 — 600 мА. Мой адаптер оказался рассчитанным на 2 А. Единственная доработка адаптера — это замена micro USB разъема на обычный штекер питания, вот такой (папа):

такой разъем более надежен и практичен чем micro USB. На корпусе контроллера я установил ответную часть — гнездо «мама»

Можно купить готовый адаптер на 5 В с таким штекером. У нас в магазинах радиотоваров такой адаптер на максимальный ток 2 А стоит примерно 200..250 рублей.
Если у вас в хозяйстве есть небольшой сетевой трансформатор с напряжением на вторичной обмотке в районе 9 — 14В, вы можете собрать блок питания по классической схеме:

Но я думаю, что покупной импульсный адаптер — более дешевый и главное «быстрый» вариант. Можно также такой адаптер заказать в Китае, на Алиэкспресс:

Печатная плата
Печатная плата разведена в программе DipTracе. Бесплатную версию программы на 400 пинов вы можете скачать на официальном сайте. Ее функционала вполне достаточно для такой платы.
Ниже во фрейме вы видите трехмерное изображение печатной платы. Нажав на кнопку «плэй» в центре изображения, вы сможете «покрутить» плату в виртуальном 3D пространстве и подробно её рассмотреть:
Большие контактные площадки над двумя оранжевыми реле — это высоковольтная часть платы. В центре этих круглых пинов я просверлил отверстия диаметром 3 мм, и с помощью крепежа на M3 (винт — гайка — шайба — шайба — гайка) закрепил провода от электродвигателя и от сети 220 вольт. Можно конечно просто эти провода припаять, если вам лень возиться с крепежом. При соединении высоковольтной части платы нужно соблюдать аккуратность и внимательность, чтобы не допустить замыкания по высоковольтным цепям.

Печатная плата — односторонняя. На ней есть три перемычки. Одна перемычка находится на низковольтной части платы (справа от резисторов R4 и R2). Она выполнена отрезком монтажного провода. Две другие перемычки находятся в высоковольтной части платы. Для их создания необходимо кусками изолированного провода сечением не менее 1 мм соединить точки на плате: A1 с A2 (первая перемычка) и B1 с В2. Будьте внимательны, в этих точках действует напряжение сети и через эти провода течет ток электродвигателя. Поэтому не используйте здесь тонкий провод
Подключение электродвигателя к плате
Подключение электродвигателя несложно, но повторяю, здесь нужно быть очень внимательным и проверять всё несколько раз, так как ошибка может вызвать замыкание и «бабах!!!», так как вы работаете с напряжением сети 220В.
Для успешного подключения электродвигателя из его корпуса в распределительную коробку должны быть выведены все 4 провода, то есть начало-конец рабочей обмотки и начало-конец стартовой обмотки. В некоторых двигателях общая точка соединения обмоток двигателей находится внутри корпуса и выведен просто один общий провод. такой двигатель подключить с реверсом не получится. У нашего двигателя 6АЕ80 все 4 конца выведены из корпуса а монтаж изначально сделан на трех-контактной монтажной колодке внутри распределительного отсека.

Синий и коричневый провода ведут к пусковому конденсатору. Оставим их как есть.
первое что нужно сделать, это отсоединить от схемы провода рабочей обмотки. В данном моторе они промаркированы U1 и U2. Их нужно отсоединить, удлинить дополнительными кусками провода (сечением 1.5 — 2 мм) и вывести наружу через «штуццер», пометив как U1 и U2. еще два куска такого же провода соединяем к колодке на место, куда были прикручены концы рабочей обмотки ( на фото это — левый и средний винты контактной колодки) и выводим тоже наружу, помечая как KU1 и KU2 (Колодка-U1 и Колодка-U2). Эти 4 провода соединяем с одноименными контактами на высоковольтной части печатной платы (за реле).

Схема подключения мотора к плате контроллера
Толстыми линиями показаны провода, которые нужно добавить. Тонкие линии — то что внутри мотора.
Сеть 220 вольт подключаем к контактам 220-1 и 220-2 на плате контроллера.
Детали контроллера
U3 — микроконтроллер PIC12F629
Q1, Q2 — транзисторы BD139
K1, K2 — электромагнитное реле типа RT424005 с обмоткой на 5 вольт и коммутируемым током 8 A.

D1, D2 — диоды 1N4001
Все резисторы мощностью 0.125 — 0.25 Вт с номиналами, указанными на схеме.
Конденсатор C1 — керамический на 0.1 мкФ
Конденсатор С2 — электролитический на 47 мкФ 16В
две нормально разомкнутые кнопки для пульта (я купил подходящие в радиомагазине по 15 рублей)
Внимание! Для управления двигателями большей мощности потребуются реле, способные коммутировать больший ток. Такие реле могут быть больших габаритов и из придется монтировать отдельно.
Программа для микроконтроллера
Прошивка для микроконтроллера PIC12F629 написана на языке Си в среде MikroC Pro For Pic. Для прошивки микроконтроллера вам потребуется любой из программаторов, способных прошивать микроконтроллеры PIC.
Скачать архив с файлами проекта…
в архиве:
Программа (прошивка) для микроконтроллера с исходными кодами
Сама прошивка — это файл Revers_12F629.hex
также в архиве найдете проект для симуляции в Proteus. Это файл Reves12F6298.pdsprj
Проект печатной платы в формате DipTrace и 3D модели для печати корпусов контроллера и кнопочного пульта
Серия видео об изготовлении этого устройства:

При скачивании «Архив повреждён или имеет неизвестный формат». Пожалуйста обновите свой архив!
Спасибо за сигнал, проверю
Здравствуйте! Не могли бы Вы доработать это устройство так, чтоб его можно было использовать, т. е. использовать этот реверс в системе ворот. А именно казалось бы всё отлично, но надо приделать концевой выключатель, чтоб он мог останавливать ворота, и потом с кнопок была так же возможность запускать?