
Ampeg SVT — это классический басовый ламповый усилитель, который выпускался в 60-70-х годах двадцатого века. Усилитель имеет насыщенное, динамичное и гармоничное звучание. Многие другие компании в 60х и 70х пытались воспроизвести этот звук в своих конструкциях, но никто из них даже не приблизился к звучанию SVT.

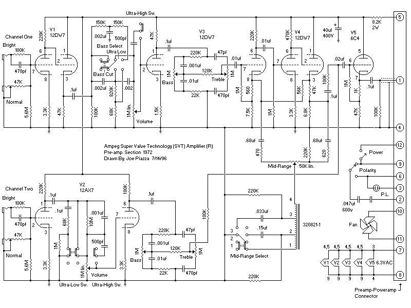
на рисунке приведена принципиальная схема секции предусилителя SVT (без усилителя мощности)
