Автоматический регулятор скорости вращения 4х-проводного вентилятора для компьютера
Этот простой регулятор скорости вращения можно использовать для автоматического управления 4-х выводным «умным» компьютерным вентилятором в зависимости от температуры радиатора. Если в схему добавить ключ на полевом или биполярном транзисторе то можно управлять обычным 2-х или 3-х выводным компьютерным вентилятором. Варианты схемы будут рассмотрены далее в статье.
Я использовал такой регулятор в маленьком компьютерном системном блоке — «неттопе» Lenovo, в котором по какой-то причине не удалось задействовать встроенную в плату ШИМ регулировку скорости вентилятора охлаждения процессора. Возможно из-за аппаратной проблемы на плате, но скорее всего из — за отсутствия нужного драйвера скорость вентилятора всегда была на минимуме и процессор перегревался. То есть материнская плата не увеличивала скорость при увеличении нагрузки процессора и его нагреве, как это обычно происходит в ноутбуках и десктопах. Использование сторонних программ для управления вентиляторами не дало результатов. Все программы просто не видели чип управления вентилятором.
Однако, эту схему можно с успехом использовать в любом устройстве, где требуется охлаждение элементов схемы, например в блоке питания или в звуковом усилителе мощности. Принцип работы заключается в постоянном отслеживании температуры радиатора транзисторов или микросхемы и увеличении скорости вращения лопастей вентилятора пропорционально росту температуры.
По способу подключения и управления «Компьютерные» вентиляторы бывают нескольких типов:

Самый простой — это 2 провода. Плюс и минус напряжения питания 12 вольт. Часто такие вентиляторы применяются в недорогих компьютерных блоках питания. Управлять скоростью вращения такого вентилятора можно изменяя напряжения его питания. Никакого контроля скорости вращения нет.
Следующий тип — вентилятор с 3 проводами. Отличается от двухпроводного наличием третьего провода, по которому передается сигнал от датчика вращения. Таким образом материнская плата компа или другое устройство, к которому подключен вентилятор, может «знать» о скорости вращения вентилятора. Если например вентилятор сломается и перестанет крутиться, то пропадут сигналы от датчика вращения на третьем проводе. В этом случае материнская плата выключится чтобы предотвратить разрушение процессора из-за перегрева. Управлять скоростью такого вентилятора можно также как и в случае с 2-х проводным — изменением напряжения питания или с помощью ШИМ — регулирования.
Третий тип — вентилятор с четырьмя проводами. Это наиболее продвинутый тип управления. Обычно используется в более дорогих и качественных вентиляторах. Именно такой вентилятор использовался в моем неттопе. Его работу мы разберем подробнее дальше.
четвертый тип подключения — это разновидность первого двухпроводного, с использованием стандартного разъема MOLEX. Обычно вентиляторы с такими разъёмами используются для установки в компьютерные корпуса для улучшения охлаждения внутри компьютера. Провод +5V MOLEX-а в простых вентиляторах не используется, но иногда он может быть задействован для питания дополнительного контроллера если вентилятор продается в комплекте с регулятором оборотов. Но чаще всего задействованы только +12 и GND.
Работа 4-х проводного вентилятора
Для того, чтобы заставить работать 4-х пиновый вентилятор, нужно сделать следующее:
- подключить черный провод к минусу источника питания (земле)
- подключить желтый провод 3 +12 источника питания. При этом, в зависимости от типа вентилятора, он крутиться не буде вообще, либо будет вращаться на самой минимальной скорости
- На синий провод подать управляющие импульсы от генератора или ШИМ контроллера. Это должны быть прямоугольные импульсы амплитудой от 4 до 12 вольт и с частотой от нескольких сот герц до нескольких килогерц.
Вентилятор может работать при частоте управляющих импульсов в довольно широком диапазоне. Определяющим фактором является не частота импульсов, а их скважность. Чем больше процент заполнения импульсов тем выше скорость вращения. Собственно, как и у любого вентилятора, подключенного к шим контроллеру через транзисторный ключ. Вся разница в том, что этот ключ на полевом транзисторе встроен в вентилятор и внешний уже не требуется. Подавая импульсы на синий провод мы как раз и управляем этим встроенным в вентилятор ключом.
Скорость вращения также несколько зависит от частоты импульсов. При большей частоте и при одинаковой скважности скорость вентилятора будет несколько выше. При питании от материнской платы компьютера частот следования импульсов обычно в районе 10 кГц, но вентилятор будет прекрасно работать и при частоте импульсов например в 400..500 Гц. В моем контроллере на NE555 частота импульсов в районе 1..4 кГц в зависимости от настроек схемы.

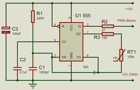
Схема регулятора скорости вращения четырех-проводного вентилятора
Четырехпроводной вентилятор подключается так:
- черный провод — минус питания 12 вольт (земля)
- желтый провод — к источнику плюс 12 вольт
- если нужно измерять частоту вращения вентилятора то третий, зеленый провод подключается к соответствующей цепи. Либо оставляем неподключенным
- Синий провод подключаем к выходу нашего устройства (к правому выводу резистора R2 сопротивлением 27 Ом
С случае с моим компьютером я просто перерезал синий провод, который шел от вентилятора к материнской плате и подал на на него сигнал от этого регулятора. Остальные 3 провода остались подключенными к разъему на материнской плате неттопа.
Основа регулятора — мультивибратор на микросхеме NE555. В качестве термо-датчика используется китайский терморезистор номинального сопротивления 100 к. Такие терморезисторы используются для контроля температуры в столиках 3D принтеров. Они очень дешевы, на алиэкспресс можно заказать партию из 10 или 20 штук. Терморезистор имеет очень малые размеры и соответственно, небольшой инерционностью. Он очень удобен для наших целей. Проволочные выводы терморезистора не имеют изоляции поэтому необходимо надеть на них кусочки термоусадочной трубки

Терморезистор приклеиваем к радиатору эпоксидным клеем.
При комнатной температуре сопротивление терморезистора — в районе 100 килоом. При этом, при указанном на схеме сопротивлении резистора R1 скважность выходного сигнала близка к 2. То есть коэффициент заполнения = 0,5. Это является исходным состоянием, при котором обороты вентилятора минимально — необходимые.

Форма сигнала на выходе таймера 555 при комнатной температуре
По мере увеличения температуры в контролируемой точке, сопротивление терморезистора уменьшается и увеличивается коэффициент заполнения прямоугольного сигнала на выходе:

Форма сигнала на выходе при увеличении температуры
Соответственно увеличивается число оборотов вентилятора. В каждом случае необходимый диапазон регулировки скважности зависит от ваших потребностей и от параметров конкретного вентилятора. Поэтому настраивать схему нужно отдельно для каждого вентилятора и диапазона рабочих температур.
Настройку можно осуществить в следующей последовательности:
- Вместо резистора R1 временно впаиваем подстроечный (или переменный) резистор сопротивлением 300 — 500 кОм
- Крутим до получения необходимого минимального числа оборотов вентилятора
- теперь нужно добиться максимальной температуры в контролируемой точке. Если это радиатор процессора компьютера, то запускаем на компьютере какой-нибудь бенчмарк чтобы на 100 % загрузить процессор. Если это, например, радиатор охлаждения какого либо блока питания, то нагружаем блок питания по максимуму. И т.д.
- В течение примерно 10…15 минут наблюдаем за работой этого всего, подстраивая резистором необходимую максимальную скорость вращения вентилятора так, чтобы температура не превышала максимально допустимую.
- Измеряем сопротивление переменного резистора и впаиваем вместо него в схему постоянный резистор близкого номинала.
- Может также потребоваться подобрать (или даже совсем исключить из схемы) резистор R3. Его сопротивление зависит от характеристики терморезистора. Чем меньше сопротивление R3 тем больше зависимость скорости вращения от изменения температуры.
Теперь о том как подключить к данной схеме двух — или трех — проводной вентилятор. В таком случае вентилятор нужно подключать по цепи его питания

Схема использования обычного двух или трех проводного вентилятора
Кроме указанного на схеме, в качестве ключа можно использовать практически любой подходящий по мощности MOSFET транзистор.
Что делать, если у вас есть только терморезистор на 10 кОм? Не проблема. Можно адаптировать схему для работы с таким терморезистором (термисторы на 10 кОм очень распространены). Для того, чтобы использовать такой термистор нужно изменить некоторые элементы схемы. Вот новые номиналы:
R1 должен быть сопротивлением от 20 до 22 кОм
С1 должен быть емкостью 10 нф (0.01 мкФ)
R3 можно поставить на 1 — 3 килоом или просто заменить перемычкой (зависит от нужной характеристики регулировки и от вашего конкретного вентилятора).
