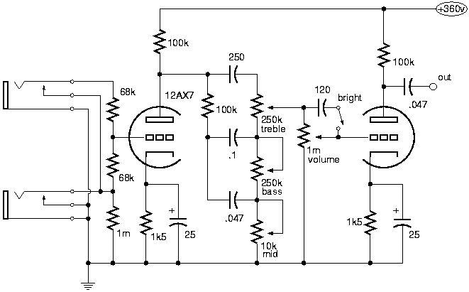
Очень простая схема гитарного преампа на одной лампе 12AX7. Преамп имеет 2 входа с различной чувствительностью High и Low. Между первым и вторым каскадом, собранными соответственно на левой и правой половине двойного триода 12AX7 включен стандартный «фэндеровский» темброблок (регулятор тембра) и тонкомпенсированный регулятор громкости с переключателем Bright, позволяющим включать и отключать тонкомпенсацию.

Принципиальная схема гитарного преампа Fender Blackface Preamp

Hello, first of all, thank you for sharing. Could you please also share the circuit diagram for the high-voltage section of this circuit?