Узел управляемого напряжением усилителя VCA — Voltage Controlled Amplifier это один из основных блоков музыкального синтезатора, аудио компрессора, вокодера и многих других звуковых устройств
Управляемый напряжением усилитель (УНУ или VCA) — это усилитель, коэффициент усиления которого зависит от внешнего управляющего напряжения, которое подается на специальный вход этой схемы. Обычно чем больше управляющее напряжение, тем выше коэффициент усиления схемы и наоборот. Однако это не обязательно. Бывают схемы с обратной зависимостью от управляющего напряжения. С точки зрения схемотехники это не имеет осбого значения, так как в зависимости от природы управляющего элемента и потребностей разработчика, управляющее напряжение можно всегда инвертировать с помощью каскада на операционном усилителе. Обычно УНУ прямой зависимостью (выше управляющее напряжение — больше выходной сигнал) применяются например в аналоговых музыкальных синтезаторах. Пример применения УНУ с обратной зависимостью (выше управляющее напряжение — меньше выходной сигнал) — компрессор звукового сигнала. Он уменьшает выходной сигнал при увеличении управляющего напряжения, что и приводит к компрессии (сжатии динамического диапазона).
УНУ необходим в таких схемах как автоматические регуляторы уровня записи (это было очень актуально в эпоху аналоговой записи, и используется по сей день в цифровых диктофонах), музыкальные синтезаторы, звуковые компрессоры и другие устройства звуковых эффектов, а также в телефонии технике радиосвязи.
Чаще всего современные УНУ строятся на базе специализированных микросхем, однако можно собрать такой узел и на дискретных компонентах. Существует множество схемных решений, которые отличаются друг от друга в первую очередь конструкцией регулирующего элемента. В самом простом случае в качестве регулирующего элемента может быть использован обычный биполярный транзистор. Такие схемы издавна использовались в самых простых решениях.

Это схема простейшего регулирующего узла на биполярном транзисторе. Чем больше постоянное напряжение, подаваемое на базу транзистора VT1, тем меньше сопротивление его участка эмиттер — коллектор. Таким образом транзистор работает как управляемый переменный резистор, а вся схема как обычный делитель напряжения.
Преимущество такого узла — крайняя простота, но такая схема имеет очень много недостатков. работать такое устройство будет только при очень небольшом входном напряжении, порядка нескольких десятков милливольт. Иначе очень сильно возрастают искажения из за нелинейных свойств регулирующего транзистора. Улучшить качество работы этой схемы можно если вместо биполярного транзистора использовать полевой. На подобной схеме но с полевым транзистором было создано огромное количество различных гитарных педалей — компрессоров, например легендарный компрессор Electro-Harmonix Soul Preacher

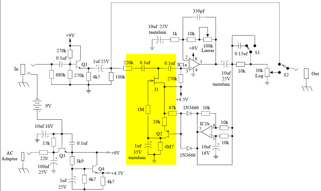
Легендарный компрессор Electro-Harmonix Soul Preacher
На принципиальной схеме этого компрессора управляемый аттенюатор на полевом транзистор J1 выделен желтым цветом:

Принципиальная схема легендарного гитарного компрессора Electro-Harmonix Soul Preacher с управляемым делителем напряжения на полевом транзисторе J1.
Это одна из самых простых схем компрессоров с использованием полевых транзисторов. Однако существуют очень дорогие профессиональные приборы, построенные на этом принципе. В качестве примера можно привести также ставший легендарным компрессор Urei 1176, выпущенный фирмой Universal Audio в 1968 году и ценится в судиях звукозаписи по сей день.

Компрессор имел очень быструю атаку. Время атаки у 1176 меньше 20 микросекунд за счет использования в цепи управления полевого транзистора.

Это фрагмент схемы компрессора 1176 с аттенюатором на полевом транзисторе
Не так давно французская фирма Pulsar Audio выпустила виртуальный аналог 1176 в виде VST плагина Pulsar 1178, который без преувеличения можно назвать одним из лучших виртуальных компрессоров на рынке.

Pulsar 1178 — Виртуальный аналог легендарного FET компрессора 1176
С распространением операционных усилителей появились схемы управляемых усилителей на дифференциальных парах (Long-Tail) . Эти УНУ работают качественно, обладая более линейной характеристикой регулирования и небольшими искажениями. Множество специализированных микросхем, реализующих функцию управляемого усилителя создаются именно на основе Long-Tail схематики. такой подход использует например известная компания DBX. VCA на основе дифференциальных усилителей обладают широким динамическим диапазоном, нейтральным звучанием и при условии хорошей балансировки дифференциального каскада, вносят очень мало искажений.
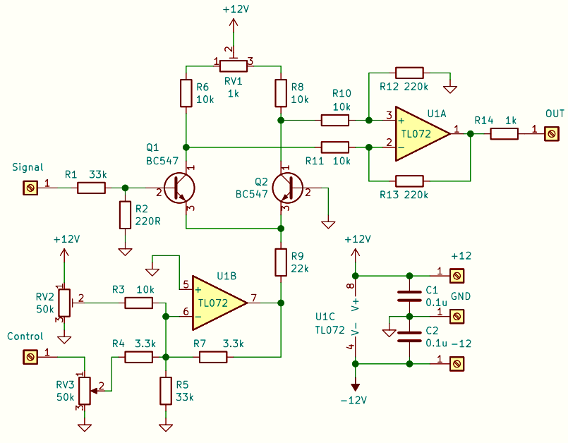
ниже на рисунке представлена одна из схем управляемого усилителя на основе технологии Long-Tail или дифференциального усилителя.

Схема управляемого напряжением усилителя на основе дифференциального каскада (Long-Tail). Кликните чтобы увеличить.
Звуковой сигнал подается на вход Signal. Управляющее напряжение подается на вход Control. Чем больше управляющее напряжение, тем больше усиление схемы. При входном напряжении равном нулю выходной сигнал тоже практически равен нулю. Начальное усиление (при нулевом управляющем напряжении) можно установить, подав на вход постоянное смещение подстроечным резистором RV2. Если устанавливать смещение не нужно, то элементы RV2 и R3 можно исключить из схемы. Потенциометр RV3 регулирует «масштаб» зависимости изменения усиления от входного напряжения. Если вход Control соединить с плюсом источника питания 12в то потенциометр RV3 превратится в обычный регулятор громкости.
В дифференциальном каскаде применены дискретные транзисторы BC547. Качество работы схемы можно улучшить, если вместо этих транзисторов применить сборку, содержащую 2 транзистора с согласованными параметрами на одном кристалле. При использовании отдельных транзисторов желательно подобрать их по коэффициенту усиления. Подбирать транзисторы по параметрам очень удобно с помощью вот такого прибора.
Построечным резистором RV1 добиваемся минимум проникновения управляющего сигнала на выход устройства. Для этого на управляющий вход «Control » подаем синусоидальный сигнал с частотой пару сотен герц и поворачивая движок RV1 добиваемся минимального проникновения этого сигнала на выход усилителя. Контролировать лучше с помощью осциллографа, но если его нет, то можно и на слух, соединив выход нашего управляемого усилителя с звуковым усилителем. Подойдут например активные колонки для компьютера.
Это достаточно качественный модуль управляемого усилителя и его можно применять в разных устройствах. Например, он может быть одним из узлов музыкального синтезатора, или основой звукового компрессора. Можно использовать как электронный регулятор громкости, как регулирующий элемент автоматического регулятора уровня и во многих других устройствах.
Кроме описанных вариантов существует множество других решений. Например цифровые потенциометры, которыми можно управлять от микроконтроллера (строго говоря это уже не УНУ, так как управление осуществляется не постоянным напряжением, а цифровым кодом). На заре электроники для получения эффекта ослабления в компрессорах использовались оптопары. Это фоторезистор, сопротивление которого изменяется под воздействием света плюс обычная лампочка накаливания. Первый в мире компрессор для звукозаписи в качестве УНУ использовал именно фоторезистор с лампочкой. Нужно сказать, что такой принцип регулирования сигнала используется в некоторых приборах и по сей день, только для освещения фоторезистора применяют светодиод. Считается что «оптическая» компрессия звука наиболее приятна на слух, так как характеристики оптронов близки к динамическим свойствам нашего слуха. В моем блоге есть статья, в которой описана одна из таких конструкций — несложный профессиональный оптический компрессор.

Этой статьей я начинаю серию публикаций про узлы музыкальных синтезаторов. Статья будет дополняться ссылками на схемы управляемых усилителей, генераторов и других интересных звуковых и музыкальных устройств.
MBS Electronics
07.07.2021
