Клон культового программатора, версия 2.
Версию 1 можно посмотреть здесь…

PICkit2 это недорогой Программатор / отладчик для микроконтроллеров Microchip PIC. Фирменная программа от Microchip, которая работает с этим программатором, поддерживает все базовые 8-разрядные, а также 16 и 32 разрядные микроконтроллеры, а также целый рад чипов памяти Serial EEPROM. Программатор поддерживается напрямую мощной средой разработки MPLAB IDE, что позволяет с его помощью отлаживать большинство проектов, основанных на чипах Microchip PIC. Отладка производится путем задействования точек остановки программы, запуска и остановки однократной операции. При этом можно проверить и изменить содержимое памяти и регистров микроконтроллера.
Предлагаемый клон PICkit2 имеет следующие особенности:
- Устройство работает точно также, как и оригинальный PICkit2
- Совместимость с любыми микроконтроллерами с питанием как от 5 так и от 3.3В
- Совместимость с любыми микроконтроллерами с питанием как от 5 так и от 3.3В
- Не применяются MOSFET транзисторы, нет дефицитных компонентов
- Возможность программирования без компьютера

СПИСОК ПОДДЕРЖИВАЕМЫХ ПРОГРАММАТОРОМ УСТРОЙСТВ..
Шесть простых шагов изготовления этого программатора
Шаг 1. Скачиваем прошивку, схему и чертежи печатной платы ПО ЭТОЙ ССЫЛКЕ
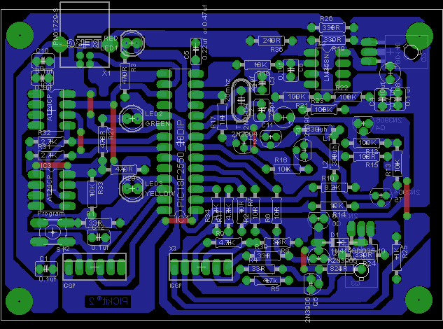
В архиве вы найдёте файлы прошивки для контроллера PIC18F2550, принципиальную схему и печатную плату в формате PDF и PNG

Шаг 2. Подготовим все необходимые компоненты
Список всех необходимых деталей…
Если вы не планируете использовать программатор без соединения с компьютером, то можете исключить микросхемы IC3 и IC4 (это чипы памяти, в которых хранится программа в случае программирования без компьютера).
Шаг 3. Печатная плата и пайка компонентов

Вид со стороны компонентов

Перемычки

Нижний слой
После того как плата изготовлены и все детали распаяны на свои места, пришло время для:
ШАГ 4. Подготовка микроконтроллера PIC18F2550 к работе в должности программатора
Здесь может возникнуть проблема, обусловленная тем, что для того, чтобы запрограммировать микроконтроллер для программатора вам потребуется… программатор. Возьмите программатор где-то на прокат или попросите человека, у которого он уже есть, прошить микроконтроллер для вас. Прошивка микроконтроллера находится в ZIP архиве, который вы скачали в шаге 1.


ШАГ 5. Установка драйвера и программы — оболочки
Драйвер для нашего новорожденного программатора устанавливается вместе с фирменной утилитой от Microchip. Сперва необходимо скачать и установить программу Microchip PicKit2 V2.61, а после установки подключить наш программатор к USB порту компьютера. Не используйте для подключения программатора USB хаб. Windows установит драйвер для нового устройства.

ШАГ 6. Используем программатор — программирование других микроконтроллеров
Здесь можно использовать 2 способа. Поскольку программатор PicKit2 поддерживается также системой разработки MPLAB IDE, то программирование можно осуществлять непосредственно из ее среды. Другой способ — использование небольшой утилиты-оболочки, которую мы с вами установили в шаге 5. Я долгое время использую второй способ, так как программа MPLAB IDE у меня не установлена — я использую компиляторы сторонних производителей

Подключаем программируемый контроллер
Существует 2 способа программирования контроллеров. Первый способ — прошивка контроллера PIC непосредственно установленного в схеме устройства, которое собрано на этом контроллере. Таком метод называется «внутрисхемным программированием» — ICSP -ICSP — In-Circuit Serial Programming (внутрисхемное последовательное программирование). На самом деле данный программатор изначально разрабатывался фирмой Microchip именно для такого варианта работы, поскольку он умеет не только программировать контроллеры, но и отлаживать устройства, на этих контроллерах собранные. Но ничто не мешает нам сделать для этого программатора простейший адаптер с ZIF панельной нулевого усилия и прошивать отдельные микроконтроллеры, устанавливая их в эту панельку. Схема такого адаптера с панелькой будет опубликована в отдельной статье на нашем сайте.
Так или иначе, для подключения программируемого чиппа используются 5 проводов. Это Vdd или питание (+5 или 3.3 вольта, в зависимости от модели контроллера) , Vss или земля, MCLR — сброс и провод подачи напряжения программирования, ICSP DAT — данные программирования и ICSP CLK — Тактирование программирования.

Пример распиновки выводов программирования для микроконтроллеров PIC16F84 и PIC16F628

Распиновка стандартного разъема ICSP оригинального программатора PicKit2. Во всех разрабатываемых вами устройствах рекомендуется придерживаться этой распиновки. Вывод с номером 6 не используется (зарезервирован).
Программатор предназначен для внутрисхемного программирования контроллеров. Для прошивки отдельных контроллеров можно использовать этот адаптер с ZIF панелькой.
Полное и исчерпывающее руководство по внутрисхемному программированию устройств MICROCHIP (на английском языке) можно скачать по этой ссылке.
Translated from original: http://www.circuitvalley.com/2011/07/pickit-2-clone-universal-microchip-pic.html
