Однотактный ламповый стереофонический усилитель класса A 6П1П / 6П14П / EL84 и лампе 6Н23П (6Н2П, 6H3П)

Привет друзья, в этой статье я хочу поделиться конструкцией лампового усилителя, который у меня работает больше десяти лет. Собрал я его в далеком 2006 году, когда начался подъем интереса к ламповой технике. В основном я использую его при просмотре фильмов в домашнем кинотеатре. Иногда слушаю музыку. С современной точки зрения конечно конструкция не совсем оптимальна. Сейчас можно найти более качественные компоненты. Например можно заказать на Алиэкспресс неплохие выходные и силовые трансформаторы. Но тогда, в середине нулевых, я сделал этот усилитель из того что было под рукой.
Что это за усилитель? 3 варианта схемы.
Моей задачей было сделать стереофонический ламповый однотактный усилитель с наименьшими затратами. В качестве выходных ламп я использовал советские лучевые тетроды 6П1П в основном потому, что они очень дешево продавались в соседнем магазине радиодеталей.
В этой статье я опишу 3 варианта схемы усилителя: на лампах 6П1П с фиксированным смещением, на 6П1П с автоматическим смещением и на лампах 6П14П (EL84) с автоматическим смещением. Звучание всех вариантов усилителя очень хорошее. Субъективно звук 6П1П и 6П14П несколько отличается, хотя трудно сказать чем. ВЫ можете потратить время и собрать усилитель на обеих лампах и выбрать то звучание которое вам больше нравится. Можно также сделать как у меня — универсальный усилитель который может работать на обоих типах ламп. Это наиболее затратный вариант, так как потребует двух дополнительных панелек для ламп и нескольких дополнительных резисторов и конденсаторов.
Имеет упростить схему и отказаться от фиксированного смещения (в случае с 6П1П ) и сделать усилитель с автоматическим смещением. Просто в этом усилителе я когда-то экспериментировал в фиксированным смещением. Считается что 6П1П лучше работают с фиксированным, а 6П14П — с автоматическим. Хотя на самом деле обе лампы прекрасно работают с автоматическим смещением. В случае использования автоматического смещения вы избавляетесь от большей части блока питания, что сильно упрощает схему в целом.
👆 Видео обзор этого усилителя. Также можно послушать звук (конечно, относительно ютубовского звучания)
Нужно сказать что сейчас я бы так и сделал, но справедливости ради привожу в первую очередь схему так как я ее сделал в 2006 году — на лампах 6П1П с фиксированным смещением.

👆 Лампа 6П1П — лучевой тетрод (ближайший аналог — EL90)
Максимальная выходная мощность, которую можно получить от одной такой лампы в однотактной схеме — это чуть больше 4 Вт. Я думал сделать более мощный усилок, но в то же время мне хотелось именно однотактный (SE — Single-ended) усилитель. Как известно, SE выходной каскад обладает специфическим окрашенным «Hi-End» звучанием, обусловленным «благозвучными» четными гармониками в выходном сигнале. но в SE усилителях эффект «лампового звучания» выражен более ярко.

Четные гармоники в сигнале лампового усилителя
Силовой трансформатор
Я решил увеличить мощность усилителя, используя в выходных каскадах по две лампы 6П1П, соединенных параллельно. Поскольку стерео-усилитель с такими выходными каскадами потреблял сравнительно большую мощность (что вообще характерно для всех усилителей класса А), пришлось добавить еще один силовой трансформатор, соединив обмотки двух трансов параллельно — последовательно. дело в том, что у меня в наличии был один унифицированный трансформатор типа ТАН16-220-50 и очень похожий на него ТАН16-220-50 (советские анодно-накальные трансформаторы).

Справочная информация про эти 👆 трансформаторы…
Оба этих трансформатора имеют мощность 50 Вт, чего не достаточно для питания стерео-усилителя класса A с лампами, включенными в параллель. такой усилитель потребляет от сети мощность около ста ватт. Трансформаторы ТАН15 и ТАН16 выглядят совершенно одинаково, но у них немного отличаются некоторые напряжения на вторичных обмотках. Они удобны тем что специально рассчитаны на использование в ламповой технике и имеют пару обмоток на 6.3 В для питания цепей накала дамп.

Однако сейчас, в 2021 году, я бы наверно выписал подходящий трансформатор с Алиэкспресс. Дело в том, что эти советские трансформаторы хоть и залиты компаундом, но как оказалось, довольно шумные в работе. Они «гудят» даже на холостом ходу, что слышно при прослушивании музыки на малой громкости. А как известно, очень качественно звучание на малых уровнях громкости — это одна из «фишек» ламповых усилителей. Я например очень люблю слушать музыку тихо но качественно.
Вот например отличный трансформатор, прекрасно подходящий для этой конструкции, который продается на Алиэкспресс:

Подходящий Силовой трансформатор с Алиэкспресс
👆 Это очень хороший трансформатор, но у него отсутствует обмотка на 24 вольта, поэтому если вы хотите сделать усилитель с фиксированным смещением, как у меня, придется что-то мутить с дополнительным источником отрицательного напряжения для смещения ламп. Но в случае использования данного транса я бы посоветовал вам не заморачиваться, а сделать усилитель с автоматическим смещением. Подробнее все это будет описано далее.
Особенности первой версии моего усилителя. Почему я отказался от параллельного включения выходных ламп
Параллельное соединение ламп в выходном каскаде действительно несколько увеличило выходную мощность. Но в последствии я от этого отказался, так как в случае со стерео усилителем одной лампы на выходе каждого канала оказалось вполне достаточно, но при этом усилитель потребляет в 2 раза меньшую мощность и меньше нагревается силовой трансформатор. Так как я уже установил на шасси 4 панельки под выходные лампы, я решил перепаять две крайнее панельки под цоколевку ламп 6П14П.

Теперь в усилителе можно использовать либо 2 лампы 6П1П, либо две 6П14П, в зависимости от того, какие ламы у вас есть. Усилитель прекрасно работает с пентодами 6П14П. Может быть даже лучше, так как выходные трансформаторы изначально рассчитаны на лампы 6П14П. Проблема в том, что нельзя просто вставить 6П14П вместо 6П1П в панельку, так как у ламп не совпадает цоколевка. Кроме того, тетроды 6П1П хорошо работают с фиксированным смещением, тогда как пентоды 6П14П рекомендуется использовать в схеме с автоматическим смещением. Сейчас на шасси усилителя есть две дополнительных панельки под 6П14П, и я могу использовать любые лампы по моему выбору и оценить разницу в звуке., и те. При этом в случае использования 6П1П они работают с фиксированным смещением, а если установить 6П14П они будут работать с автоматическим. Это реализовано просто разной распайкой панелек под лампы.

Если вы захотите повторить данный усилитель, вам совершенно не обязательно мудрить с разными типами ламп. Вы можете сделать усилитель либо под 6П14П (EL84) либо под 6П1П. И даже не нужно делать дополнительный стабилизатор напряжения для фиксированного смещения 6П1П — эти лампы прекрасно работают и с автоматическим смещением. Можно сильно упростить усилитель если использовать автоматическое смещение также и в случае использования 6П1П. Фиксированное смещение — это моя прихоть в данном усилителе.
Также возможно имеет смысл сразу сделать этот усилитель именно под лампы 6П14П, так как эти лампы сейчас более доступны. особенно их зарубежный аналог EL84. Их можно легко заказать в Китае на Алиэкспресс. Схему изменений в для 6П14П я помещу далее в статье.

👆 Лампа EL84 с Алиэкспресс (полный аналог советской 6П14П)
Выходные трансформаторы усилителя. Аспекты согласования трансформатора и громкоговорителя. Как должно быть и как есть на самом деле
Выходной трансформатор лампового усилителя — это важнейший компонент с точки зрения влияния на звук. От качества выходного транса и согласованности его с выходной лампой зависит частотный диапазон усилителя и его выходная мощность. Также вторичная обмотка выходного трансформатора должна быть согласована с сопротивлением катушки используемого громкоговорителя.
В транзисторных усилителях все проще — мы можем подключить к усилителю практически любой громкоговоритель, главное чтобы его сопротивление не было слишком мало, чтобы не превысить допустимый ток выходных транзисторов. От сопротивления динамика в транзисторном усилителе будет зависеть выходная мощность, в соответствии с формулой P = (U*U)/R где P — выходная мощность, U — действующее значение напряжения сигнала на громкоговорителе (RMS) а R — сопротивление его катушки (импеданс), измеренное на частоте тестирования динамика (обычно это 1000 Гц).
С ламповым усилителем все несколько сложнее. Приведенная формула тоже работает, но для того чтобы выходной трансформатор правильно работал и мог отдать динамику максимальную мощность, его вторичная обмотка должна быть согласована с сопротивлением динамика. То есть теоретически мы не можем просто взять и подключить к выходу трансформатора, рассчитанного для работы с динамиком на 4 Ома, динамик с сопротивлением 8 Ом. Я написал «теоретически», потому что на практике бывает так что у нас нет выбора. Есть какой-то готовый трансформатор и какие-то колонии с таким-то сопротивлением. И не всегда это будет совпадать. Ничего страшного не случится, усилитель будет работать. Но нам придется смириться с ухудшением характеристик усилителя. Обычно в случае несогласованности мы можем потерять в выходной мощности и в низких частотах.
Также было и в моем случае в 2006 году. У меня были в наличии два советских трансформатора, «выдранных» из старых телевизоров. Это были трансформаторы типа ТР-7. На трансформаторах написано «трансформатор звуковой частоты ТР-7» и приведены количества витков первичной и вторичной обмоток. Это 2000 витков ПЭЛ 0,18 и 100 витков ПЭЛ 0,58.

👆 Трансформатор звуковой частоты ТР-7 от телевизора Рубин-102 для однотактного выходного каскада на лампе 6П14П
Фактически в ламповом усилителе выходной транс является трансформатором сопротивления, который преобразует сравнительно высокое сопротивление анодной нагрузки электронной лампы (несколько кОм) в низкое сопротивление для подключения динамика (несколько ом). Найдя в справочнике оптимальное сопротивление нагрузки для нашей лампы и зная сопротивление нашего динамика мы можем определить нужные параметры трансформатора.
Трансформаторы ТР-7 использовались в телевизорах Рубин-102 и использовались с как раз лампой 6П14П (а не с 6П1П как в первом варианте моего усилка). Для этой лампы оптимальное сопротивление нагрузки — 4,5 кОм. Коэффициент трансформации нашего транса K = 2000 / 100 = 20. Общее сопротивление катушек громкоговорителей в телевизоре Рубин-102 было 11 Ом. То есть 20*20*11=4400 Ом. То есть первичная обмотка трансформатора практически соответствует рекомендованному сопротивлению для лампы 6П14П и транс действительно рассчитан на нагрузку около 11 Ом. Сопротивление моих колонок равно 8 Ом. То есть усилитель работает не совсем в оптимальном режиме, но тем не менее работает хорошо. Оптимальное сопротивление анодной нагрузки для 6П1П еще больше — около 5 кОм. И здесь чаша весов склоняется в пользу версии на 6П14П, так как сейчас трудно найти готовый трансформатор сделанный именно под 6П1П. Таким образом, использовать 6П1П в наше время имеет смысл только в том случае, если они у вас есть.
Если бы я делал усилитель сейчас, я бы заказал выходные трансформаторы на Алиэкспресс. Они хороши тем, что их вторичные обмотки имеют отводы для подключения как колонок с сопротивлением 4 так и 8 Ом. И в любом случае усилитель с таким трансформатором будет работать в режиме, близком к идеальному.

Набор из двух выходных трансформаторов, идеально для нашего усилителя

Принципиальная схема усилителя
В этом разделе мы рассмотрим три версии этого усилителя. Для начала исходная, самая первая версия на лампе 6П1П и с фиксированным смещением на сетки выходных ламп.

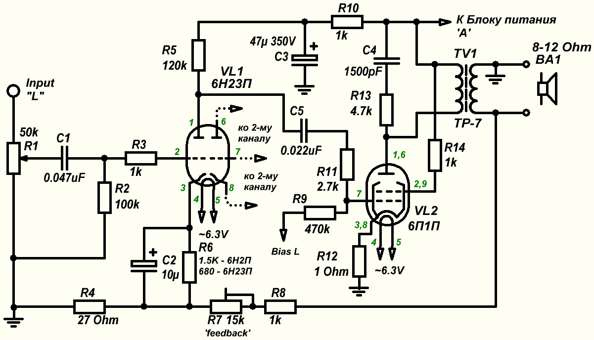
👆 Схема усилителя с выходным каскадом на лампе 6П1П и фиксированным смещением
Стерео усилитель собран на трех лампах. На схеме показан только левый стереоканал. Первая лампа — предварительный усилитель. Это — двойной триод 6Н23П или 6Н2П. такая лампа содержит фактически две отдельные лампы в одном стеклянном баллоне и используется одновременно в обоих стереоканалах. На левой половинке лампы собран предусилитель левого канала, на правой — правого канала. На схеме изображены только компоненты левого канала. Правый канал идентичен. В выходных каскадах каналов усилителя работают по одной лампе 6П1П.
Входной звуковой сигнал подается на верхний по схеме вывод регулятора громкости — потенциометра R1. С движка потенциометра, через разделительный конденсатор C1 и резистор R3 напряжение звуковой частоты поступает на сетку лампы — вывод 2 (вывод 7 для правого канала).
Сеточный резистор R2 и резистор R6 в цепи катода лампы образуют цепь автоматического смещения лампы предусилителя. Нужно иметь в виду, что все, что я говорил об автоматическом или фиксированным смещении ранее, относится только к выходным каскадам. Каскады предварительного усиления всегда строятся с автоматическим смещением.
Что такое автоматическое и фиксированное смещение электронной лампы?
Отрицательное смещение на сетке лампы нужно для того, чтобы установить правильный режим работы, при котором лампа могла бы эффективно усиливать сигнал. Если на сетку не подавать отрицательное смещение относительно катода, то лампа всегда будет полностью открыта и через нее будет протекать всегда максимальный ток. Это значит, что в случае маломощной лампы. она просто не сможет усиливать сигнал, а в случае с мощной выходной лампой она даже может раскалиться и выйти из строя. Поэтому на сетку лампы должно быть подано некоторое отрицательное напряжение относительно ее катода, которое частично «закрывает» лампу, уменьшая ее ток покоя. В случае с фиксированным смещением катод лампы соединяется с «землей» (обычно через резистор сопротивлением 1 Ом для контроля тока через лампу) а на управляющую сетку лампы через дополнительный резистор подается отрицательное напряжение от отдельного выпрямителя. желательно также стабилизировать это напряжение и обеспечить его регулировку, чтобы иметь возможность подстраивать ток покоя ламп.
При автоматическом смещении все гораздо проще. Мы просто включаем в цепь катода дополнительный резистор небольшого сопротивления. В случае схемы нашего предварительного усилителя — это резистор R6. При этом ток, проходящий через лампу создает на этом резисторе некоторое небольшое напряжение, которое как бы «приподнимает» потенциал катода относительно «земли». Поскольку сетка лампы соединена с «землей» через резистор R2, то на сетке получается отрицательный потенциал относительно катода лампы (НЕ относительно земли, а именно относительно катода!). Сопротивление резистора R6 отличается для разных типов ламп, и берется из справочника по конкретной лампе. То есть номинал этого резистора — это фактически один из параметров лампы. если мы хотим использовать лампу 6Н23П то должны использовать резистор на 680 Ом. Для лампы 6Н23П нужно установить резистор на 1.5К.
При использовании рекомендованного резистора нужное напряжение смещения создается автоматически. Поэтому данный тип смещения и называется «автоматическое смещение». если по каким-то причинам начинает возрастать ток через лампу, одновременно увеличивается и падение напряжения на катодном резисторе, и лампа немного более закрывается, ограничивая ток.
Преимущества автоматического смещения перед фиксированным — это простота и дешевизна (не нужен дополнительный выпрямитель и дополнительная обмотка силового транса), и большая стабильность работы, автоматическая подстройка смещения при колебаниях напряжения питания. Поэтому такое включение всегда используется в маломощных каскадах предварительного усиления.
Недостатки заключаются в том, что мы вводим в цепь лампы дополнительное сопротивление. Это уменьшает максимальную выходную мощность. Если в усилителе небольшой мощности (как в этой статье) это практически не заметно, то в ламповых усилителях на 50 — 100 Вт это уже создает проблемы. Поэтому выходные каскады мощных ламповых усилителей всегда строятся по схеме с фиксированным смещением. Второе неудобство — необходимость каждый раз при замене ламп подстраивать их ток покоя, регулируя напряжение смещения специальными построечными резисторами.
Кроме того вводя в цепь катода лампы резистор, мы создаем местную отрицательную обратную связь по переменному току, которая сильно уменьшает усиление лампы. Для устранения этой обратной связи параллельно резистору включается конденсатор большой емкости. В нашей схеме это «электролит» С2. Он должен быть рассчитан на напряжение 16 — 25 вольт.
Продолжаем рассматривать схему усилителя. Разделительные конденсаторы.
Итак, входной сигнал усиливается первой лампой и с ее катода через разделительный конденсатор С5 подается на сетку выходной лампы. В усилителях, претендующих на гордое звание Hi-End (хотя до сих пор не определены критерии попадания усилителя в эту «секту») в качестве разделительных конденсаторов принято использовать только качественные пленочные конденсаторы, специально изготовленные для Hi-End аудио. Но такие кондеры очень дорогие и вообще-то целесообразность их применения в таких усилителях как наш («слепила из того что было») вызывает большие сомнения. Как компромисс можно использовать недорогие и качественные конденсаторы Wima.

Я использовал советские фторопластовые конденсаторы типа ФТ из своих запасов. Это реально лучшие из советских кондеров, которые можно использовать в цепях прохождения звука.

👆 Советский конденсатор ФТ с фторопластовой изоляцией
Нужно иметь в виду, что все разделительные конденсаторы должны быть на напряжение не менее 250 вольт. а еще лучше 300-400.
Вообще я не советую вам особо заморачиваться с крутыми конденсаторами для этой конструкции. Вы можете использовать любые конденсаторы нужных номиналов и на подходящее напряжение, cледуя следующим двум правилам:
1. Это ни в коем случае не должен быть электролитический конденсатор.
2. Это ни в коем случае не должен быть керамический конденсатор.
Можно применять любые пленочные отечественные или зарубежные кондеры, или даже бумажные, которые были популярны в старой ламповой технике. Отлично работают конденсаторы типа «бумага в масле».
Выходной каскад
Выходной каскад в первой версии, как вы уже поняли, собран на лампе 6П1П c фиксированным смещением. Сигнал от предварительного усилителя поступает на управляющую сетку (вывод 7). Одновременно сюда же через резистор R9 подается напряжение смещения от блока питания. В блоке питания есть подстроечные резисторы, которыми можно плавно регулировать отрицательное напряжение смещения.
Катод лампы подключен к минусу питания («земле») через резистор R12 малого сопротивления 1 Ом. Этот резистор не оказывает влияния на работу лампы. Он служит для контроля тока через лампу без разрыва цепи. Это очень удобно при настройке усилителя и при замене ламп. В соответствии с законом Ома численное значение напряжения на этом резисторе в милливольтах совпадает с током через лампу в миллиамперах. Поэтому для измерения тока через лампу достаточно измерить напряжение на резисторе.
При настройке каскада поступаем следующим образом: параллельно резистору R12 подключаем мультиметр и измеряем напряжение. регулируя напряжение смещения лампы. Добиваемся показаний 42..45 милливольт. При этом ток покоя лампы будет равен 42..45 миллиампер. Это оптимальный ток покоя для лампы 6П1П.
Цепочка С4 R13 служит для предотвращения самовозбуждения усилителя на высоких частотах.
Цепь отрицательной обратной связи
Усилитель охвачен общей отрицательной обратной связью (ООС) с выхода на вход усилителя. Это цепь R4, R7 и R8. Подстроечником R7 можно регулировать глубину обратной связи в широких пределах. При уменьшении глубины ООС увеличивается усиление всей схемы и возрастают нелинейные искажения. При увеличении глубины ООС наоборот уменьшаются искажения, частотная характеристика становится более линейной. Однако многие слушатели отмечают что в увеличением обратной связи усилитель звучит более «зажато». Это все довольно субъективно. Как говорится, здесь — дело вкуса. У вас есть «ручка», рулите так как вам больше нравится. Безусловно, этот регулятор оказывает очень сильное влияние на звучание усилителя.
Если при первом включении усилителя вы услышите характерный «вой» и «свист», значит усилитель самовозбуждается. Выключите усилитель и просто поменяйте местами провода от выводов вторичной обмотки выходного трансформатора.
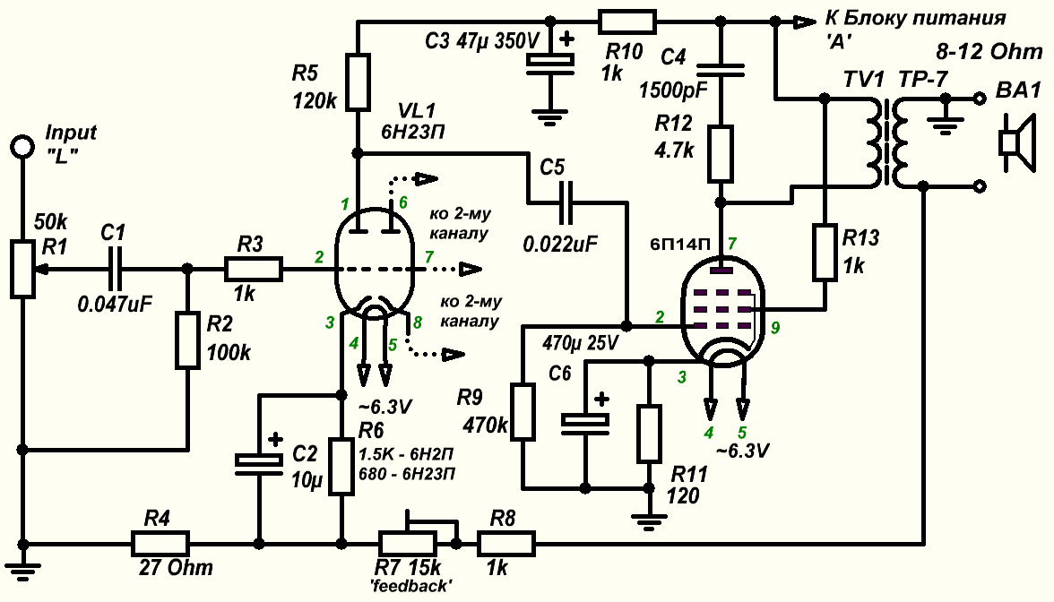
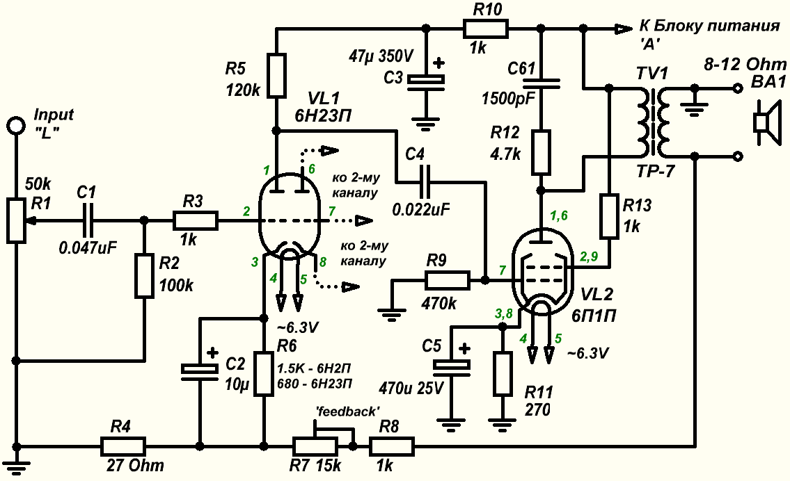
Второй вариант схемы — лампа 6П1П с автоматическим смещением

👆 Схема усилителя с выходным каскадом на лампе 6П1П и фиксированным смещением
Этот вариант схемы отличается только реализацией смещения выходной лампы. Здесь у нас применяется автоматическое смещение. Для этого резистор 1 Ом в катодной цепи заменен резистором на 270 Ом. Мощность рассеяния резистора должна быть 1-2 ватта. Параллельно резистору добавлен электролитический конденсатор C5 на 470 мкФ. Сеточный резистор R9 подключен к «земле» (вместо источника напряжения смещения в предыдущей схеме).
При использовании этой схемы нам уже НЕ нужно собирать стабилизатор напряжения смещения в блоке питания.
Третий вариант схемы — лампа 6П14П с автоматическим смещением

👆 Схема для лампы 6П14П отличается только номиналом резистора автоматического смещения R11. Здесь его сопротивление 120 Ом. Это стандартный номинал из даташита лампы. Кроме того у ламп разная цоколевка, поэтому обращайте внимание на нумерацию выводов и распайку ламповой панельки.
Лампа 6П14П — это пентод. У нее большая крутизна характеристики чем у 6П1П, и соответственно большее усиление. Я не стал рассматривать работу этой лампы с фиксированным смещением, так как считается что она «заточена» под работу именно с автоматическим смещением. Вообще это замечательная проверенная временем лампа с отличным звуком. Полный аналог 6П14П — это лампа EL84, Такие лампы можно заказать на Алиэкспресс. Это отличный выбор для нашего усилителя.
Все лампы нашего усилителя имеют одинаковые цоколи и поэтому используют одинаковые ламповые панельки.

Ламповые панельки 9 pin с Алиэкспресс
Усилитель с возможностью работать как с 6П1П так и с 6П14П. Что добавить в схему?
Если вы хотите чтобы ваш усилитель мог работать с обоими типами ламп, нужно добавить в схему усилителя две дополнительных ламповых панельки, так как цоколевка у ламп разная. В последствии вы можете устанавливать либо одни, либо другие лампы в соответствующие панельки. У меня сделано именно так. Нужно иметь в виду, что нельзя вставлять одновременно 6П1П и 6П14П. Усилитель должен работать или с одними, или с другими. Конечно есть возможность установить в левый канал 6П14П а в правый 6П1П и они будут работать, но в этом нет никакого смысла, так как лампы звучат несколько по разному.

👆 Схема подключения дополнительных ламповых панелек под лампы 6П14П для варианта усилителя на 6П1П с автоматическим смещением. Выводы со стрелками подключаем к соответствующим выводам панельки лампы 6П1П. Для стерео усилителя естественно, нужно это сделать 2 раза — для левого канала и для правого.

👆 Схема подключения дополнительных ламповых панелек под лампы 6П14П для варианта усилителя на 6П1П с фиксированным смещением. Поскольку на сетку лампы 6П14П не должно поступать напряжение смещения, которое подается на 6П1П , то в этом варианте мы уже не сможем подключить вывод 2 панельки напрямую к соответствующему выводу панельки 6П1П. Нам потребуется дополнительный разделительный конденсатор, левый по схеме вывод которого мы подключаем непосредственно к катоду половинки лампы VL1 соответствующего стерео-канала. также панельке добавлен «персональный» сеточный резистор на 470 кОм. После такой модернизации в случае использования ламп 6П1П они будут работать с фиксированным смещением, а в случае с 6П14П — с автоматическим. У меня сделано именно так:

Блок питания усилителя

👆 Схема выпрямителей блока питания и стабилизатор напряжения фиксированного смещения ламп
Выпрямитель анодного напряжения
Анодный выпрямитель не имеет каких либо особенностей. Диодный мостик собран из четырех советских диодов типа КД206. Можно с успехом использовать 4 диода типа 1N4007. При этом размеры выпрямителя будут меньше.
Пульсации выпрямленного напряжения сглаживаются пассивным фильтром, состоящим из конденсаторов С2, С4 и дросселя L1. Дроссель можно взять от старого телевизора или лампового приемника. В крайнем случае его можно заменить на обычный резистор сопротивлением 22 — 24 Ом и мощностью не менее 5 Вт.
Входное напряжение (от силового трансформатора) может быть в пределах 220 — 260 вольт.
Цепи накала
Цепи накала всех ламп используют переменное напряжение 6.3В. Параллельно проводам цепей накала включен подстроечный резистор R1, движок которого соединен с «землей». Такая схема в ламповых усилителях позволяет минимизировать наводки от цепей накала с частотой 50 Гц. Настраиваем его так: включаем усилитель, устанавливаем регулятор громкости в минимальное положение и прослушивая выходной сигнал, поворачиваем движок этого продстроечника. Добиваемся минимума проникновения фона с частотой сети.
Выпрямитель и стабилизатор отрицательного напряжения для фиксированного смещения оконечных ламп.
Этот узел нужен ТОЛЬКО если вы решили сделать усилитель с фиксированным смещением на лампах 6П1П. В остальных вариантах схемы усилителя этот узел не нужен.
Для получения напряжения смещения используется обмотка силового трансформатора с выходным напряжением 24 В. наша задача получить на выходе стабилизированное отрицательное напряжение в районе -22 вольта.
в 2006 году я использовал диодный мостик типа КЦ405. Здесь можно использовать любой диодный мостик китайского производства, либо 4 диода 1N4007. Все электролитические конденсаторы стабилизатора рассчитаны на напряжение 35 вольт. Стабилизатор выполнен на транзисторе VT1 типа BD140. Можно использовать отечественные транзисторы КТ814, КТ817 и другие средней мощности и структуры PNP.
Цепочка стабилитронов в базовой цепи транзистора должна быть на суммарное напряжение 22 вольта. Для подбора стабилитронов можно использовать вот такой тестер>>.
Подстроечные резисторы R5, R6 служат для регулировки напряжения смещения и соответственно тока покоя выходных ламп.
Подключение советских трансформаторов типа ТАН
В своем первом усилителе по этой схеме я использовал два силовых унифицированных трансформатора, которые были у меня в наличии. Об этом я уже рассказывал в начале статьи. Здесь я привожу схему того, как я соединил два трансформатора для получения нужных напряжений и нагрузочной способности. Более подробно об этих трансформаторах можно почитать в статье>>.

👆 Схема включения двух силовых трансформаторов в моей первой версии усилителя
SA1 — это выключатель питания. SA2 — выключатель анодного напряжения. дело в том, что для увеличения срока службы ламп анодное напряжение лучше подавать только тогда, когда катоды лампы полностью прогреются. Если включать анод сразу, при холодных нитях накала, это ведет к разрушению активирующего слоя на катодах ламп. Поэтому сначала включаем SA1, ждем пару минут пока прогреются катоды ламп и только после этого включаем SA2.
Вы можете сделать также, либо попробовать использовать только один трансформатор типа ТАН16, однако он будет довольно серьезно нагреваться, так как для него это будет предельная нагрузка.
Другой совет — использовать хороший трансформатор с Алиэкспресс и отказаться от фиксированного смещения в пользу автоматического.
Конструкция усилителя
Я сделал шасси усилителя из алюминиевого корпуса старого высоковольтного блока питания газового лазера, который я нашел в магазине б.у. радиодеталей в 2006 году.

👆 Корпус был покрашен в черный цвет из баллончика с акриловой краской.

👆 Крепление сетевых трансформаторов

👆 Крышка блока трансформаторов. Серебристая металлическая пластина на передней панели и крышке трансформаторов — это хромированная латунная пластина от старого советского фотоглянцевателя.

👆 Вид снизу на монтаж усилителя. Слева плата, на которой установлены ламповые панели и установлены детали усилителя. Это «псевдо-печатная» плата. Она сделана из фольгированного стеклотекстолита толщиной 2 мм. Из фольги сформированы просто контактные площадки, на которых выполнен навесной монтаж усилителя.

👆 Чертеж платы усилителя. Тогда в 2006 году я разводил платы в P-Cad 2001


👆 Передняя панель усилителя. На ней установлены раздельные регуляторы громкости левого и правого каналов, входные RCA гнезда, выключатель анодного напряжения и индикатор включения анодного напряжения. В качестве индикатора я использовал неоновую лампочку с гасящим резистором на 1M

👆 Вид на переднюю панель изнутри шасси.

👆 Задняя панель усилителя. На ней установлены клемы для подключения громкоговорителей, предохранитель, гнездо питания (от компьютерного блока питания) и выключатель питания.

👆 Дроссель фильтра питания и печатная плата блока питания усилителя
P.S. Субъективно, в версии с лампами 6П14П усилитель звучит «мощнее», видимо из за большей крутизны характеристики этой лампы. Лампы 6П1П звучат потише но более сбалансированно по частотам. Каким лампам отдать предпочтение — решать вам. Пишите комментарии к статье. На моем YouTube канале уже опубликовано видео про этот усилитель.
Усилитель развивает выходную около 5 Вт на канал в версии с 6П14П и около 4 Вт на канал с 6П1П. При этом по ощущениям громкости с 6П14п он звучит практически также как мой усилитель на TDA2050. Громкости более чем достаточно чтобы «прокачать» мою комнату (около 20 кв. метров) при просмотре фильмов. При этом усилитель потребляет мощность около 60 вт. То есть КПД менее 10 процентов. Это обычное соотношение для усилителей класса «А». К сожалению за «теплый ламповый звук» приходится платит низким КПД, но оно того стоит.
Статьи по теме:
✅ Как работает электронная лампа? История ламп
✅ Гитарный Ламповый усилитель мощностью 2W


Спасибо автору! Собрал свой первый лампой усилитель из двух электрофонов Юность 301. Мощность очень низкая у них, но звук понравился. Теперь планирую собрать усилитель по этой статье, заказав трансформаторы и остальные компоненты с AliExpress.
Здравствуйте ! Подскажите пожалуйста , нет ли у вас случайно чертеж платы усилителя для Sprint-Layout. Хочу повторить ваш усилитель ?
Привет, нет, к сожалению нет для Sprint-Layout..
>Коэффициент трансформации нашего транса K = 2000 / 100 = 20. Общее сопротивление катушек громкоговорителей в телевизоре Рубин-102 было 11 Ом. То есть 20*20*11=4400 Ом.
Я что-то не пойму, почему вы умножаете на 20 два раза.
Здравствуйте, скажите пожалуйста, какая мощность должна быть у конденсаторов?
Автору респект за подробный обзор усилителя.
Как вы пишите вы применили силовой транс тан-16 и тан -15 на 220в. А на схеме у вас показан транс 127-220в. Если увас силовые трансы на 127-220в то сетевую обмотку надо включить в сеть всю 127в+127в . При этом снизиться ток х.х. и транс перестанет «зудеть». Немного упадет и выходное напряжение, это можно компенсировать последовательным включением оставшихся незадействованых накальных обмоток.
автор приводит упрощённый расчёт Ra готового трансформатора, Формула немного другая; Ra = сопротивление первичной обмотки, ом +(отношение первички и вторички возводится в квадрат, или перемножается на точно такое же число*( сопротивление нагрузки, ом + сопротивление вторичной обмотки)) = 130 + (20*20*(11 + 0,5)). Внешние круглые скобки должны быть квадратными. Сначала мы отдельно слаживаем сопротивление втор. обмотки и величину сопротивления нагрузки в омах, потом возводим в квадрат отношение первички и вторички, потом полученные результаты перемножаем друг на друга и в конце, к полученному результату, прибавляем сопротивление первичной обмотки, это и будет правильный расчёт. При исчислении готового трансформатора для двухтактного вых. каскада такой расчёт делается для каждой половины в отдельности, а в конце результат умножаем на 4.
А эта схема с 6п14п сможет раскачать колонки 10ас 207?
как — то сможет конечно. лучше всего использовать широкополосные динамики без фильтров
Спасибо за схему этого агрегата, попробую повторить. Жаль, что 6н23п тут работает просто в роли фазоинвертера и по факту предусиление тут весьма невелико (или я не прав?).
В любом случае повторю, погоняю. Прибарахлил выходные трансы на 5кОм приведенки, должны по — лучше ТВЗ 1-9 работать.
Нет, на самом деле 6Н23П работает как предварительный усилитель. Это однотактная схема класса А, в ней не нужен фазоинверсный каскад.
Спасибо за схему и подробное описание. Но, извините, мне как пенсионеру, впервые захотелось
самому спаять ламповый усилитель. До этого я занимался только акустикой и некоторые мои вопросы вас удивят. Подскажите как запитать второй катод лампы 6н23п, видимо от правого канала, также как и левый? Как быть с сеткой 6н23п -соединить? Заранее благодарю.
Разобрался сам. Спасибо за «помощь».
Здравствуйте! Подскажите, пожалуйста, какой, всё же, номинал конденсатора C1 лучше взять? 0,047 мкф как на схеме или 0,47 мкф как на представленном фото платы изнутри шасси?