В статье представлена схема стабилизатора напряжения с регулировкой от 0 до 50 В. Этот стабилизатор можно с успехом взять за основу лабораторного источника питания, дополнив сетевым трансформатором, выпрямителем и цифровым индикатором напряжения и тока, например таким, как по этой ссылке.
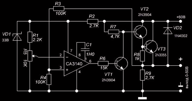
Узел формирования регулируемого опорного напряжения выполнен на операционном усилителе ОУ СА3140 (можно применить любой, например TL071). ОУ включен в режиме компаратора и сравнивает выходное напряжение с опорным, которое формируется стабилитроном VD1. Выходное напряжение регулируется потенциометром R5.

Выходное напряжение будет в два раза больше опорного напряжения, действующего между неинвертирующим входом ОУ (ножка 3) и землей. Транзистор 2N3055 должен быть установлен на радиатор, чтобы обеспечить эффективный отвод тепла.
Детали для этого стабилизатора можно заказать в Китае по низким ценам по ссылкам ниже:




