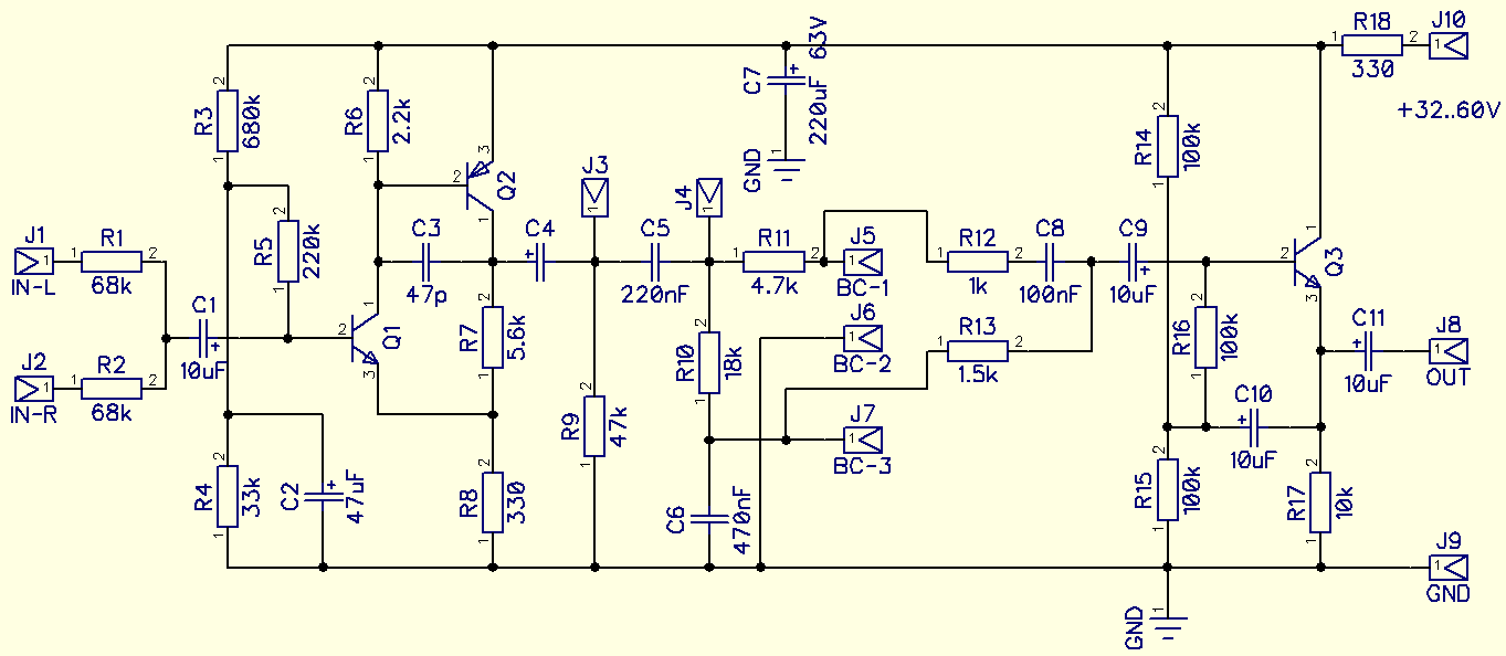
Если вам нужен простой и стабильный в работе предусилитель — фильтр для сабвуфера, вы можете собрать его по этой схеме. В схеме всего три транзистора. Два транзистора структуры NPN и один транзистор структуры PNP. Можно использовать любые распространенные кремниевые транзисторы с максимальным напряжением эмиттер — коллектор не менее напряжения питания усилителя.

Предусилитель питается от того же источника, что и усилитель мощности сабвуфера. Замечу, что не обязательно питать этот преамп от напряжения 60 вольт (если ваш усилитель мощности запитывается от такого или близкого напряжения). Схема прекрасно будет работать от источника питания начиная от 24 вольт. Даже лучше использовать любой простой стабилизатор напряжения (не схеме не показан). Это может быть любой линейный стабилизатор на транзисторах, или на микросхеме LM7824. При максимальном напряжении питания 60В схема потребляет около 10Ma. При питании от 24В ток потребления около 2Ма.
Сабвуфер и пространственное восприятие звука
Часто в популярной литературе утверждается, что человеческое ухо не не способно определять расположение в пространстве источника звука с очень низкой звуковой частотой. Однако это не совсем так.
Способность различать стереопанораму, под которой понимается пространственное распределение звука по стереополю, определяется не только частотой звука. Вместо этого она опирается на межушные различия во времени (ITD) и межушные различия уровней (ILD), которые наша слуховая система использует для восприятия направленности.
Частотный диапазон важен для восприятия стереоизображения и охватывает весь слышимый спектр, примерно от 20 Гц до 20 000 Гц (20 кГц). Однако определенные частоты могут по-разному влиять на восприятие ширины стерео в зависимости от того, как они взаимодействуют с акустикой окружающей среды и физиологией слуховой системы человека. Более высокие частоты обычно дают более направленные сигналы из-за их более коротких длин волн и имеют тенденцию восприниматься как более локализованные в пространстве по сравнению с более низкими частотами. восприятие стереопанорамы предполагает сложное взаимодействие частотного состава, амплитуды, времени, реверберации и психоакустических факторов. Это зависит не только от конкретного диапазона частот, но и от того, как мозг обрабатывает пространственные сигналы, обеспечиваемые звуковыми волнами, поступающими из обоих ушей.
Отчасти это происходит по той причине, что более низкие частоты имеют большую дину волны. Например длина волны звукового сигала с частотой 100Гц — 3.43 метра. Длина звуковой волны частотой 20Гц — уже около 17 метров. Это сопоставимо с размерами помещений, в которых работают звуковые колонки. В условиях сравнительно небольших помещений человек действительно не может определить направление источника звука с частотой 20 или даже 50 герц. Но не потому что это физиологически невозможно, а из за физически сложных акустических процессов, связанных с распространением таких волн в относительно небольшом помещении. В связи с этим, в акустических системах, используемых в закрытых помещениях, для воспроизведения самых низких частот используется одна колонка — сабвуфер.
В связи с этим для домашней звуковой системы нам нужен один единственный сабвуфер и соответственно, один такой фильтр — преамп. Для получения монофонического низкочастотного сигнала мы должны подать на вход этого преампа оба сигнала — левого и правого каналов. Эти сигналы суммируются в сумматоре на резисторах R1 и R2 и далее монофонический сигнал подается на базу первого транзистора для дальнейшей обработки
Внешние компоненты
Схема содержит три «внешних» (по отношению к печатной плате) компонента. Это переключатель и два переменных резистора.

Вы видите эти три компонента на данной схеме. Номера контактов на выводах компоненты указывают к каким контактам платы нужно их подключить.
Подразумеваем, что эти детали устанавливаются на корпусе сабвуфера (или усилителя сабвуфера). Переключатель BUSS CUT обрезает самые низкие частоты. Можно этот переключатель не устанавливать, при этом в основной схеме конденсатор C5 нужно заменить перемычкой, а резистор R9 нужно просто исключить из схемы (не устанавливать на плату).
Потенциометром BASS CONTROL можно плавно изменять частоту среза фильтра сабвуфера.
Потенциометр LEVEL устанавливает уровень выходного сигнала предусилителя
Печатная плата
Печатная плата разработана в программе DipTrace. Плата односторонняя.


Архив с проектом печатной платы можно скачать по этой ссылке

Thanks
Thank you sir, Excellent audio project.