Таймерами называют довольно широкий диапазон различных технических устройств а также внутренних узлов микроконтроллеров. В данном случае таймер — это цифровое устройство, предназначенное для включения и отключения внешнего устройства по заданной программе. Это может быть, например, устройство автоматического полива растений или устройство автоматического кормления аквариумных рыбок.. Все зависит от вашей фантазии. К примеру, я когда-то долгое время использовал подобное устройство для периодического включения / выключения холодильника, у которого сломалось механическое термореле.
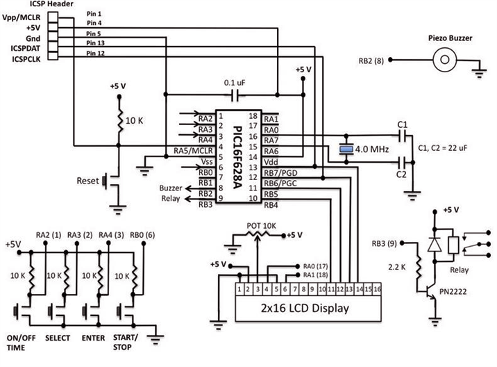
Таймер собран на очень распространенном и дешевом микроконтроллере от Microchip, 8-разрядный PIC16F628A. Пользователь может запрограммировать интервал между включениями внешнего устройства и продолжительность его работы. максимальное время паузы и включения составляет 99 часов 59 минут, то есть, фактически 100 часов.
Для управления таймером используются четыре кнопки, а для отображения информации применен стандартный ЖК индикатор на 2 строки из 16 символов, работающий на основе контроллера HD44780U от фирмы Hitachi.

Для управления внешним устройством использовано электромагнитное реле. Обмотка реле должна быть рассчитана на напрядение 5V. Микроконтроллер управляет реле через ключ на транзисторе PN2222. Контакты реле должны быть рассчитаны на ток, потребляемый управляемым устройством. Кнопки управления подключены к портам микроконтроллера RB0, RA2, RA3 и RA4.
Дисплей работает в четырехбитном режиме и для его управления требуется 6 портов микроконтроллера. Для звуковой сигнализации включения и отключения нагрузки использован пьезокерамический звонок. Звуковой сигнал также подается и при включении питания таймера.
Блок питания таймера содержит стабилизатор напряжения +5V на микросхеме — регуляторе LM7805. Для питания таймера от сети 220 вольт можно использовать любой нестабилизированный сетевой адаптер, купленный на китайском рынке. Выходное напряжение адаптера может быть в переделах 9 — 14 вольт.

Если мы внимательно посмотрим на схему устройства, то заметим, что выводы индикатора с номерами 15 и 16 не используются. они подключаются только в индикаторах с фоновой подсветкой. если вы хотите использовать индикатор с подсветкой, то подключите ее к +5B через резистор сопротивлением 39 Ом.


Кнопка Start/Stop. При нажатии на эту кнопку таймер запускается или останавливается. При первом нажатии начинается отсчет времени выключенного состояния. Потом таймер включает внешнее устройство и начинает отсчет времени во включенном состоянии.
Кнопка On/Off Time позволяет запрограммировать таймер, установив время выключенного и включенного состояний внешнего устройства.
Кнопка Select дает возможность переключаться между устанавливаемым параметром — часы — минуты — время включенного состояния — время выключенного состояния.
Кнопка Enter служит для подтверждения установленного значения.
Основные компоненты для сборки таймера можно недорого купить в Китае по следующим ссылкам:





Прошивка для микроконтроллера написана в комприляторе MicroC Pro for PIC компании MikroElektronika.
Скачать архив с файлами прошивки
Источник: www.embedded-lab.com
Digital programmable Timer Switch
23 декабря 2010 г.
