Как сделать маломощный ламповый комбик из старых деталей. Однотактный выходной каскад
Этот маленький маломощный ламповый гитарный комбик я делал очень давно, наверно лет 15 назад. Это была моя первая конструкция, собранная на электронных лампах. Поскольку в то время ламповой техникой я не занимался, запасов более — менее качественных компонентов для такой конструкции у меня не было. И в общем, для меня это был эксперимент. Корпус для этого малогабаритного комбо-усилителя сделал тогда мой друг, столяр и гитарный мастер Олег Гнилицкий.
Электронные компоненты были буквально найдены «на свалке» и в моем электронном хламе. Выходной трансформатор я выкрутил из какого-то старого лампового телевизора, ламповые панельки тоже из какой-то старой ламповой техники. Силовой трансформатор я использовал типа ТАН 16-220-50. Этот отличный трансформатор оказался в наличии в моих «электронных запасах». Порывшись часок в своих шкафах и ящиках я выскреб на поверхность этого мира несколько старых ламп типа 6Н2П и 6П14П неизвестного происхождения. Я предположил, что некоторые из этих ламп советского производства могли быть до сих пор в рабочем состоянии. Так и оказалось. И к стати, нужно отдать им должное, эти лампы работают в комбике до сих пор.

комбик использовался несколько лет для домашних репетиций а потом, когда появилась другая техника, был задвинут в дальний угол на складе электронного хлама и незаслуженно забыт. Недавно я разгребал этот электронный хлам и нашел этот чудо-аппарат. Я очистил его от пыли, включил в сеть и оказалось что он отлично работает и по сей день. Пришлось только почистить и смазать шуршащие и скрипящие потенциометры и маленький комбик снова как новый. Вот я и решил опубликовать на своем сайте эту статью. Думаю она будет полезна тем, кто начинает изучать ламповую технику и хочет сделать дешевый маленький ламповый усилитель.

Забегая вперед скажу, что вместо 6Н2П и 6П14П в этом комбике можно использовать более распространенные нынче лампы 12AX7 и EL84. Выходная лампа EL84 является полным аналогом 6П14П а при использовании 12AX7 нужно изменить схему подключения ее цепей накала, о чем будет рассказано в
этой статье.

Цоколевка ламп EL84 и 6П14П

Цоколевка лампы 6Н2П

Цоколевка лампы 12AX7



Цепь накала двойного триода 6Н2П рассчитана на напряжение 6,3 вольта. Напряжение накала нужно подавать на ножки 4 и 5 лампы. Подогреватель лампы 12AX7 также соединен с ножками 4 и 5, но рассчитан на напряжение 12.6В.
Однако цепь накала лампы 12AX7 можно также питать от напряжения 6,3 В так как точка соединения подогревателей половинок лампы выведена на ножку 9. Поскольку каждый из нагревателей половинок лампы 12.6 В рассчитан на те де самые 6.3 В, мы можем соединить их параллельно и использовать эту лампу вместо 6Н2П. Для этого ножки 4 и 5 лампы 12AX7 нужно соединить вместе, а напряжение накала подавать на вывод 9 и на соединенные вместе ножки 4 и 5.

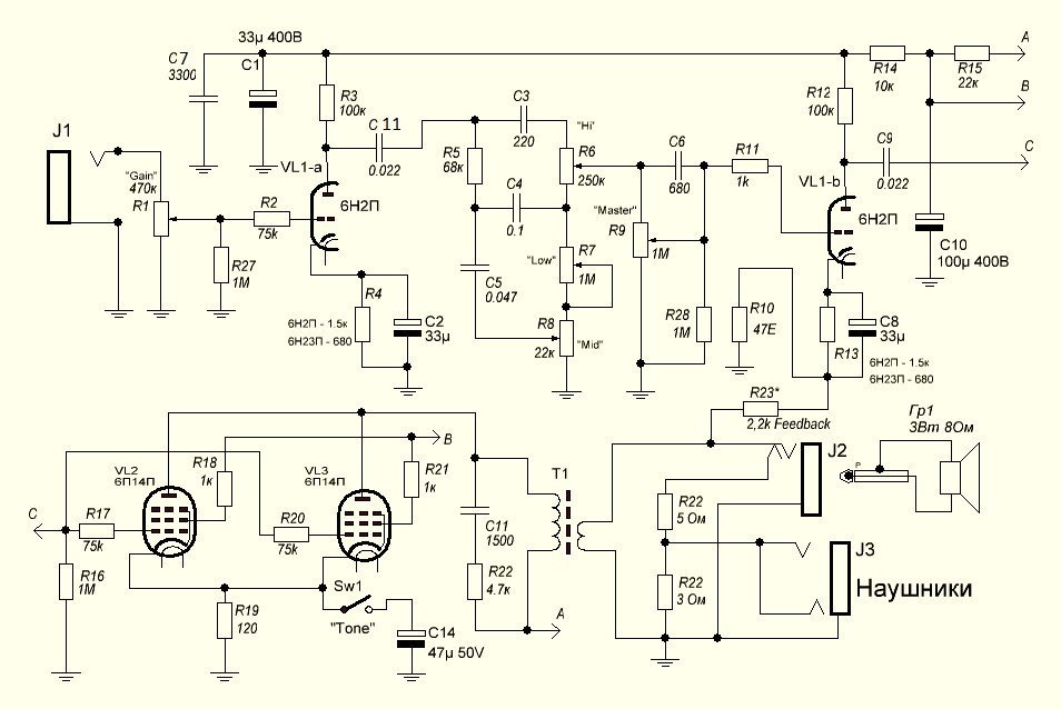
Принципиальная схема малогабаритного лампового гитарного комбика. Кликните на схеме, чтобы её увеличить
Таблица пассивных компонентов усилителя с номиналами и примечаниями
| Обозначение | Номинал | Примечание |
|---|---|---|
| R1 | 470k | Переменный резистор. Можно использовать с максимальным сопротивлением от 470 кОм до 1 МОм Это регулятор Gain комбика. Фактически — регулятор уровня входного сигнала. |
| R2 | 1M | Постоянный резистор на 1 МОм |
| R2 | 75k | Постоянный резистор. Подойдет любой с номиналом от 50 до 70 кОм |
| R3 | 100k | Постоянный резистор на 100 кОм. Служит нагрузкой первого каскада усилителя. |
| R4 | 1.5к или 680 Ом | Резистор автоматического смещения первого каскада. Обеспечивает правильный режим работы лампы. Сопротивление берем из справочной информации к лампе. Для лампы 6Н2П сопротивление 1.5кОм, для лампы 6Н23П сопротивление 680 Ом |
| R5 | 68к | Постоянный резистор на 68кОм |
| R6 | 250к | Переменный резистор с максимальным сопротивлением от 470 кОм. Это регулятор тембра по высоким частотам |
| R7 | 1M | Переменный резистор с максимальным сопротивлением 1 МОм. Это регулятор тембра по низким частотам |
| R8 | 22к | Переменный резистор с максимальным сопротивлением 22кОм. Это регулятор тембра по средним частотам |
| R9 | 1M | Переменный резистор 1 МОм Это регулятор Master комбика. Фактически — регулятор уровня сигнала на входе оконечного усилителя. |
| R28 | 1M | Постоянный резистор на 1 МОм |
| R11 | 1к | Постоянный резистор на 1 кОм |
| R12 | 100к | Постоянный резистор на 100 кОм. Служит нагрузкой второго каскада усилителя. |
| R13 | 1.5к или 680 Ом | Резистор автоматического смещения второго каскада. Обеспечивает правильный режим работы лампы. Сопротивление берем из справочной информации к лампе. Для лампы 6Н2П сопротивление 1.5кОм, для лампы 6Н23П сопротивление 680 Ом |
| R10 | 47 Ом | Резистор небольшого сопротивления, всего 47 Ом. Включен в цепи делителя напряжения отрицательной обратной связи |
| R14 | 10к | Постоянный резистор на 10 кОм. Компонент фильтра питания первого каскада. |
| R15 | 22к | Постоянный резистор на 22 кОм. Компонент фильтра питания второго каскада. |
| R16 | 1М | Постоянный резистор на 1 МОм |
| R17, R20 | 75к | Постоянные резисторы на 75 кОм |
| R18, R21 | 1к | Постоянные резисторы на 1 кОм |
| R19 | 120 Ом | Постоянный резистор на 120 Ом. Нужно использовать резистор мощностью не менее 1 Вт |
| R22 | 4.7 к | Постоянный резистор на 4.7 кОм |
| R23 | 2.2 к | Постоянный резистор на 2.2 кОм. Компонент цепи отрицательной обратной связи |
| С7 | 3300пФ | Конденсатор на 3300 пикофарад. Часть фильтра питания. На напряжение не менее 350 вольт |
| С1 | 33мкФ 400В | Электролитический конденсатор фильтра питания первого каскада. можно использовать емкостью от 20 мкФ до 33 мкФ. На напряжение не ниже 350 вольт. |
| С2 | 33мкФ 50В | Электролитический конденсатор. можно использовать емкостью от 20 мкФ до 50 мкФ. На напряжение 50 вольт. |
| С11 | 0.022мкФ | Конденсатор связи между каскадами (разделительный) на 22 нФ (0.022 мкФ). Желательно использовать качественный пленочный конденсатор, например марки Wima и на напряжение не ниже 350 В. |
| С9 | 0.022мкФ | Конденсатор связи между каскадами (разделительный) на 22 нФ (0.022 мкФ). Желательно использовать качественный пленочный конденсатор, например марки Wima и на напряжение не ниже 350 В. |
| С3 | 220пФ | Конденсатор на 220 пикофарад. Пленочный. |
| С4 | 0.1мкФ | Конденсатор на 100нФ (0.1мкФ). Пленочный. |
| С5 | 0.047мкФ | Конденсатор на 47нФ (0.047мкФ). Пленочный. |
| С6 | 680пФ | Конденсатор на 680 пикофарад. Пленочный. |
| С8 | 33мкФ | Электролитический конденсатор. можно использовать емкостью от 20 мкФ до 50 мкФ. На напряжение 50 вольт. |
| С14 | 47мкФ 50В | Электролитический конденсатор. можно использовать емкостью от 47 мкФ до 100 мкФ. На напряжение 50 вольт. |
| С10 | 100 мкФ 400В | Электролитический конденсатор фильтра питания. можно использовать емкостью от 100 мкФ и на напряжение не ниже 400 вольт. |
Гитара подключается в гнездо J1. На входе усилителя включен регулятор уровня на потенциометре R1. С движка потенциометра через резистор R2 сигнал поступает на сетку первого триода лампы VL1. Резистор R2 служит для предотвращения работы лампы с неподключенной сеткой в случае обрыва в цепи движка поиенциометра R1 (неисправности в потенциометрах случаются часто).
С выхода каскада (анод триода VL1-a) усиленный сигнал поступает на трехполосный регулятор тембра, который обеспечивает регулировку по высоким, средним и низким частотам. С выхода регулятора тембра (движок потенциометра R6) сигнал подается на регулятор уровня «Маster». Небольшая тонкомпенсация этого регулятора достигается включением конденсатора ёмкостью 680 пикофарад между движком и верхним по схеме выводом потенциометра. В результате при уменьшении громкости в выходном сигнале немного возрастает доля высоких частот. Далее сигнал поступает на второй каскад усиления напряжения, собранный на второй половинке лампы — триоде VL1-b. С анода этого триода через разделительный конденсатор C9 сигнал подается на выходной каскад усилителя.
Выходной каскад собран по однотактной схеме на двух лампах VL2 и VL3 типа 6П14П (EL84), включенных параллельно. Параллельное включение двух ламп позволяет несколько поднять выходную мощность усилителя. Можно использовать только одну лампу, оставляя вторую панельку пустой. именно так я и использую комбик, так как в домашних условиях его выходной мощности и громкости звучания мне более чем достаточно. С одной лампой выходная мощность усилителя — 2..3 ватта. Если установить вторую лампу, мощность будет в районе 5 ватт. В связи с тем, что ламповый выходной каскад имеет характеристику ограничения сигнала, отличающуюся от транзисторных схем, можно (субъективно) сказать, что «ламповые» три ватта — это гораздо громче чем «транзисторные» три ватта. Хотя это утверждение звучит на первый взгляд антинаучно, но в действительности всё дело в характере искажений, вносимых ламповыми схемами в сигнал при перегрузке. Искажения ламповой схемы не такие резкие как в транзисторной и поэтому ламповый усилитель может работать в области насыщения производя при этом довольно приятный звук, тогда как транзисторные схемы при перегрузе ограничивают сигнал очень резко, сразу превращая его в подобие прямоугольных импульсов, что вызывает очень неприятные на слух искажения. По этой причине транзисторный усилитель должен иметь намного больший запас по усилению, чем ламповый. Как видим, здесь нети никакой мистики и все укладывается в законы физики.

Шасси и навесной монтаж усилителя лампового гитарного комбика. Вид сверху

Шасси и навесной монтаж усилителя лампового гитарного комбика. Вид снизу
Видео обзор этого самодельного гитарного комбика.
Громкоговоритель комбика имеет сопротивление катушки 8 Ом. Он подключается через выходной трансформатор. Выходной трансформатор — это очень ответственная и самая дорогая деталь лампового усилителя. Звучание такого усилителя, его диапазон частот в огромной степени зависят от качества и конструкции выходного трансформатора. В ламповых усилителях, предназначенных для прослушивания музыки, часто используют дорогие и сложные в намотке ультралинейные трансформаторы. Поскольку для гитарного усилителя не нужен такой широкий диапазон частот, как для усилителя, предназначенного для прослушивания музыки, в гитарном усилителе не такие высокие требования к выходному трансформатору. Можно даже сказать, что для гитарного усилителя слишком широкий диапазон частот даже вреден.
Большое количество высоких частот приводит к появлению «песка» в гитарном звуке. Поэтому громкоговорители, предназначенные для использования в гитарных комбиках изготавливают с верхней границей воспроизводимых частот в районе 7 — 8 килогерц. Частоты выше этой границы должны быть обрезаны, так как это область «песка». Нужно отменить, что в усилителях и комбиках для классических (акустических) гитар все как раз наоборот. Их частотные характеристики как раз очень близки к «музыкальным» усилителям. Так что речь идет только об усилителях для электрогитар. По этой же причине «гитарные» усилители мало подходят для прослушивания музыки.

Головка громкоговорителя, использованная в комбике

Выходной трансформатор. Снят со старого лампового телевизора
В своем мини-комбике я использовал выходной трансформатор от старого лампового телевизора. Такой трансформатор вполне подходит для маленького гитарного усилителя и хорошо согласуется с выходной лампой, так как в телевизоре использовались точно такие же лампы 6П14П. Громкоговоритель подключается ко вторичной обмотке трансформатора через обычный телефонный разъем. Это обычное решение в гитарных комбиках.
Можно отключить внутренний громкоговориель и подключить в это гнездо внешнюю колонку. Также предусмотрено гнездо для подключения наушников. Наушники включаются через делитель напряжения на резисторах R22 и R23. Делитель подключается к выходу усилителя автоматически при извлечении штекера громкоговорителя из гнезда.

Задняя панель усилителя гитарного лампового комбика
Слабое место именно моего комбика — это громкоговоритель. Строго говоря, примененная динамическая головка не является «гитарной», гитарных громкоговорителей у меня тогда не было и я поставил японский динамик мощностью 3 W выдранный когда-то из какой-то старой японской радиолы. Хотя динамик неплохой но он не «гитарный», то есть довольно широкополосный и воспроизводит частоты не нужные для сигнала гитары, лежащие в области «песка». В какой-то мере это компенсируется не очень широкополосным выходным трансформатором и наличием регулятора тембра. Но все таки в акустике для электрогитары лучше использовать специальные «гитарные» динамические головки.
Переключатель Sw2 «Tone» включает конденсатор С14, который шунтирует резистор R19 в цепи катода выходной ламы. При этом звук становится ярче и несколько возрастает выходная мощность усилителя. Цепочка C11 R22 устраняет возможное самовозбуждение усилителя.

Принципиальная схема блока питания лампового гитарного комбика
Блок питания комбика собран на основе унифицированного советского трансформатора ТАН16-220-50 (Трансформатор Анодно-Накальный). Этот трансформатор очень удобен для использования в самодельных ламповых конструкциях, так как имеет все необходимые напряжения для питания как накальных так и анодных цепей ламп. тем не менее можно использовать любой трансформатор, например от старого лампового телевизора или самодельный. Трансформатор должен содержать как минимум 2 вторичные обмотки.
Накальную, на напряжение 6.3 В (и ток, достаточный для питания накала ламп) и высоковольтную обмотку с напряжением 250 — 270 вольт. В случае с трансформатором ТАН16-220-50 я соединил последовательно несколько его вторичных обмоток чтобы получить напряжение около 210 вольт. Этот трансформатор имеет 2 накальных обмотки на 6.3 В. поэтому я «шиканул» и запитал каждую лампу от своей обмотки. Никто не мешает подключить подогреватели обеих ламп к одной накальной обмотке параллельно, если в вашем трансформаторе такая обмотка одна. В цепь накала первой ламы включен построечный резистор R26 сопротивлением 470 Ом. Его движок соединен с «землей». Во время настройки усилителя поворачиваем движок R26, добиваясь минимума фона переменного тока в динамике. настройку нужно производить с регулятором R1 установленным в положение минимальной громкости.

Сетевой трансформатор ТАН16-220-50

Дроссель фильтра блока питания

Обмотку трансформатора 15-16 на 24 вольта я использовал чтобы подключить к ней светодиод индикации включения питания. Выключатель SW2 включает или отключает анодное напряжение. Это сделано для того, чтобы продлить срок службы ламп.
Как известно, срок службы электронных ламп сокращается, если подавать анодное напряжение сразу в момент включения усилителя, пока нити накала еще не разогрелись. Поэтому сначала включаем усилитель в сеть, дожидаемся прогрева ламп (2-3 минуты) а потом включаем анодное напряжение выключателем Sw2.

Выключатель питания, выключатель анодного напряжения, выключатель «Tone» и светодиоды индикации
Красный светодиод VD1 индицирует включение анодного напряжения. Он включен в цепь этого высокого напряжения через гасящий резистор R24. От сопротивления этого резистора зависит яркость светодиода. В моем случае сопротивление R24 равно 910 килоом. При этом светодиод светится довольно тускло, хотя это старый советский не очень яркий светодиод.
Диодный мостик в цепи анодного питания можно использовать любой, рассчитанный на напряжение более 300 вольт. Или собрать его из четырех отдельных диодов 1N4007 (эти диоды рассчитаны на обратное напряжение до 1000 вольт). В качестве дросселя сглаживающего фильтра L1 я использовал дроссель от того же старого лампового телевизора. Вместо дросселя в крайнем случае можно использовать постоянный резистор сопротивлением 1 килоом и мощностью не менее 5 Вт, но в этом случае фильтрация пульсаций будет хуже.
Усилитель собран методом навесного монтажа на алюминиевом шасси, одна из стенок которого служит передней панелью усилителя, на которой установлены потенциометры, переключатели, два светодиода и входной разъем для подключения электрогитары. На задней стенки шассии расположено гнездо для подключения громкоговорителя, разъем 220 вольт (от компьютерного блока питания) и гнездо подключения наушников. Шасси с усилителем крепится в деревянном корпусе комбика четырьмя винтами — саморезами через верхнюю деревянную стенку колонки
Mr. Shanti. Июнь 2018г.

Добрый день.
Модель дросселя не помните?
Не, не помню к сожалению
Скорее всего Др-2ЛМ или Др_5_0.08- самые распространенные дроссели из бытовой техники тех времен.
Класс, вот бы мне такой комбик!!!
Здравствуйте Что за диод стоит VD2?
Любой диод общего назначения. например 1N4007
Добрый вечер. Не подскажите как подключить линейный выход? Что-то не могу понять.
Здравствуйте. Не подскажите от куда идет линейный выход и как его включить,на схеме его нет,вот и спрашиваю))
Виктор, смотрите на выход для наушников. Линейный выводится точно так же, только через другой резистивный делитель.